यूनिफाइड मॉडलिंग भाषा (UML) क्या है?
यूनिफाइड मॉडलिंग भाषा (UML) एक मानकीकृत मॉडलिंग भाषा है जिसमें एक एकीकृत आरेखों का संग्रह होता है। इसका विकास सिस्टम और सॉफ्टवेयर विकासकर्ताओं को सॉफ्टवेयर प्रणालियों के कलाकृतियों को निर्दिष्ट करने, दृश्य रूप से दर्शाने, निर्माण करने और दस्तावेजीकरण करने में सहायता करने के लिए किया गया था। UML व्यापार मॉडलिंग और अन्य गैर-सॉफ्टवेयर प्रणालियों के लिए भी लागू होता है। यह बड़े और जटिल प्रणालियों के मॉडलिंग में सफल सिद्ध उत्कृष्ट � ingineering अभ्यासों का संग्रह प्रस्तुत करता है।

UML ऑब्जेक्ट-ओरिएंटेड सॉफ्टवेयर विकास और सॉफ्टवेयर विकास प्रक्रिया के समग्र रूप से एक महत्वपूर्ण भूमिका निभाता है। यह मुख्य रूप से सॉफ्टवेयर प्रोजेक्ट डिजाइनों को व्यक्त करने के लिए ग्राफिकल नोटेशन का उपयोग करता है, जिससे प्रोजेक्ट टीमों को प्रभावी ढंग से संचार करने, संभावित डिजाइनों का अन्वेषण करने और संरचनात्मक निर्णयों की पुष्टि करने में सक्षम बनाता है।
इस ट्यूटोरियल में, हम UML के उद्गम, इतिहास, महत्व, इसके आरेखों (उदाहरणों के साथ) का समीक्षा, मुख्य शब्दावली का शब्दकोश, लोकप्रिय पुस्तकें और आधुनिक उपकरणों जैसे विजुअल पैराडाइग्म की AI विशेषताओं के द्वारा UML मॉडलिंग में उत्पादकता को बढ़ाने के तरीके को कवर करेंगे।
UML का उद्गम
UML का लक्ष्य सभी ऑब्जेक्ट-ओरिएंटेड विधियों द्वारा उपयोग किए जा सकने वाले एक मानकीकृत नोटेशन प्रदान करना है, जो पूर्ववर्ती नोटेशन से सर्वोत्तम तत्वों को एकीकृत करता है। UML वितरित प्रणालियों, विश्लेषण, सिस्टम डिजाइन और डेप्लॉयमेंट सहित व्यापक अनुप्रयोगों का समर्थन करता है।
UML कई विधियों के संयोजन से उत्पन्न हुआ था:
- ऑब्जेक्ट मॉडलिंग तकनीक (OMT)जेम्स रुम्बॉग (1991) द्वारा: विश्लेषण और डेटा-गहन प्रणालियों के लिए सर्वोत्तम।
- बूच विधिग्रैडी बूच (1994) द्वारा: डिजाइन और कार्यान्वयन के लिए उत्तम, हालांकि इसकी नोटेशन (बादल आकृतियाँ) कम व्यवस्थित थी।
- ऑब्जेक्ट-ओरिएंटेड सॉफ्टवेयर इंजीनियरिंग (OOSE)इवर जैकोबसन (1992) द्वारा: उपयोग केस का परिचय दिया, जो प्रणाली के व्यवहार को समझने की तकनीक है।
1994 में, रुम्बॉग रेशनल कॉर्प में बूच के साथ शामिल हुए ताकि उनके विचारों को एक “एकीकृत विधि” में मिलाया जा सके। 1995 तक, जैकोबसन शामिल हुए, उपयोग केस को शामिल किया, जिससे यूनिफाइड मॉडलिंग भाषा (UML) का उद्भव हुआ। त्रिकोण—रुम्बॉग, बूच और जैकोबसन—को “तीन दोस्तों” के रूप में जाना जाता है।
UML अन्य नोटेशनों, जैसे मेलर और श्लेयर (1998), कोड और यूरडॉन (1995), विर्फ्स-ब्रॉक (1990), और मार्टिन और ओडेल (1992) से भी प्रभावित था। इसने एक्सटेंशन मैकेनिज्म और एक सीमा भाषा जैसी नई अवधारणाओं का परिचय दिया।
UML का इतिहास
UML के विकास को ऑब्जेक्ट मैनेजमेंट ग्रुप (OMG) ने त्वरित किया:
- 1996 में, OMG ने एक प्रस्ताव आह्वान (RFP) जारी किया, जिससे संगठनों को संयुक्त प्रतिक्रिया पर सहयोग करने के लिए प्रेरित किया।
- रेशनल ने UML पार्टनर्स संघ का गठन किया, जिसमें डिजिटल उपकरण कॉर्प, HP, i-Logix, IntelliCorp, IBM, ICON कंप्यूटिंग, MCI सिस्टमहाउस, माइक्रोसॉफ्ट, ओरेकल, रेशनल सॉफ्टवेयर, TI और यूनिसिस सहित कंपनियाँ शामिल थीं।
- इसने जनवरी 1997 में UML 1.0 का उत्पादन किया, एक अच्छी तरह से परिभाषित, व्यक्त करने वाली भाषा।
- IBM, ObjecTime, प्लैटिनम तकनीक, Ptech, Taskon, राइख तकनीक, और सॉफ्टीम से अतिरिक्त प्रतिक्रियाओं ने UML 1.1 का उद्भव कराया, जिसे OMG ने फरवरी 1997 में अपनाया।
- UML वर्जन 1.1 से 1.5 तक विकसित हुआ, फिर UML 2.0 श्रृंखला में, जिसका वर्तमान संस्करण 2025 तक 2.5 है।
UML क्यों?
जैसे-जैसे सॉफ्टवेयर का रणनीतिक मूल्य बढ़ता है, उद्योग उत्पादन को स्वचालित करने, गुणवत्ता में सुधार करने, लागत कम करने और समय-बाजार में कम करने के तरीकों की तलाश करते हैं। इनमें कंपोनेंट तकनीक, दृश्य प्रोग्रामिंग, पैटर्न और फ्रेमवर्क शामिल हैं। व्यवसायों को प्रणाली की जटिलता को प्रबंधित करने के तरीकों की आवश्यकता होती है, जिसमें भौतिक वितरण, समकालिकता, प्रतिलिपि, सुरक्षा, लोड बैलेंसिंग और दोष सहिष्णुता जैसे मुद्दे शामिल हैं—जो वेब विकास के कारण और बढ़ जाते हैं।
UML इन आवश्यकताओं के प्रति प्राथमिक डिजाइन लक्ष्यों के साथ प्रतिक्रिया देता है (पेज-जोन्स द्वारा सारांशित किया गया है UML में मूल ऑब्जेक्ट-ओरिएंटेड डिजाइन):
- विकास और महत्वपूर्ण मॉडलों के आदान-प्रदान के लिए उपयोग करने योग्य, व्यक्त करने वाली दृश्य मॉडलिंग भाषा प्रदान करें।
- एक्सटेंशन और विशिष्टीकरण तंत्र प्रदान करें।
- प्रोग्रामिंग भाषाओं और प्रक्रियाओं से स्वतंत्र रहें।
- भाषा को समझने के लिए एक औपचारिक आधार प्रदान करें।
- ओओ टूल्स बाजार में वृद्धि को प्रोत्साहित करें।
- सहयोग, फ्रेमवर्क, पैटर्न और घटक जैसी उच्च स्तरीय अवधारणाओं का समर्थन करें।
- सर्वोत्तम अभ्यासों को एकीकृत करें।
यूएमएल – एक समीक्षा
यूएमएल विभिन्न दृष्टिकोणों से प्रणालियों को देखने के लिए कई आरेख प्रदान करता है, जो विश्लेषकों, डिजाइनरों, कोडरों, परीक्षकों, क्वालिटी एस्पेक्ट, ग्राहकों और तकनीकी लेखकों जैसे हितधारकों के लिए उपयुक्त है। प्रत्येक के विभिन्न विवरण स्तर की आवश्यकता होती है।
यूएमएल 2 आरेख दो श्रेणियों में आते हैं:
संरचना आरेख
ये प्रणाली की स्थिर संरचना, उसके भागों और संबंधों को दिखाते हैं। इनके सात प्रकार हैं:
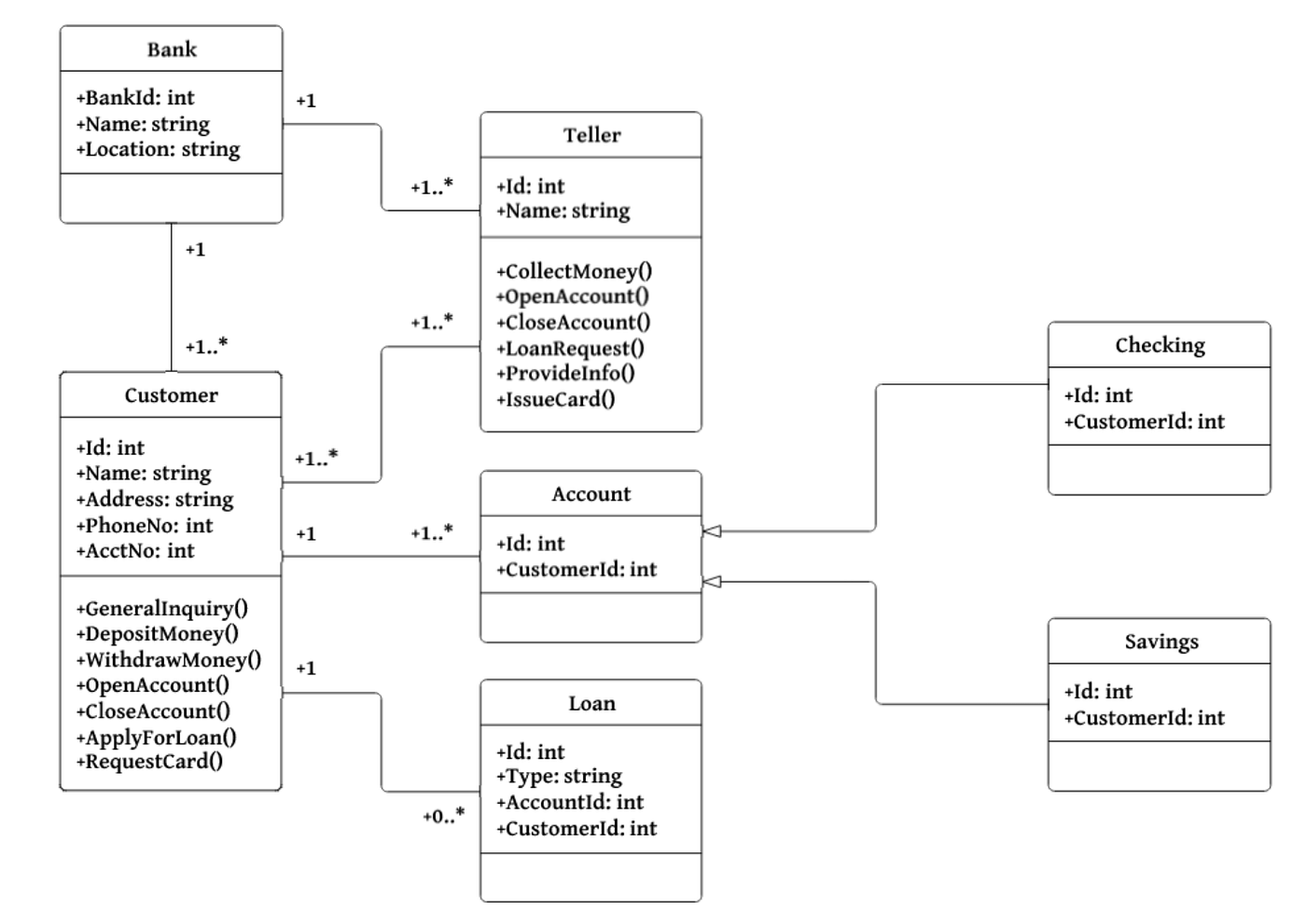
- वर्ग आरेख: वस्तु प्रकार और स्थिर संबंधों (संबंध, विरासत, एग्रीगेशन) का वर्णन करता है।
- घटक आरेख: घटकों द्वारा बड़ी प्रणालियों के निर्माण को दिखाता है, जिसमें संरचना और निर्भरताएं शामिल हैं।
- डेप्लॉयमेंट आरेख: कार्यान्वयन के लिए कार्यान्वयन के भौतिक निर्माण को मॉडल करता है।

- वस्तु आरेख: एक विशिष्ट समय पर उदाहरणों और डेटा मानों को दिखाता है, जैसे कि वर्ग आरेख की एक स्नैपशॉट।
- पैकेज आरेख: बहु-स्तरीय दृश्यों के लिए पैकेजों और निर्भरताओं को प्रदर्शित करता है।
- संयुक्त संरचना आरेख: आंतरिक वर्ग संरचना और सहयोगों को दिखाता है।
- प्रोफाइल आरेख: क्षेत्र-विशिष्ट स्टीरियोटाइप और संबंधों को परिभाषित करता है।
व्यवहार आरेख
ये समय के साथ गतिशील व्यवहार का चित्रण करते हैं। सात प्रकार हैं:
- उपयोग केस आरेख: कार्यात्मक आवश्यकताओं, कार्यकर्ताओं और प्रणाली के प्रतिक्रियाओं का मॉडल बनाता है।

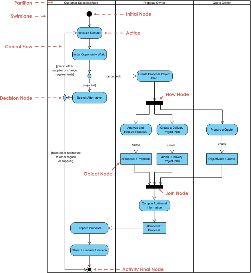
- गतिविधि आरेख: चरणों, निर्णयों और समकालिकता के साथ कार्यप्रवाह का प्रतिनिधित्व करता है।
- राज्य मशीन आरेख: वस्तु की अवस्थाओं, संक्रमणों और घटनाओं का वर्णन करता है।
- अनुक्रम आरेख: समय के क्रम में वस्तुओं के अंतरक्रिया को दिखाता है।
- संचार आरेख: वस्तु सहयोग पर ध्यान केंद्रित करता है, समय पर कम ध्यान।
- अंतरक्रिया समीक्षा आरेख: अंतरक्रियाओं के उच्च स्तर के दृश्य का प्रदान करता है।
- समय आरेख: अनुक्रम आरेखों के विपरीत अक्षों के साथ समय के साथ वस्तु के व्यवहार को दिखाता है।
UML शब्दावली और शब्दावली
- अमूल्य वर्ग: एक ऐसा वर्ग जिसका कभी उदाहरण नहीं बनाया जाता है।
- कार्यकर्ता: प्रणाली घटनाओं की शुरुआत करता है।
- गतिविधि: एक गतिविधि आरेख में एक चरण।
- गतिविधि आरेख: प्रक्रियाओं के लिए फ्लोचार्ट जैसा आरेख।
- एग्रीगेशन: “भाग-है” संबंध।
- कलाकृतियाँ: डिज़ाइन चरणों के आउटपुट।
- संबंध: मॉडल तत्वों के बीच संबंध।
- संबंध वर्ग: संबंध में जानकारी जोड़ता है।
- विशेषताएँ: वस्तु की विशेषताएँ।
- आधार वर्ग: सामान्यीकरण में विरासत में मिलता है।
- शाखा: क्रियाकलाप आरेखों में निर्णय बिंदु।
- वर्ग: समान वस्तुओं की श्रेणी।
- वर्ग आरेख: वर्गों और संबंधों को दिखाता है।
- वर्गीकरणकर्ता: विशेषताओं/संचालन वाला तत्व (उदाहरण के लिए, वर्ग, इंटरफेस)।
- सहयोग: संचार आरेखों में संदेश-प्रसार संबंध।
- संचार आरेख: वस्तु के भूमिकाओं पर जोर देता है।
- घटक: डिप्लॉय करने योग्य कोड इकाई।
- घटक आरेख: घटकों/इंटरफेस को दिखाता है।
- अवधारणा: क्षेत्र मॉडलों में संज्ञा/अमूर्त विचार।
- निर्माण चरण: RUP में मुख्य निर्माण चरण।
- निर्भरता: एक वर्गीकरण दूसरे की संरचना को जानता है।
- डेप्लॉयमेंट आरेख: प्रोसेसर दिखाता है।
- क्षेत्र: प्रणाली का संबंधित ब्रह्मांड।
- विस्तार चरण: योजना अनुक्रम।
- तत्व: कोई भी मॉडल आइटम।
- एन्कैप्सुलेशन: वस्तुओं में निजी डेटा।
- घटना: अवस्था परिवर्तन को ट्रिगर करता है।
- अंतिम अवस्था: आरेख पूर्णता बिंदु।
- फॉर्क: समानांतर धागे शुरू करता है।
- सामान्यीकरण: विरासत संबंध।
- गोएफ: फोर डिज़ाइन पैटर्न।
- उच्च संगठन: क्लास संबंधित कार्यों पर केंद्रित होता है।
- प्रारंभिक अवस्था: आरेख प्रारंभ बिंदु।
- उदाहरण: क्लास से वस्तु।
- इंटरफेस: व्यवहार संविदा।
- पुनरावृत्ति: कार्यक्षमता जोड़ने वाला मिनी-प्रोजेक्ट।
- जॉइन: समानांतर धागों को समन्वयित करता है।
- कम जुड़ाव: न्यूनतम क्लास निर्भरता।
- सदस्य: गुण या संचालन।
- मर्ज: नियंत्रण मार्गों को जोड़ता है।
- संदेश: वस्तु अनुरोध।
- विधि: वस्तु कार्य।
- मॉडल: केंद्रीय UML कृति।
- बहुलता: मात्रा संबंध।
- नेविगेबिलिटी: संबंधों में जागरूकता।
- प्रतीकात्मक चिह्न: आरेखों के लिए नियम।
- नोट: स्पष्टीकरण पाठ।
- वस्तु: उदाहरण या आरेख सहभागी।
- पैकेज: समूहित तत्व।
- पैकेज आरेख: पैकेज/निर्भरताओं को दिखाता है।
- पैटर्न: पुनर्उपयोगी समाधान।
- पैरामीटर: संचालन तर्क।
- बहुआकृति: समान संदेश, विभिन्न कार्यान्वयन।
- निजी/सुरक्षित/सार्वजनिक: दृश्यता स्तर।
- प्रोसेसर: डेप्लॉयमेंट लक्ष्य।
- पठन दिशा तीर: संबंध दिशा।
- वास्तविकीकरण: एक इंटरफेस प्रदान करता है।
- भूमिका: अभिनेता विवरण।
- अनुक्रम आरेख: समय-आधारित अंतरक्रियाएँ।
- अवस्था: प्रणाली की स्थिति।
- अवस्था आरेख: अवस्थाएँ और संक्रमण।
- स्थिर: साझा/एकल उदाहरण संशोधक।
- स्टेरियोटाइप: कस्टम UML डायलेक्ट।
- उपवर्ग: आधार वर्ग से विरासत में लेता है।
- स्विमलेन: क्रियान्वयन आरेखों में उत्तरदायित्व क्षेत्र।
- समय बॉक्सिंग: निश्चित समय अनुक्रम।
- संक्रमण: नियंत्रण/अवस्था परिवर्तन।
- संक्रमण चरण: उपयोगकर्ता लॉन्च।
- यूएमएल: समन्वित मॉडलिंग भाषा।
- उपयोग केस: प्रणाली क्रिया।
- उपयोग केस आरेख: अभिनेता और उपयोग केस।
- दृश्यता: पहुँच संशोधक।
- कार्य प्रवाह: परिणाम के लिए गतिविधियाँ।
लोकप्रिय यूएमएल पुस्तकें
- यूएमएल डिस्टिल्ड: मानक ऑब्जेक्ट मॉडलिंग भाषा के लिए एक संक्षिप्त मार्गदर्शिका मार्टिन फाउलर द्वारा।
- यूएमएल 2 और समन्वित प्रक्रिया: व्यावहारिक ऑब्जेक्ट-आधारित विश्लेषण और डिज़ाइन जिम आर्लो और इला न्यूस्टैड द्वारा।
- यूएमएल 2.0 सीखें रस माइल्स और किम हैमिल्टन द्वारा।
- यूएमएल के साथ वेब एप्लिकेशन बनाना जिम कॉनालेन द्वारा।
- समन्वित मॉडलिंग भाषा संदर्भ मैनुअल जेम्स रुम्बॉघ आदि द्वारा।
- यूएमएल 2.0 शैली के तत्व स्कॉट डब्ल्यू. अंबलर द्वारा।
- जावा प्रोग्रामर्स के लिए यूएमएल रॉबर्ट सी. मार्टिन द्वारा।
- यूएमएल के शॉम का रूपरेखा साइमन बेनेट आदि द्वारा।
- यूनिफाइड मॉडलिंग भाषा उपयोगकर्ता गाइड ग्रैडी बूच आदि द्वारा।
- यूएमएल 2 प्रमाणीकरण गाइड: मूल और मध्यम स्तर के परीक्षण टिम वेलकियंस और बर्ंड ओस्टेराइख द्वारा।
- यूएमएल में ऑब्जेक्ट-ओरिएंटेड डिजाइन के मूल सिद्धांत मेलिर पेज-जोन्स द्वारा।
- यूएमएल के साथ उपयोग केस ड्राइवन ऑब्जेक्ट मॉडलिंग के अनुप्रयोग: एक टिप्पणी वाला ई-कॉमर्स उदाहरण डग रोसेंबर्ग और केंडल स्कॉट द्वारा।
- यूएमएल के साथ लचीले ऑब्जेक्ट-ओरिएंटेड प्रणालियों का डिजाइन चार्ल्स रिच्टर द्वारा।
- यूएमएल के साथ उपयोग केस ड्राइवन ऑब्जेक्ट मॉडलिंग डग रोसेंबर्ग और केंडल स्कॉट द्वारा।
- यूएमएल वर्जन 2.0 के साथ सिस्टम विश्लेषण और डिजाइन: ऑब्जेक्ट-ओरिएंटेड दृष्टिकोण एलन डेनिस आदि द्वारा।
- यूएमएल 2.0 एक नटशेल में डैन पिलोन और नील पिटमैन द्वारा।
- एप्लिकेशन के साथ ऑब्जेक्ट-ओरिएंटेड विश्लेषण और डिजाइन ग्रैडी बूच आदि द्वारा।
- यूएमएल समझाया गया है केंडल स्कॉट द्वारा।
- डिजाइन पैटर्न: पुनर्उपयोगी ऑब्जेक्ट-ओरिएंटेड सॉफ्टवेयर के तत्व एरिच गामा आदि द्वारा (गोएफ)।
- ऑब्जेक्ट प्राइमर: यूएमएल 2.0 के साथ एजाइल मॉडल-ड्राइवन विकास स्कॉट डब्ल्यू. अंबलर द्वारा।
टीम उत्पादकता को बढ़ावा देने के लिए विजुअल पैराडाइम की एआई विशेषताओं का उपयोग करना
2025 में, विजुअल पैराडाइम जैसे उपकरणों ने यूएमएल मॉडलिंग को सुगम बनाने के लिए उन्नत एआई विशेषताओं को एकीकृत कर लिया है, जिसमें प्राकृतिक भाषा प्रसंस्करण और मशीन लर्निंग जैसी नई तकनीकों का उपयोग किया गया है। इन विशेषताओं ने दोहराए जाने वाले कार्यों को स्वचालित कर दिया है, सुधार के सुझाव दिए हैं, और सहयोगात्मक सुधार की अनुमति दी है, जिससे मैनुअल प्रयास कम करके और इटरेशन को तेज करके टीम उत्पादकता को महत्वपूर्ण रूप से बढ़ाया गया है।
विजुअल पैराडाइम में मुख्य एआई विशेषताएँ
- एआई डायग्राम जनरेटर: टेक्स्ट विवरण को संरचित यूएमएल डायग्राम में बदलता है, इरादे को समझता है और संबंधों का सुझाव देता है।
- एआई चैटबॉट: हाथ से खींचकर रखने के बिना चैट के आधार पर डायग्राम बनाने, सुधारने और विश्लेषण करने की अनुमति देता है।
- एआई उपयोग केस डायग्राम सुधार उपकरण: स्पष्टता बढ़ाने के लिए स्वचालित रूप से ‘शामिल करें’ और ‘विस्तारित करें’ संबंध जोड़ता है।
- एआई पाठ विश्लेषण: आवश्यकताओं से विकास योजनाएँ और समयरेखाएँ बनाता है।
- अन्य विशिष्ट उपकरण: एआई के लिए शामिल हैनिर्णय तालिकाएँ, वृक्ष आरेख, औरबैकलॉग योजना बनाना.
अब यूएमएल में एआई का उपयोग क्यों करें?
एआई मॉडलिंग को लोकतंत्रीकृत करता है, जिससे गैर-विशेषज्ञ योगदान दे सकते हैं जबकि विशेषज्ञ उच्च स्तरीय डिजाइन पर ध्यान केंद्रित करते हैं। यह बड़े प्रणालियों में जटिलता को संभालता है, स्थिरता सुनिश्चित करता है और त्वरित प्रतिक्रिया के लिए एजाइल वर्कफ्लो के साथ एकीकृत होता है। विजुअल पैराडाइम जैसे उपकरणों में वास्तविक समय पर सहयोग के साथ टीमें मीटिंग के दौरान डायग्राम को बार-बार बदल सकती हैं, जिससे त्रुटियाँ और बाजार में आने में समय कम होता है।
उत्पादकता बढ़ाने के उदाहरण
- एक क्लास डायग्राम बनाना: “एक बैंकिंग प्रणाली जिसमें उपयोगकर्ता क्लास में नाम और खाता है, जो बैलेंस और लेनदेन वाले खाता क्लास से जुड़ा है।” जैसे टेक्स्ट दर्ज करें। एआई डायग्राम बनाता है, संगठन के सुझाव देता है और चैटबॉट के माध्यम से सुधारता है (उदाहरण के लिए, “सेविंग्स अकाउंट के लिए विरासत जोड़ें”)। डिजाइन के बारे में चर्चा करते समय टीम को घंटों के हाथ से बनाने की बचत होती है।
- उपयोग केस को सुधारना: ई-कॉमर्स प्रोजेक्ट के लिए टेक्स्ट में परिदृश्यों का वर्णन करें। एआई स्वचालित रूप से “भुगतान विफलता का प्रबंधन” जैसे विस्तार जोड़कर उपयोग केस डायग्राम को सुधारता है। टीम फिर चैट कर सकती है: “एडमिन के लिए एक्टर जोड़ें,” तुरंत मॉडल को समीक्षा के लिए अपडेट कर देता है।
- विकास योजनाएँ बनाना: यूएमएल आर्टिफैक्ट्स से एआई समयरेखाएँ और बैकलॉग बनाता है, जिसे एगिलियन के माध्यम से जीरा के साथ एकीकृत किया जाता है। एक टीम एक सीक्वेंस डायग्राम का विश्लेषण कर सकती है और एआई द्वारा योजना बनाए गए स्प्रिंट प्राप्त कर सकती है, जिससे वितरित टीमों में समन्वय और उत्पादकता में सुधार होता है।
इन उपकरणों को अपनाकर एआई उपकरण, टीमें थकाऊ काम के बजाय नवाचार पर ध्यान केंद्रित कर सकती हैं, जिससेयूएमएल आधुनिक सॉफ्टवेयर विकास में अधिक सुलभ और कारगर है। अनुभव प्राप्त करने के लिए, आजमाएं विजुअल पैराडाइग्म की मुफ्त कम्युनिटी एडिशन.
यह पोस्ट Deutsch, English, Español, فارسی, Français, Bahasa Indonesia, 日本語, Polski, Portuguese, Ру́сский, Việt Nam, 简体中文 और 繁體中文 में भी उपलब्ध है।

















