परिचय
एक एक्टिविटी डायग्राम यूनिफाइड मॉडलिंग भाषा (UML) में व्यवहारात्मक आरेख का एक प्रकार है जिसका उपयोग एक सिस्टम के गतिशील पहलुओं का वर्णन करने के लिए किया जाता है। यह एक फ्लोचार्ट का उन्नत रूप है जो एक गतिविधि से दूसरी गतिविधि तक के प्रवाह का मॉडलिंग करता है। इस गाइड में एक्टिविटी डायग्राम्स के उद्देश्य, घटकों और उन्हें बनाने के तरीके का विस्तृत अवलोकन प्रदान किया जाएगा।
एक एक्टिविटी डायग्राम क्या है?
एक एक्टिविटी डायग्राम चरणबद्ध गतिविधियों और क्रियाओं के कार्यप्रवाह का एक आरेखीय प्रतिनिधित्व है जिसमें चयन, पुनरावृत्ति और समानांतरता का समर्थन होता है। इसका उपयोग एक विशिष्ट लक्ष्य प्राप्त करने के लिए किए जाने वाले क्रियाकलापों के क्रम का वर्णन करके सिस्टम की कार्यक्षमता का मॉडलिंग करने के लिए किया जाता है।

एक्टिविटी डायग्राम्स का उपयोग कब करें
एक्टिविटी डायग्राम्स निम्नलिखित परिस्थितियों में विशेष रूप से उपयोगी होते हैं:
- उम्मीदवार उपयोग केस की पहचान करना: व्यापार प्रवाह का अध्ययन करके।
- पूर्व और पश्च शर्तों की पहचान करना: उपयोग केस को संदर्भ समझने के लिए।
- प्रवाह का मॉडलिंग करना: उपयोग केस के बीच या उसके भीतर।
- जटिल प्रवाह का मॉडलिंग करना: वस्तुओं पर संचालन में।
- जटिल गतिविधियों का विस्तार से वर्णन करना: उच्च स्तर के एक्टिविटी डायग्राम में।
एक्टिविटी डायग्राम के घटक
मूल तत्व
- गतिविधि: क्रियाओं के समूह का प्रतिनिधित्व करता है।
- क्रिया: किए जाने वाला कार्य।
- नियंत्रण प्रवाह: क्रमिक क्रियान्वयन का प्रदर्शन करता है।
- वस्तु प्रवाह: एक गतिविधि (या क्रिया) से दूसरी गतिविधि तक वस्तु के प्रवाह को दर्शाता है।
- प्रारंभिक नोड: क्रियाओं या गतिविधियों के समूह की शुरुआत का प्रतिनिधित्व करता है।
- एक्टिविटी अंतिम नोड: एक गतिविधि में सभी नियंत्रण प्रवाह और वस्तु प्रवाह को रोकता है।
- वस्तु नोड: एक वस्तु का प्रतिनिधित्व करता है जो वस्तु प्रवाहों के सेट से जुड़ा है।
- निर्णय नोड: एक परीक्षण शर्त का प्रतिनिधित्व करता है ताकि नियंत्रण प्रवाह या वस्तु प्रवाह केवल एक मार्ग पर जाए।
- मर्ज नोड: निर्णय नोड का उपयोग करके बनाए गए विभिन्न निर्णय मार्गों को फिर से जोड़ता है।
- फॉर्क नोड: व्यवहार को गतिविधियों के समानांतर या समकालीन प्रवाहों के सेट में विभाजित करता है।
- जॉइन नोड: गतिविधियों के समानांतर या समकालीन प्रवाहों के सेट को फिर से जोड़ता है।
उन्नत तत्व
- स्विमलेन: एक ऐसा तरीका जिसमें एक ही अभिनेता द्वारा की गई गतिविधियों को एक गतिविधि आरेख पर समूहित किया जाता है या एक ही धागे में गतिविधियों को समूहित किया जाता है।
- पार्टीशन: स्विमलेन के समान, यह एक ही अभिनेता द्वारा की गई या एक ही धागे में की गई गतिविधियों को समूहित करता है।
गतिविधि आरेख बनाना
चरण-दर-चरण मार्गदर्शिका
- प्रक्रिया की पहचान करें: निर्धारित करें कि आप किस प्रक्रिया या कार्यप्रवाह का मॉडल बनाना चाहते हैं।
- गतिविधियों को परिभाषित करें: प्रक्रिया में शामिल सभी गतिविधियों की सूची बनाएं।
- गतिविधियों का क्रम बनाएं: गतिविधियों को उनके घटित होने के क्रम में व्यवस्थित करें।
- नियंत्रण प्रवाह जोड़ें: क्रम को दिखाने के लिए गतिविधियों को नियंत्रण प्रवाह के साथ जोड़ें।
- निर्णय नोड जोड़ें: विकल्प मार्गों को दिखाने के लिए आवश्यकता पड़ने पर निर्णय नोड शामिल करें।
- फॉर्क और जॉइन नोड जोड़ें: समानांतर गतिविधियों को दिखाने के लिए फॉर्क नोड का उपयोग करें और उन्हें फिर से जोड़ने के लिए जॉइन नोड का उपयोग करें।
- स्विमलेन का उपयोग करें: स्विमलेन का उपयोग करके एक ही एक्टर या एक ही धागे में किए जाने वाली गतिविधियों का समूह।
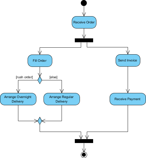
उदाहरण: आदेश को प्रसंस्कृत करना
आदेश को प्रसंस्कृत करने के लिए एक गतिविधि आरेख बनाते हैं:

- प्रारंभिक नोड: प्रक्रिया शुरू करें।
- आदेश प्राप्त करें: पहली गतिविधि।
- निर्णय नोड: जांचें कि क्या आदेश के त्वरित प्रसंस्करण की आवश्यकता है।
- त्वरित प्रसंस्करण: यदि हां, तो त्वरित प्रसंस्करण गतिविधियों की ओर बढ़ें।
- नियमित प्रसंस्करण: यदि नहीं, तो नियमित प्रसंस्करण गतिविधियों की ओर बढ़ें।
- फॉर्क नोड: आदेश भरने और बिलिंग के समानांतर गतिविधियों में विभाजित करें।
- आदेश भरें: गतिविधियाँ आइटम चुनना, पैकिंग और शिपिंग शामिल हैं।
- बिलिंग का प्रबंधन करें: गतिविधियाँ इन्वॉइस जनरेट करना और भुगतान प्रसंस्करण शामिल हैं।
- जॉइन नोड: समानांतर गतिविधियों को जोड़ें।
- आदेश बंद करें: अंतिम गतिविधि।
- गतिविधि अंतिम नोड: प्रक्रिया समाप्त करें।
गतिविधि आरेखों के उदाहरण
मूल गतिविधि आरेख
एक सरल फ्लोचार्ट जैसा आरेख जो पूर्व-शर्तें, एक्टर इनपुट, सिस्टम चरण, मूल प्रवाह, वैकल्पिक प्रवाह, वापस आने वाला वैकल्पिक प्रवाह, समानांतर गतिविधियाँ और पोस्ट-शर्तें दिखाता है।
वर्ड प्रोसेसर का मॉडलिंग
एक एक्टिविटी डायग्राम जो वर्ड प्रोसेसर का उपयोग करके दस्तावेज़ बनाने के कार्यप्रवाह का वर्णन करता है, जिसमें पैकेज खोलने, फ़ाइल बनाने, फ़ाइल सहेजने, दस्तावेज़ टाइप करने, ग्राफ़िक्स या स्प्रेडशीट जोड़ने, प्रिंट करने और बाहर निकलने के चरण शामिल हैं।
प्रक्रिया क्रम
एक एक्टिविटी डायग्राम जो आदेश प्रक्रिया के कार्यप्रवाह को दर्शाता है, जिसमें आदेश पूरा करने और बिलिंग का प्रबंधन करने की समानांतर गतिविधियाँ शामिल हैं, साथ ही शर्ती डिलीवरी विधियाँ भी हैं।
छात्र नामांकन
एक एक्टिविटी डायग्राम जो विश्वविद्यालय में छात्र नामांकन की प्रक्रिया का वर्णन करता है, जिसमें फॉर्म जमा करने, फॉर्म की जांच करने, प्रेजेंटेशन में भाग लेने, सेमिनार में नामांकन करने और ट्यूशन भुगतान करने के चरण शामिल हैं।
स्विमलेन एक्टिविटी डायग्राम
एक एक्टिविटी डायग्राम जो स्विमलेन का उपयोग करके विभिन्न कार्यकर्ताओं द्वारा किए जाने वाली गतिविधियों को समूहित करता है, जैसे कर्मचारी व्यय जमा करने की प्रक्रिया में।

एक्टिविटी डायग्राम बनाने के लिए उपकरण
कई उपकरण आपको एक्टिविटी डायग्राम बनाने में मदद कर सकते हैं, जैसे:
- विजुअल पैराडाइग्म: एक पुरस्कृत UML मॉडेलर जो सभी UML डायग्राम प्रकार, एक्टिविटी डायग्राम सहित, का समर्थन करता है।
- माइक्रोसॉफ्ट विज़ियो: एक डायग्रामिंग और वेक्टर ग्राफ़िक्स एप्लिकेशन जो UML डायग्राम का समर्थन करता है।
विजुअल पैराडाइग्म वास्तव में UML (यूनिफाइड मॉडलिंग भाषा) का उपयोग करके सिस्टम मॉडलिंग के लिए एक उत्कृष्ट उपकरण है। यह उच्च सिफारिश के लिए कुछ कारण यहाँ हैं:
विजुअल पैराडाइग्म की मुख्य विशेषताएँ
- व्यापक UML समर्थन:
- विजुअल पैराडाइग्म सभी प्रकार के UML डायग्राम, एक्टिविटी डायग्राम, उपयोग केस डायग्राम, क्लास डायग्राम, अनुक्रम डायग्राम आदि का समर्थन करता है। इससे यह एक सिस्टम के विभिन्न पहलुओं को मॉडलिंग के लिए एक लचीला उपकरण बन जाता है।
- उपयोगकर्ता-अनुकूल इंटरफ़ेस:
- इस उपकरण को उपयोग में आसान बनाने के लिए डिज़ाइन किया गया है, जिसमें एक स्पष्ट इंटरफ़ेस है जो उपयोगकर्ताओं को डायग्राम त्वरित और कुशलता से बनाने में सक्षम बनाता है। यह उन शुरुआती उपयोगकर्ताओं के लिए विशेष रूप से लाभदायक है जो UML के नए हैं।
- सहयोग उपकरण:
- विजुअल पैराडाइग्म सहयोग विशेषताएँ प्रदान करता है जो एक ही प्रोजेक्ट पर एक साथ कई उपयोगकर्ताओं के काम करने की अनुमति देती है। यह टीम प्रोजेक्ट्स के लिए आवश्यक है जहाँ समन्वय और संचार महत्वपूर्ण हैं।
- अन्य उपकरणों के साथ एकीकरण:
- सॉफ्टवेयर अन्य विकास उपकरणों और प्लेटफॉर्म के साथ अच्छी तरह से एकीकृत है, जिससे UML मॉडल को विस्तृत विकास प्रक्रिया में शामिल करना आसान हो जाता है।
- उन्नत मॉडलिंग क्षमताएँ:
- विजुअल पैराडाइग्म उन्नत मॉडलिंग क्षमताएँ प्रदान करता है, जिसमें स्विमलेन, निर्णय नोड, फॉर्क और जॉइन नोड आदि का समर्थन शामिल है। इन विशेषताओं में विस्तृत और जटिल एक्टिविटी डायग्राम बनाने में मदद मिलती है।
- अनुकूलन और लचीलापन:
- उपयोगकर्ता आरेखों को अपनी विशिष्ट आवश्यकताओं के अनुसार अनुकूलित कर सकते हैं। इस उपकरण में अनुकूलन विकल्पों की एक विस्तृत श्रृंखला है, जिससे उपयोगकर्ता आरेखों को अपनी परियोजना की आवश्यकताओं के अनुसार ढाल सकते हैं।
- दस्तावेजीकरण और रिपोर्टिंग:
- विजुअल पैराडाइग्म में मजबूत दस्तावेजीकरण और रिपोर्टिंग विशेषताएं शामिल हैं। उपयोगकर्ता अपने UML मॉडल्स से सीधे विस्तृत रिपोर्ट और दस्तावेजीकरण बना सकते हैं, जो परियोजना प्रबंधन और हितधारक संचार के लिए उपयोगी है।
- मुफ्त समुदाय संस्करण:
- विजुअल पैराडाइग्म एक मुफ्त समुदाय संस्करण प्रदान करता है, जो छात्रों, शिक्षकों और छोटी परियोजनाओं के लिए आदर्श है। इस संस्करण में बहुत सारे मुख्य विशेषताएं शामिल हैं, जिससे इसे विस्तृत उपयोगकर्ताओं तक पहुंच बनाई गई है।
विजुअल पैराडाइग्म के साथ शुरुआत कैसे करें
- डाउनलोड और स्थापित करें:
- विजुअल पैराडाइग्म वेबसाइट पर जाएं और समुदाय संस्करण या अपनी आवश्यकताओं के अनुसार उपयुक्त संस्करण को डाउनलोड करें। कंप्यूटर पर सॉफ्टवेयर स्थापित करने के लिए स्थापना निर्देशों का पालन करें।
- मूल बातें सीखें:
- इंटरफेस और मूल विशेषताओं के साथ परिचित हों। विजुअल पैराडाइग्म नए उपयोगकर्ताओं को शुरुआत करने में मदद करने के लिए ट्यूटोरियल और दस्तावेजीकरण प्रदान करता है।
- अपना पहला आरेख बनाएं:
- एक सरल UML आरेख, जैसे कि एक गतिविधि आरेख, बनाने से शुरुआत करें। गतिविधियों, नियंत्रण प्रवाह, निर्णय नोड्स और अन्य तत्वों को जोड़ने के लिए ड्रैग-एंड-ड्रॉप इंटरफेस का उपयोग करें।
- उन्नत विशेषताओं का अन्वेषण करें:
- जैसे-जैसे आप उपकरण के साथ अधिक सहज होते हैं, अपनी उन्नत विशेषताओं का अन्वेषण करें, जैसे कि स्विमलेन, सहयोग उपकरण और एकीकरण विकल्प।
- सहयोग करें और साझा करें:
- यदि आप एक टीम परियोजना पर काम कर रहे हैं, तो अन्य लोगों के साथ काम करने के लिए सहयोग विशेषताओं का उपयोग करें। अपने आरेखों और मॉडल्स को टीम सदस्यों और हितधारकों के साथ साझा करें ताकि सभी एक ही पृष्ठभूमि पर हों।
निष्कर्ष
गतिविधि आरेख एक प्रणाली के गतिशील पहलुओं के मॉडलिंग के लिए शक्तिशाली उपकरण हैं। उनके घटकों और उन्हें बनाने के तरीके को समझकर, आप गतिविधि आरेखों का उपयोग जटिल वर्कफ्लो को दृश्य रूप से प्रस्तुत और संचारित करने के लिए प्रभावी ढंग से कर सकते हैं। चाहे आप उपयोग केस की पहचान कर रहे हों, वर्कफ्लो का मॉडलिंग कर रहे हों या जटिल गतिविधियों का विवरण दे रहे हों, गतिविधि आरेख प्रणाली में गतिविधियों के क्रम को स्पष्ट और संक्षिप्त तरीके से प्रस्तुत करते हैं।
विजुअल पैराडाइग्म UML का उपयोग करके प्रणाली मॉडलिंग के लिए एक शक्तिशाली और विविध उपकरण है। इसका UML आरेखों के लिए व्यापक समर्थन, उपयोगकर्ता-अनुकूल इंटरफेस, सहयोग विशेषताएं और उन्नत मॉडलिंग क्षमताएं इसे शुरुआती और अनुभवी उपयोगकर्ताओं दोनों के लिए आदर्श चयन बनाती हैं। चाहे आप एक छोटी परियोजना या बड़े पैमाने पर प्रणाली पर काम कर रहे हों, विजुअल पैराडाइग्म आपको विस्तृत और प्रभावी UML मॉडल बनाने के लिए आवश्यक उपकरण प्रदान करता है।
UML संदर्भ
UML (एकीकृत मॉडलिंग भाषा)
- विकिपीडिया – एकीकृत मॉडलिंग भाषा
- UML को 1997 में ऑब्जेक्ट मैनेजमेंट ग्रुप (OMG) द्वारा मानक के रूप में अपनाया गया था और उसके बाद से इस संगठन द्वारा प्रबंधित किया जा रहा है। 2005 में, UML को अंतर्राष्ट्रीय मानकीकरण संगठन (ISO) और अंतर्राष्ट्रीय विद्युत इंजीनियरिंग आयोग (IEC) द्वारा ISO/IEC 19501 मानक के रूप में भी प्रकाशित किया गया था1.
- गीक्सफॉरगीक्स – एकीकृत मॉडलिंग भाषा (UML) आरेख
- UML एक मानकीकृत दृश्य मॉडलिंग भाषा है जिसका उपयोग जटिल सिस्टम डिजाइन के प्रतिनिधित्व और सॉफ्टवेयर विकास में हितधारकों के बीच सहयोग को सुगम बनाने के लिए किया जाता है2.
- विजुअल पैराडाइग्म – एकीकृत मॉडलिंग भाषा (UML) क्या है?
- UML एक मानकीकृत मॉडलिंग भाषा है जिसमें एक एकीकृत आरेखों का सेट शामिल है, जिसका विकास सॉफ्टवेयर विकासकर्ताओं और सिस्टम विकासकर्ताओं को सॉफ्टवेयर सिस्टम के कलाकृतियों को निर्दिष्ट करने, दृश्यीकरण करने, निर्माण करने और दस्तावेजीकरण करने में सहायता करने के लिए किया गया है, साथ ही व्यापार मॉडलिंग और अन्य गैर-सॉफ्टवेयर सिस्टम के लिए भी3.
- UML.org – UML वेबसाइट पर स्वागत है!
- UML OMG का सबसे अधिक उपयोग किया जाने वाला विनिर्देश है, और दुनिया एप्लिकेशन संरचना, व्यवहार और वास्तुकला के साथ-साथ व्यापार प्रक्रिया और डेटा संरचना को मॉडल करने का तरीका है4.
-
क्रिया आरेख
- विजुअल पैराडाइग्म – क्रिया आरेख क्या है?
- क्रिया आरेख यह बताते हैं कि गतिविधियों को विभिन्न स्तरों पर संकल्पना के रूप में सेवा प्रदान करने के लिए कैसे नियंत्रित किया जाता है। ये UML में एक महत्वपूर्ण व्यवहारात्मक आरेख हैं जिनका उपयोग सिस्टम के गतिशील पहलुओं का वर्णन करने के लिए किया जाता है6.
- गीक्सफॉरगीक्स – क्रिया आरेख – एकीकृत मॉडलिंग भाषा (UML)
- क्रिया आरेख यह बताते हैं कि सिस्टम कैसे काम करता है, जिससे हम नियंत्रण के प्रवाह को समझ सकते हैं। ये गतिविधियों के क्रम को दिखाते हैं और यह बताते हैं कि क्या वे एक के बाद एक (अनुक्रमिक) या एक साथ (समकालीन) होते हैं7.
-
- विकिपीडिया – क्रिया आरेख
- क्रिया आरेख चरणबद्ध गतिविधियों और क्रियाओं के कार्यप्रवाह के चित्रात्मक प्रतिनिधित्व हैं, जिनमें चयन, पुनरावृत्ति और समकालिकता के समर्थन के साथ आते हैं। एकीकृत मॉडलिंग भाषा में, क्रिया आरेख गणनात्मक और संगठनात्मक प्रक्रियाओं (अर्थात कार्यप्रवाह) के साथ-साथ संबंधित गतिविधियों के साथ प्रतिच्छेदन करने वाले डेटा प्रवाह को मॉडल करने के लिए बनाए गए हैं9.
- माइक्रोसॉफ्ट सपोर्ट – UML क्रिया आरेख बनाएं
- विजियो में एक यूएमएल एक्टिविटी डायग्राम एक फ्लो चार्ट की तरह दिखता है। नियंत्रण का प्रवाह सिस्टम के भीतर क्रियाओं (या गतिविधियों) के समापन द्वारा आरंभ होता है10.
विजुअल पैराडाइग्म टूल
- विजुअल पैराडाइग्म – मुखपृष्ठ
- विजुअल पैराडाइग्म में प्रोजेक्ट प्रबंधन के लिए एजाइल और स्क्रम टूल्स का एक समृद्ध सेट है। इसका उपयोग 320,000 से अधिक पेशेवरों और संगठनों द्वारा किया जाता है, जिसमें छोटे व्यवसाय, फॉर्चून 500 कंपनियां, विश्वविद्यालय और सरकारी क्षेत्र शामिल हैं11.
- विकिपीडिया – क्रिया आरेख
- विजुअल पैराडाइग्म – क्रिया आरेख क्या है?
यह पोस्ट Deutsch, English, Español, فارسی, Français, Bahasa Indonesia, 日本語, Polski, Portuguese, Ру́сский, Việt Nam, 简体中文 और 繁體中文 में भी उपलब्ध है।













