de_DEen_USes_ESfa_IRfr_FRhi_INid_IDjapl_PLpt_PTru_RUvizh_CNzh_TW

आर्किमेट: एंटरप्राइज आर्किटेक्चर मॉडलिंग के लिए एक खुला और स्वतंत्र भाषा

आर्किमेट क्या है?

आर्किमेट द ओपन ग्रुप द्वारा एक खुली और स्वतंत्र एंटरप्राइज आर्किटेक्चर मॉडलिंग भाषा है, जिसका समर्थन विभिन्न टूल विक्रेताओं और सलाहकार कंपनियों द्वारा किया जाता है। आर्किमेट एंटरप्राइज आर्किटेक्ट्स को विभिन्न आर्किटेक्चर डोमेन के बीच संबंधों को अस्पष्टता के बिना वर्णन, विश्लेषण और दृश्यीकरण करने में सक्षम बनाता है, जैसे कि स्थापत्य इंजीनियरिंग, आर्किटेक्चर और निर्माण जैसे स्थापित विषयों में अंतर्राष्ट्रीय रूप से स्वीकृत मानकों का उपयोग अपने डिजाइनों को वर्णित करने के लिए किया जाता है।

Why ArchiMate

आर्किमेट एंटरप्राइज आर्किटेक्चर का वर्णन करने के लिए एक मॉडलिंग तकनीक (एक ‘भाषा’) है। यह आर्किटेक्चर डोमेन के बीच स्पष्ट अवधारणाओं और संबंधों का सेट प्रदान करता है और इन डोमेन के सामग्री का वर्णन करने के लिए एक सरल और एकीकृत संरचना प्रदान करता है। जैसे क्लासिकल आर्किटेक्चर में स्थापत्य ड्राइंग्स इमारत के विभिन्न पहलुओं और उपयोगों का वर्णन करती हैं, आर्किमेट निम्नलिखित के निर्माण और संचालन का वर्णन करने के लिए एक सामान्य भाषा प्रदान करता है:

  • व्यवसाय प्रक्रियाएँ
  • संगठनात्मक संरचनाएँ
  • जानकारी प्रवाह
  • आईटी प्रणालियाँ
  • तकनीकी आधार संरचना

यह दृष्टि स्टेकहोल्डर्स को इन व्यवसाय डोमेनों के भीतर और उनके बीच निर्णयों और परिवर्तनों के प्रभाव को डिज़ाइन, मूल्यांकन और संचार करने में सहायता करती है।

प्रमाणित ईए टूल्स का उपयोग करके आर्किमेट बनाना

विजुअल पैराडाइग्म एंटरप्राइज एडिशन एक प्रमाणित आर्किमेट 3 एंटरप्राइज आर्किटेक्चर टूल है। यह आर्किमेट 3 के सभी शब्दावली, प्रतीक, व्याकरण और अर्थ का समर्थन करता है।

आर्किमेट का चयन क्यों करें?

मॉडल्स ने पहले से ही व्यवसाय में महत्वपूर्ण भूमिका निभाई है। प्रक्रिया मॉडल, सूचना और डेटा मॉडल, एप्लिकेशन आर्किटेक्चर, रणनीतिक मॉडल, संचालन मॉडल। संगठन अपने मॉडलों को जोड़ने की कोशिश करते हैं ताकि व्यवसाय के कार्य करने के विभिन्न पहलुओं से दृष्टि प्राप्त कर सकें। आमतौर पर, मॉडल अधिक सारांश बन जाते हैं, जो संगठन की आत्मा पर ध्यान केंद्रित करते हैं। इन विकासों ने आर्किमेट भाषा के निर्माण को प्रेरित किया, जो डोमेन के भीतर उच्च स्तर के मॉडलिंग और डोमेन के बीच मॉडलिंग की अनुमति देता है।

आर्किमेट का चयन क्यों करें

ऊपर दिए गए चित्र में दिखाए गए अनुसार, एंटरप्राइज आर्किटेक्ट्स द्वारा आर्किमेट के उपयोग के मुख्य कारण निम्नलिखित हैं:

  • स्टेकहोल्डर्स की चिंताओं को निरूपित करना
  • आवश्यकताओं की पहचान और सुधार करके चिंताओं का समाधान करना
  • ईए मॉडल बनाना
  • स्टेकहोल्डर्स के लिए मॉडल दृश्य बनाना
  • यह दिखाना कि चिंताओं और आवश्यकताओं का समाधान कैसे किया जाता है
  • विरोधाभासी चिंताओं से उत्पन्न विकल्पों को दर्शाना

आर्किमेट के लाभ

आर्किमेट के उपयोग से एंटरप्राइज आर्किटेक्चर मॉडलिंग के मुख्य लाभ निम्नलिखित हैं:

  • यह द ओपन ग्रुप द्वारा एक अंतर्राष्ट्रीय, विक्रेता-स्वतंत्र मानक है, जो आपको विक्रेता-विशिष्ट उपकरणों और फ्रेमवर्क से मुक्त करता है। द ओपन ग्रुप का आर्किमेट फोरम सक्रिय समर्थन प्रदान करता है।
  • इसकी ठोस आधारभूत अवधारणाएँ और मॉडल सटीकता प्रदान करते हैं। यह आर्किटेक्चर की ‘धुंधली छवि’ छवि से दूर ले जाने में मदद करता है।
  • यह एक संक्षिप्त और सरल भाषा है। यह एंटरप्राइज आर्किटेक्चर के मॉडलिंग के लिए पर्याप्त अवधारणाएँ शामिल करती है बिना सभी संभव चीजों को शामिल किए बिना बड़ा होने के लिए। इसकी एकीकृत संरचना इसे सीखने और लागू करने में आसान बनाती है।
  • इसका विशिष्ट आर्किटेक्चर डोमेनों (जैसे सॉफ्टवेयर या व्यवसाय प्रक्रियाएँ) में मौजूद विधियों से स्पष्ट संबंध है। आर्किमेट में कई अवधारणाएँ जानबूझकर अन्य भाषाओं (जैसे यूएमएल या बीपीएमएन) से उधार ली गई हैं ताकि एक सरल सेतु प्रदान किया जा सके।
  • यह काम करने के तरीके को निर्धारित नहीं करता है, लेकिन मौजूदा विधियों (जैसे टोगाफ) के साथ आसानी से एकीकृत किया जा सकता है।
  • इसका परीक्षण और बहुत सी अलग-अलग उपयोगकर्ता संगठनों द्वारा उपयोग किया गया है और बहुत सी सलाहकार कंपनियों और सॉफ्टवेयर टूल्स द्वारा समर्थित है।

अर्चीमेट 3 विनिर्माण की नवीनतम विनिर्माण

भाषा का नवीनतम संस्करण जून 2016 में जारी अर्चीमेट 3.0 विनिर्माण है। अर्चीमेट 3.0 मानक में एक महत्वपूर्ण अद्यतन है, जिसमें कई नए अवधारणाएं शामिल हैं।

संस्करण 3.0 में शामिल नए फीचर्स में शामिल हैं:

  • रणनीतिक स्तर पर संगठनों के मॉडलिंग के लिए तत्व, जैसे क्षमताएं, संसाधन और परिणाम।
  • इसमें भौतिक दुनिया में सामग्री और उपकरणों के मॉडलिंग का समर्थन भी शामिल है।
  • साथ ही, भाषा की सुसंगतता और संरचना में सुधार किया गया है, परिभाषाएं अन्य मानकों के साथ समायोजित की गई हैं, और इसकी उपयोगिता अन्य तरीकों से बढ़ाई गई है।

भाषा के नए संस्करण को एक श्रृंखला की आवश्यकताओं के प्रति प्रतिक्रिया में बनाया गया था:

  • व्यापार रणनीति को व्यापार और आईटी संचालन से जोड़ने की बढ़ती मांग
  • आईटी और भौतिक दुनिया को मिलाने वाली तकनीकी नवाचार
  • नए क्षेत्रों में उपयोग; उदाहरण के लिए, निर्माण और लॉजिस्टिक्स
  • सुसंगतता और समझ में सुधार
  • द ओपन ग्रुप मानकों के साथ सुधारित संरेखण, विशेष रूप से टोगाफ ढांचे के साथ

संबंधित संसाधन:

अर्चीमेट विनिर्माण को द ओपन ग्रुप के अर्चीमेट फोरम से डाउनलोड किया जा सकता है।

अर्चीमेट कोर फ्रेमवर्क

व्यापार, एप्लिकेशन और तकनीकी तत्वों को परिभाषित करने वाले पहलुओं और परतों को नीचे दिए गए चित्र में दिखाए गए नौ इकाइयों के फ्रेमवर्क में व्यवस्थित किया जा सकता है।

ArchiMate Core Framework

फ्रेमवर्क की संरचना विभिन्न दृष्टिकोणों से संगठनों के मॉडलिंग की अनुमति देती है, जहां प्रत्येक सेल की स्थिति स्टेकहोल्डर्स की चिंताओं को उजागर करती है। स्टेकहोल्डर्स के चिंताएं आमतौर पर कई सेलों के बीच फैली होती हैं।

पहलुओं और परतों

अर्चीमेट भाषा की मुख्य अवधारणाओं और संबंधों को एक फ्रेमवर्क के रूप में देखा जा सकता है, जिसे अर्चीमेट पूर्ण फ्रेमवर्क के रूप में जाना जाता है।

यह संगठन वास्तुकला को व्यापार, एप्लिकेशन और तकनीकी परतों में विभाजित करता है।

प्रत्येक परत के भीतर तीन पहलुओं को ध्यान में रखा जाता है: सक्रिय तत्व जो व्यवहार प्रदर्शित करते हैं (जैसे प्रक्रियाएं और कार्य), आंतरिक संरचना, और जो जानकारी के उपयोग या संचार को परिभाषित करते हैं।

पहलुओं

सक्रिय संरचनात्मक पहलु ढांचागत अवधारणाओं का प्रतिनिधित्व करता है (व्यापार के कार्यकर्ता, एप्लिकेशन घटक और वे उपकरण जो वास्तविक व्यवहार प्रदर्शित करते हैं; अर्थात् क्रियाओं के ‘विषय’)। व्यवहारात्मक पहलु एक्टर्स द्वारा किए गए क्रियाकलापों (प्रक्रियाएं, कार्य, घटनाएं और सेवाएं) का प्रतिनिधित्व करता है। व्यवहारात्मक अवधारणाओं को संरचनात्मक अवधारणाओं के साथ निर्धारित किया जाता है ताकि यह दिखाया जा सके कि कौन या क्या व्यवहार करता है। निष्क्रिय संरचनात्मक पहलु (जानकारी) उन वस्तुओं का प्रतिनिधित्व करता है जिन पर व्यवहार किया जाता है। ये आमतौर पर व्यापार परत में जानकारी वस्तुएं और एप्लिकेशन परत में डेटा वस्तुएं होती हैं, लेकिन इन्हें भौतिक वस्तुओं का भी प्रतिनिधित्व कर सकते हैं।

ArchiMate Core Framework elements

परतों

उच्च परतें निचली परतों द्वारा प्रदान की गई सेवाओं का उपयोग करती हैं। व्यापार परत बाहरी ग्राहकों को उत्पाद और सेवाएं प्रदान करती है, जो व्यापार कार्यकर्ताओं द्वारा किए गए व्यापार प्रक्रियाओं के माध्यम से वास्तविक होते हैं। एप्लिकेशन परत एप्लिकेशन सेवाओं के माध्यम से व्यापार परत का समर्थन करती है, जो (सॉफ्टवेयर) एप्लिकेशन द्वारा कार्यान्वित होती हैं। तकनीकी परत आवश्यक एप्लिकेशन चलाने के लिए आधारभूत सेवाएं (जैसे प्रोसेसिंग, स्टोरेज और संचार सेवाएं) प्रदान करती है, जो कंप्यूटर और संचार हार्डवेयर और सिस्टम सॉफ्टवेयर द्वारा कार्यान्वित होती हैं।

ArchiMate layers inter-relationships

अर्चीमेट पूर्ण फ्रेमवर्क

पूर्ण अर्चीमेट भाषा कोर फ्रेमवर्क में कई परतों और एक पहलु को जोड़ती है। भौतिक सुविधाओं और उपकरणों, वितरण नेटवर्कों और सामग्री के मॉडलिंग के लिए भौतिक तत्वों को तकनीकी परत में जोड़ा गया है। साथ ही, प्रेरणा पहलु और कार्यान्वयन और स्थानांतरण तत्व भी जोड़े गए हैं। परिणामस्वरूप पूर्ण अर्चीमेट फ्रेमवर्क नीचे दिए गए चित्र में दिखाया गया है।

ArchiMate full framework

कोर परतें:

अर्चीमेट कोर – टोगाफ द्वारा परिभाषित आर्किटेक्चर डोमेन के मॉडलिंग की अनुमति देता है। एक्सटेंशन: प्रेरणा एक्सटेंशन – स्टेकहोल्डर्स, बदलाव के ड्राइवर्स, व्यापार लक्ष्य, सिद्धांत और आवश्यकताओं के मॉडलिंग की अनुमति देता है। कार्यान्वयन और स्थानांतरण एक्सटेंशन – पोर्टफोलियो प्रबंधन, अंतर विश्लेषण और संक्रमण और स्थानांतरण योजना के मॉडलिंग की अनुमति देता है। नीचे दिए गए चित्र में सबसे महत्वपूर्ण अर्चीमेट अवधारणाएं दिखाई गई हैं। आप स्पष्ट रूप से परतों के बीच एक एकीकृत दृष्टिकोण देख सकते हैं।

ArchiMate business layer

कोर परतें (व्यापार, एप्लिकेशन, तकनीकी)

परतदार दृष्टिकोण सेवा-केंद्रित मॉडल को देखने का एक प्राकृतिक तरीका प्रदान करता है। उच्च परतें निचली परतों द्वारा प्रदान की गई सेवाओं का उपयोग करती हैं। ArchiMate तीन मुख्य (कोर) परतों का अंतर करता है:

  • व्यापार परत बाहरी ग्राहकों को उत्पाद और सेवाएं प्रदान करती है, जो व्यापार प्रक्रियाओं के माध्यम से संगठन के भीतर वास्तविक बनाई जाती हैं, जिन्हें व्यापार कर्मियों और भूमिकाओं द्वारा क्रियान्वित किया जाता है।
  • एप्लिकेशन परत एप्लिकेशन सेवाओं के माध्यम से व्यापार परत का समर्थन करती है, जो (सॉफ्टवेयर) एप्लिकेशन घटकों द्वारा वास्तविक बनाई जाती हैं।
  • तकनीकी परत एप्लिकेशन चलाने के लिए आवश्यक इंफ्रास्ट्रक्चर सेवाएं प्रदान करती है (उदाहरण के लिए, प्रोसेसिंग, भंडारण और संचार सेवाएं), जो कंप्यूटर और संचार हार्डवेयर और सिस्टम सॉफ्टवेयर द्वारा वास्तविक बनाई जाती हैं।

प्रेरणा विस्तार

ArchiMate प्रेरणा तत्वों के माध्यम से स्टेकहोल्डर्स, बदलाव के ड्राइवर्स, व्यापार लक्ष्य, सिद्धांत और आवश्यकताओं के मॉडलिंग की संभावना बनती है।

ArchiMate motivation extension

कार्यान्वयन और प्रवाह विस्तार

ArchiMate कार्यान्वयन और प्रवाह तत्वों के माध्यम से पोर्टफोलियो प्रबंधन, अंतर विश्लेषण और संक्रमण और प्रवाह योजना के मॉडलिंग की संभावना बनती है।

ArchiMate motivation extension

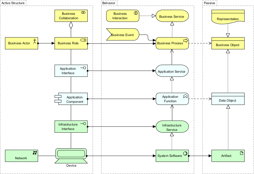
ArchiMate उदाहरण – मुख्य परतें

नीचे दिए गए ArchiMate उदाहरण मॉडल में, आप विभिन्न ArchiMate परतों के एकीकरण को देख सकते हैं।

Core ArchiMate elements

ArchiMate और TOGAF ADM

इस तकनीकी मानक में कहा गया है कि ArchiMate भाषा TOGAF को पूरक बनाती है क्योंकि यह विक्रेता-स्वतंत्र अवधारणाओं का एक सेट प्रदान करती है, जिसमें ग्राफिकल प्रतिनिधित्व शामिल हैं, जो स्थिर, एकीकृत मॉडल ‘पानी के नीचे’ बनाने में मदद करते हैं, जिन्हें TOGAF दृष्टिकोण के रूप में व्यक्त किया जा सकता है।

ArchiMate and TOGAF

क्या आप ArchiMate आरेख बनाना चाहते हैं?

Visual Paradigm Enterprise Edition को आजमाएं, एक एंटरप्राइज आर्किटेक्चर सॉफ्टवेयर जिसमें शक्तिशाली ArchiMate आरेखण उपकरण, ArchiMate दृष्टिकोण प्रबंधन उपकरण और TOGAF-गाइडेड प्रक्रियाएं हैं।

यह पोस्ट Deutsch, English, Español, فارسی, Français, Bahasa Indonesia, 日本語, Polski, Portuguese, Ру́сский, Việt Nam, 简体中文 और 繁體中文 में भी उपलब्ध है।