Skip to content

Media Maya

Belajar satu hal baru setiap hari

Kategori: AI

Menguasai Diagram Kelas UML: Panduan Praktis Pengguna untuk Visual Paradigm
April 21, 2026 curtis

Menguasai Diagram Kelas UML: Panduan Praktis Pengguna untuk Visual Paradigm

Oleh Seorang Manajer Produk yang Pernah Melaluinya Pendahuluan Sebagai seseorang yang telah menghabiskan bertahun-tahun untuk menambal celah antara tim teknis

Continue reading
Dari Ide ke Skema Siap Produksi: Ulasan Nyata oleh Seorang Pengembang tentang DBModeler AI
April 21, 2026 curtis

Dari Ide ke Skema Siap Produksi: Ulasan Nyata oleh Seorang Pengembang tentang DBModeler AI

Oleh Seorang Insinyur Full-Stack Senior | Laporan Pengalaman Pihak Ketiga dengan Wawasan Praktis & Dampak terhadap Tim Pendahuluan: Mengapa Alat

Continue reading
Perjalanan Saya dengan Visual Paradigm Pipeline: Bagaimana ‘Pusat Transit Aset’ Ini Mengubah Alur Kerja Dokumentasi Saya
April 9, 2026 curtis

Perjalanan Saya dengan Visual Paradigm Pipeline: Bagaimana ‘Pusat Transit Aset’ Ini Mengubah Alur Kerja Dokumentasi Saya

Pendahuluan: Dari Kacau Balau Alur Kerja Menuju Kejelasan yang Terhubung Sebagai spesialis dokumentasi teknis yang telah berjuang dengan alat diagram

Continue reading
Panduan Insinyur Perangkat Lunak untuk Visual Paradigm OpenDocs
April 9, 2026 curtis

Panduan Insinyur Perangkat Lunak untuk Visual Paradigm OpenDocs

Pendahuluan: Mengapa Dokumentasi Membutuhkan Peningkatan Visual Sebagai insinyur perangkat lunak, kita hidup di dunia abstraksi—menerjemahkan logika bisnis yang kompleks menjadi

Continue reading
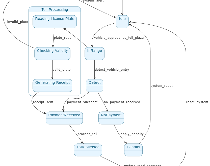
Menguasai Diagram Mesin Status UML: Panduan Arsitek Perangkat Lunak untuk Memodelkan Sistem Reaktif dengan Bantuan Kecerdasan Buatan
April 9, 2026 curtis

Menguasai Diagram Mesin Status UML: Panduan Arsitek Perangkat Lunak untuk Memodelkan Sistem Reaktif dengan Bantuan Kecerdasan Buatan

Pendahuluan Sebagai arsitek perangkat lunak dengan lebih dari 15 tahun pengalaman memimpin tim dalam desain sistem yang kompleks, saya telah

Continue reading
Pengalaman Langsung Saya dengan Studio Arsitektur Cloud Berbasis AI Visual Paradigm
April 9, 2026 curtis

Pengalaman Langsung Saya dengan Studio Arsitektur Cloud Berbasis AI Visual Paradigm

Pendahuluan Sebagai seseorang yang telah menghabiskan berjam-jam berjuang dengan diagram arsitektur cloud—menarik ikon, menyelaraskan koneksi, dan meragukan apakah desain infrastruktur

Continue reading
Gantt vs Diagram PERT: Panduan Ulasan dan Perbandingan Langsung bagi Manajer Proyek
April 9, 2026 curtis

Gantt vs Diagram PERT: Panduan Ulasan dan Perbandingan Langsung bagi Manajer Proyek

Pendahuluan Manajer proyek dan tim di seluruh dunia telah lama mencari alat visualisasi yang paling efektif untuk menjaga proyek tetap

Continue reading
Dari Kacau ke Kejelasan: Ulasan Langsung Saya tentang Alur Kerja Diagram PERT Berbasis Kecerdasan Buatan Visual Paradigm
April 9, 2026 curtis

Dari Kacau ke Kejelasan: Ulasan Langsung Saya tentang Alur Kerja Diagram PERT Berbasis Kecerdasan Buatan Visual Paradigm

Pendahuluan: Mengapa Saya Beralih ke Diagram PERT (Dan Mengapa Anda Bisa Juga) Sebagai seseorang yang telah mengelola puluhan proyek lintas

Continue reading
Ekosistem Visual Paradigm: Fitur Diagram UML yang Didukung AI
April 8, 2026 curtis

Ekosistem Visual Paradigm: Fitur Diagram UML yang Didukung AI

Pendahuluan Di tengah lingkungan pengembangan perangkat lunak yang bergerak cepat saat ini, kemampuan untuk dengan cepat menerjemahkan ide menjadi model

Continue reading
Dari Pemula hingga Ahli: Perjalanan Saya Menguasai Diagram Alir Data dengan Alat Berbasis Kecerdasan Buatan
April 8, 2026 curtis

Dari Pemula hingga Ahli: Perjalanan Saya Menguasai Diagram Alir Data dengan Alat Berbasis Kecerdasan Buatan

Pendahuluan Sebagai seorang analis bisnis yang telah menghabiskan berjam-jam berjuang dengan dokumentasi sistem yang rumit, saya masih ingat betapa frustasinya

Continue reading

Paginasi pos

«Previous Posts 1 2 3 4 5 6 … 19 Next Posts»

Language

id_ID

Languages

  • English
  • Español
  • 简体中文
  • 繁體中文
  • 日本語

Categories

  • 2D / 3D Animation Contents
  • Agile Project Management
  • AI
  • AI Chatbot
  • AI Cloud Architecture
  • AI Diagram Generator
  • AI Image Translator
  • All-in-One
  • Animated Explainer
  • ArchiMate
  • BMC
  • BMM
  • BPMN
  • Brainstorming
  • Business Improvement
  • C4 Model
  • Chart Maker
  • CN
  • Content & Visual
  • CRC Card
  • Database Design
  • Diagramming
  • Enterprise Architecture
  • File Conversion Tools
  • Flipbook
  • Flipbook & Pretty Bookshelf
  • Flowchart
  • Healthy Food Healthy Eating
  • Infographics
  • Lean Approach
  • Mind Map
  • Modeling
  • Office Suite
  • Online Diagrams
  • Online Document Editor
  • OpenDocs
  • PDF Editor
  • PMBOK – Project Management
  • Promptify
  • Resource List
  • Scrum
  • SEO Google Analytics
  • Software Engineering
  • Startup
  • Strategic Planning
  • SysML
  • TOGAF
  • Trend
  • Uncategorized
  • Unified Modeling Language
  • User Story
  • Visual Paradigm
  • Website Annotator

Pos-pos Terbaru

  • Menguasai Desain Sistem Real-Time: Studi Kasus Komprehensif tentang Diagram Waktu UML dengan Pemodelan Berbasis Kecerdasan Buatan di Visual Paradigm
  • Studi Kasus Komprehensif tentang Diagram Penempatan UML yang Diperkuat AI untuk Arsitektur Sistem Modern
  • Menguasai Diagram Aktivitas UML: Panduan Praktis untuk Memodelkan Perilaku Sistem Dinamis
  • Studi Kasus tentang Mempercepat Desain Perangkat Lunak dengan Ekosistem Pemodelan Berbasis AI dari Visual Paradigm
  • Dari Ide ke Diagram dalam Hitungan Detik: Ulasan Langsung Saya tentang AI Chatbot Visual Paradigm untuk Pemodelan Visual

Arsip

  • Mei 2026
  • April 2026
  • Maret 2026
  • Februari 2026
  • Januari 2026
  • Desember 2025
  • September 2025
  • Mei 2025
  • Maret 2025
  • Februari 2025
  • Januari 2025
  • Desember 2024
  • November 2024
  • Oktober 2024
  • Agustus 2024
  • Juli 2024
  • Januari 2024
  • November 2023
  • Oktober 2023
  • September 2023
  • April 2023
  • Maret 2023
  • Februari 2023
  • September 2022
  • Maret 2022
  • Februari 2022
  • Januari 2022

Meta

  • Masuk
  • Feed entri
  • Feed komentar
  • WordPress.org

Komentar Terbaru

    WordPress Theme: Wellington by ThemeZee.