Skip to content

Media Maya

Belajar satu hal baru setiap hari

Penulis: vpadmin

Comprehensive Guide to the Webstore System Architecture
Januari 23, 2025 vpadmin

Panduan Lengkap tentang Arsitektur Sistem Webstore

Panduan ini memberikan gambaran rinci mengenai arsitektur sistem Webstore seperti yang ditampilkan dalam diagram. Sistem dibagi menjadi beberapa subsistem dan

Continue reading
Comprehensive Guide to UML Profiles Based on the Attached Image
Januari 23, 2025 vpadmin

Panduan Lengkap tentang Profil UML Berdasarkan Gambar yang Dilampirkan

Pendahuluan Profil UML (Unified Modeling Language) adalah mekanisme untuk memperluas UML agar menciptakan ekstensi khusus domain. Profil memungkinkan Anda mendefinisikan

Continue reading
Comprehensive Guide to Interaction Overview Diagrams in UML
Januari 23, 2025 vpadmin

Panduan Lengkap tentang Diagram Gambaran Interaksi dalam UML

Pendahuluan Diagram Gambaran Interaksi (IOD) adalah jenis diagram dalam Bahasa Pemodelan Terpadu (UML) yang memberikan tampilan tingkat tinggi mengenai interaksi

Continue reading
Guide to Understanding the Inspection Timing Diagram
Januari 23, 2025 vpadmin

Panduan untuk Memahami Diagram Waktu Inspeksi

Ikhtisar Diagram Waktu menggambarkan urutan dan waktu berbagai aktivitas yang terlibat dalam proses inspeksi. Ini membantu dalam memvisualisasikan alur kerja

Continue reading
Comprehensive Guide to Composite Structure Diagrams in UML
Januari 23, 2025 vpadmin

Panduan Lengkap tentang Diagram Struktur Komposit dalam UML

Pendahuluan Diagram Struktur Komposit (CSD) adalah jenis diagram dalam Bahasa Pemodelan Terpadu (UML) yang memberikan tampilan rinci mengenai struktur internal

Continue reading
Guide to UML Object Diagrams
Januari 23, 2025 vpadmin

Panduan untuk Diagram Objek UML

Pendahuluan Diagram Objek dalam Bahasa Pemodelan Terpadu (UML) adalah jenis diagram struktur statis yang menunjukkan gambaran kondisi rinci suatu sistem

Continue reading
Comprehensive Guide to the General Business System Package Diagram
Januari 23, 2025 vpadmin

Panduan Lengkap tentang Diagram Paket Sistem Bisnis Umum

Pendahuluan Diagram paket dalam Bahasa Pemodelan Terpadu (UML) digunakan untuk mengatur dan mengelola elemen-elemen model dengan mengelompokkannya ke dalam paket.

Continue reading
Components of a State Machine Diagram
Januari 23, 2025 vpadmin

Komponen Diagram Mesin Status

Diagram mesin status terdiri dari beberapa komponen utama: Status: Direpresentasikan oleh persegi panjang melengkung, status adalah kondisi atau situasi di

Continue reading
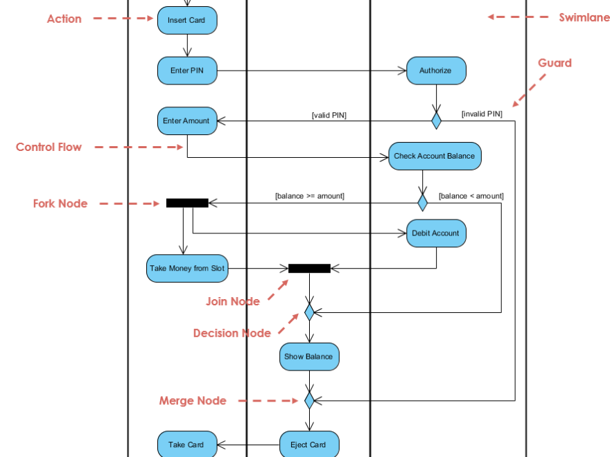
Januari 23, 2025 vpadmin

Diagram Aktivitas Swimlane: Panduan Lengkap

Pendahuluan Diagram aktivitas swimlane adalah jenis diagram UML (Bahasa Pemodelan Terpadu) yang secara visual menggambarkan alur aktivitas dan tanggung jawab

Continue reading
Understanding Communication Diagrams: Modeling MVC Patterns
Januari 23, 2025 vpadmin

Memahami Diagram Komunikasi: Pemodelan Pola MVC

Pendahuluan Diagram komunikasi, juga dikenal sebagai diagram kolaborasi dalam UML 1.x, merupakan jenis diagram interaksi yang menekankan hubungan antar objek

Continue reading

Paginasi pos

«Previous Posts 1 … 15 16 17 18 19 … 66 Next Posts»

Language

de_DEen_USes_ESfa_IRfr_FRhi_INid_IDjapl_PLpt_PTru_RUvizh_CNzh_TW

Languages

  • English
  • Español
  • 简体中文
  • 繁體中文
  • 日本語

Categories

  • 2D / 3D Animation Contents
  • Agile Project Management
  • AI
  • AI Chatbot
  • AI Cloud Architecture
  • AI Diagram Generator
  • AI Image Translator
  • All-in-One
  • Animated Explainer
  • ArchiMate
  • BMC
  • BMM
  • BPMN
  • Brainstorming
  • Business Improvement
  • C4 Model
  • Chart Maker
  • CN
  • Content & Visual
  • CRC Card
  • Database Design
  • Diagramming
  • Enterprise Architecture
  • File Conversion Tools
  • Flipbook
  • Flipbook & Pretty Bookshelf
  • Flowchart
  • Healthy Food Healthy Eating
  • Infographics
  • Lean Approach
  • Mind Map
  • Modeling
  • Office Suite
  • Online Diagrams
  • Online Document Editor
  • OpenDocs
  • PDF Editor
  • PMBOK – Project Management
  • Promptify
  • Resource List
  • Scrum
  • SEO Google Analytics
  • Software Engineering
  • Startup
  • Strategic Planning
  • SysML
  • TOGAF
  • Trend
  • Uncategorized
  • Unified Modeling Language
  • User Story
  • Visual Paradigm
  • Website Annotator

Pos-pos Terbaru

  • Studi Kasus: Modernisasi Arsitektur Perbankan Internet “BigBank”
  • Panduan Komprehensif tentang Model C4 dengan Alat Visual Paradigm
  • Dari Brainstorming ke Terobosan: Ulasan Alat Diagram Ikan Tulang Visual Paradigm untuk Analisis Akar Masalah
  • Menguasai Diagram Mesin Status UML: Tinjauan Langsung dan Panduan Praktis
  • Panduan Lengkap tentang Diagram Arsitektur Model C4 dengan Visual Paradigm

Arsip

  • April 2026
  • Maret 2026
  • Februari 2026
  • Januari 2026
  • Desember 2025
  • September 2025
  • Mei 2025
  • Maret 2025
  • Februari 2025
  • Januari 2025
  • Desember 2024
  • November 2024
  • Oktober 2024
  • Agustus 2024
  • Juli 2024
  • Januari 2024
  • November 2023
  • Oktober 2023
  • September 2023
  • April 2023
  • Maret 2023
  • Februari 2023
  • September 2022
  • Maret 2022
  • Februari 2022
  • Januari 2022

Meta

  • Masuk
  • Feed entri
  • Feed komentar
  • WordPress.org

Komentar Terbaru

    WordPress Theme: Wellington by ThemeZee.