Skip to content

IT 观察者随笔 – 资讯科技博客

聚焦资讯科技内容领域最前沿资讯,网络精华,心得交流

分类: Unified Modeling Language

如何通过 Visual Paradigm 的 AI 图表生成技术,将您的创意在几秒钟内转化为专业的 UML 与 BPMN 图表
23 2 月, 2026 curtis

如何通过 Visual Paradigm 的 AI 图表生成技术,将您的创意在几秒钟内转化为专业的 UML 与 BPMN 图表

在当今快速发展的数字世界中,创新不仅依赖

Continue reading
Visual Paradigm 的 AI 驱动型 ERD 生成器
20 2 月, 2026 curtis

Visual Paradigm 的 AI 驱动型 ERD 生成器

Visual Paradigm 的 AI

Continue reading
20 2 月, 2026 curtis

全面指南:从问题陈述到类图、ERD 和数据库建模,使用 Visual Paradigm

本指南概述了将问题陈述系统性地转化为完整

Continue reading
13 2 月, 2026 curtis

用例 2.0:需求工程的敏捷演进(2026 指南)

“未来的需求不是更多的文档——而是更智能

Continue reading
用例方法:软件工程中捕获功能需求的全面指南
13 2 月, 2026 curtis

用例方法:软件工程中捕获功能需求的全面指南

在不断演变的软件开发领域中,有一种技术经

Continue reading
30 1 月, 2026 curtis

集成BPMN与用例:大型IT系统的一项战略蓝图

在开发大型复杂IT系统时,将业务愿景与技

Continue reading
29 1 月, 2026 curtis

全面的UML状态机图案例研究:自动化订单生命周期系统

1. 执行摘要 本案例研究介绍了正式的、

Continue reading
从文本到UML只需几秒:使用Visual Paradigm AI构建博客账户创建活动图
27 1 月, 2026 curtis

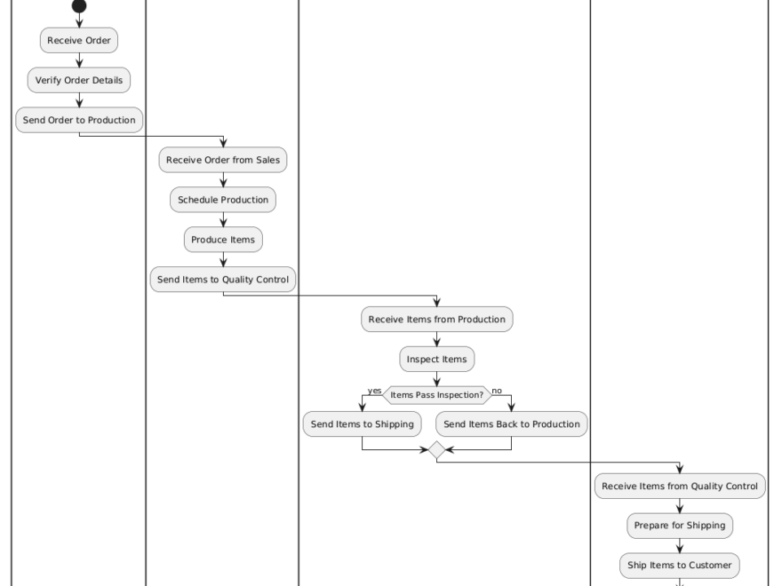
从文本到UML只需几秒:使用Visual Paradigm AI构建博客账户创建活动图

一个 UML活动图是统一建模语言(UML

Continue reading
自动化学生记录系统分析:从原始文本到类模型的Visual Paradigm解决方案
23 1 月, 2026 vpadmin

自动化学生记录系统分析:从原始文本到类模型的Visual Paradigm解决方案

Learn how to use Visual Paradigm’s AI Textual Analysis tool to transform raw student record problem descriptions into professional class models and requirements.

Continue reading
设计医院系统的最佳AI驱动数据库建模工具:Visual Paradigm Online
22 1 月, 2026 vpadmin

设计医院系统的最佳AI驱动数据库建模工具:Visual Paradigm Online

Design robust hospital management systems with Visual Paradigm’s AI-powered DB Modeler. Automate schema generation, ERDs, and class diagrams instantly.

Continue reading

文章分页

«Previous Posts 1 … 5 6 7 8 9 … 23 Next Posts»

Language

zh_CN

语言

  • English
  • Español
  • 简体中文
  • 繁體中文
  • 日本語
  • Русский
  • Français
  • Português
  • Deutsch

Categories

  • 2D / 3D Animation Contents
  • Agile Project Management
  • AI
  • AI Chatbot
  • AI Cloud Architecture
  • AI Diagram Generator
  • AI Image Translator
  • All-in-One
  • Animated Explainer
  • ArchiMate
  • BMC
  • BMM
  • BPMN
  • Brainstorming
  • Business Improvement
  • C4 Model
  • Chart Maker
  • CN
  • Content & Visual
  • CRC Card
  • Database Design
  • Diagramming
  • Enterprise Architecture
  • File Conversion Tools
  • Flipbook
  • Flipbook & Pretty Bookshelf
  • Flowchart
  • Healthy Food Healthy Eating
  • Infographics
  • Lean Approach
  • Mind Map
  • Modeling
  • Office Suite
  • Online Diagrams
  • Online Document Editor
  • OpenDocs
  • PDF Editor
  • PMBOK – Project Management
  • Promptify
  • Resource List
  • Scrum
  • SEO Google Analytics
  • Software Engineering
  • Startup
  • Strategic Planning
  • SysML
  • TOGAF
  • Trend
  • Uncategorized
  • Unified Modeling Language
  • User Story
  • Visual Paradigm
  • Website Annotator

近期文章

  • 掌握实时系统设计:基于Visual Paradigm中AI驱动建模的UML时序图综合案例研究
  • 人工智能增强型UML部署图在现代系统架构中的综合案例研究
  • 掌握UML活动图:建模动态系统行为的实用指南
  • 利用视觉范式AI驱动的建模生态系统加速软件设计的案例研究
  • 从想法到图表只需几秒:我亲身体验 Visual Paradigm 的 AI 聊天机器人在可视化建模中的表现

归档

  • 2026 年 5 月
  • 2026 年 4 月
  • 2026 年 3 月
  • 2026 年 2 月
  • 2026 年 1 月
  • 2025 年 12 月
  • 2025 年 9 月
  • 2025 年 5 月
  • 2025 年 3 月
  • 2025 年 2 月
  • 2025 年 1 月
  • 2024 年 12 月
  • 2024 年 11 月
  • 2024 年 10 月
  • 2024 年 8 月
  • 2024 年 7 月
  • 2024 年 1 月
  • 2023 年 11 月
  • 2023 年 10 月
  • 2023 年 9 月
  • 2023 年 4 月
  • 2023 年 3 月
  • 2023 年 2 月
  • 2022 年 9 月
  • 2022 年 3 月
  • 2022 年 2 月
  • 2022 年 1 月
  • 2019 年 2 月

其他操作

  • 登录
  • 条目 feed
  • 评论 feed
  • WordPress.org

近期评论

    WordPress Theme: Wellington by ThemeZee.