What is an Object Diagram?
An Object Diagram is a specialized type of diagram in the Unified Modeling Language (UML) that represents a specific snapshot of a system at a particular moment in runtime. While a class diagram defines the blueprint or structure of a system, an object diagram depicts the actual instances (objects) of those classes, their current state, and the relationships between them.
In essence, if a class is a cookie cutter, an object is the actual cookie. An object diagram encompasses objects and their relationships, serving as a concrete example of a class diagram or a static view of a communication diagram.

Why Use Visual Paradigm for Learning UML?
Are you looking for a free tool to learn UML faster, easier, and quicker? Visual Paradigm Community Edition is an award-winning UML modeler that supports all UML diagram types. It is intuitive, easy-to-use, and completely free.
Free Download
Purpose of Object Diagrams
The use of object diagrams is fairly limited compared to other diagram types, primarily serving to illustrate specific data structures and scenarios. Their main purposes include:
-
Verification: During the analysis phase, you might create a class diagram to describe system structure and then generate a set of object diagrams as test cases to verify the accuracy and completeness of the class diagram.
-
Discovery: Before creating a class diagram, you can create an object diagram to discover facts about specific model elements, their links, or to illustrate specific examples of the classifiers required.
Object Diagram at a Glance
An object diagram illustrates the relationship between instantiated classes and their defined classes, as well as the relationships between these objects within the system. They are particularly useful when:
-
Explaining smaller portions of a system where the overall class diagram is too complex.
-
Modeling recursive relationships.
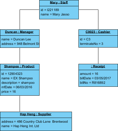
The best way to understand an object diagram is to see it derived from its corresponding class diagram. For example, consider an Order Management System. A small class diagram might show that a university Department can contain many other Departments. The object diagram below instantiates this class diagram, replacing abstract definitions with a concrete example.

Class to Object Diagram Example – Order System
The following image demonstrates how a general class structure transforms into specific object instances with assigned values.

Basic Object Diagram Symbols and Notations
Object diagrams use notation very similar to class diagrams but with specific distinctions regarding values and instantiation.
| Symbol Type | Description | Visual Representation |
|---|---|---|
| Object Names | Every object is symbolized by a rectangle containing the object’s name and its class name (underlined), separated by a colon (e.g., objectName : ClassName). |
![]() |
| Object Attributes | Similar to classes, attributes are listed in a separate compartment. However, unlike class diagrams where attributes define types, object diagram attributes must have specific values assigned to them. | ![]() |
| Links | Links are instances of associations. They are drawn using the same line styles used in class diagrams to connect objects. | ![]() |
Class Diagram vs. Object Diagram
Understanding the distinction between these two structural diagrams is crucial for effective modeling.
-
Scope: Class diagrams show the actual classifiers (types) and their relationships in a system. Object diagrams show specific instances of those classifiers and the links between them at a single point in time.
-
Nature: An object diagram is a UML structural diagram showing instances of classifiers in models.
-
Instantiation: You can create object diagrams by instantifying the classifiers found in class, deployment, component, and use-case diagrams.
-
Snapshot: Object diagrams provide a “snapshot” of the system’s behavior and data state at a specific moment, whereas class diagrams represent the potential behavior and structure over time.
Visualize System Snapshots with AI
Object diagrams capture a specific moment in runtime, showing how classes are instantiated and linked. Visual Paradigm’s AI ecosystem helps you instantly generate these “snapshots” from class descriptions, ensuring your data structures and object states are accurately modeled.
AI-Enabled Platforms
-
VP Desktop: Generate object instances and links directly within your professional UML models using built-in AI.
-
OpenDocs: Create collaborative Specification Documents that include AI-generated object diagrams.
-
AI Chatbot: Describe a runtime scenario to the AI Chat and watch it instantiate your classes into a diagram.
Smart Runtime Modeling
🏗️ Instant Instantiation: Automatically generate an object diagram from an input problem description.
📊 High Quality: AI helps you identify objects and slots with its insights.
For more details, check out the AI Object Diagram Guide or browse All AI Tools.
Object Diagrams – Learn by Examples
Example I: Company Structure
This example demonstrates how hierarchical organizational structures can be visualized through object instances.

Example II: Point of Sale (POS)
A practical application showing objects involved in a transaction process.

Example III: Writer
Illustrates the state of a document editing system at a specific moment.

Example IV: Robot Moving Behavior
This complex example exposes the internal state and links of a robot interacting with its environment.
-
Robot (
r): An instance of theRobotclass, currently in the “moving” state. -
World (
w): An instance ofWorld, representing the robot’s world model. -
Elements: Multiple instances of
Elementrepresenting entities identified by the robot but not yet assigned. -
Area (
a2): Linked tow, this area contains threeWallobjects and oneDoorobject. Each wall has a specific width attribute and links to neighboring walls.
This diagram suggests the robot has recognized an enclosed area with walls on three sides and a door on the fourth.

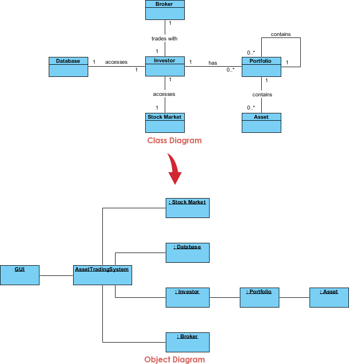
Example V: Deriving an Object Structure Similar to Communication Diagram
Besides showing state, object diagrams can represent interactions between classes at runtime. The result often resembles a communication diagram. Below is an example of a stock trading scenario.

Steps for Modeling Object Structures
A communication diagram without messages is also known as an object diagram. To ensure consistency, an object diagram must be a valid instantiation of a static class diagram. Objects must belong to classes, and links between objects must be instances of associations between those classes.
To develop an object diagram, follow these steps:
-
Identify the Mechanism: Determine the function or behavior of the part of the system you are modeling, resulting from the interaction of a society of classes, interfaces, and other elements.
-
Identify Participants: For each mechanism, list the classes, interfaces, and other elements that participate in the collaboration, along with their relationships.
-
Freeze the Scenario: Consider one specific scenario that walks through this mechanism. Freeze this scenario at a specific moment in time.
-
Render Objects: Render each object participating in the mechanism at that frozen moment.
-
Expose State: Display the state and attribute values of each object necessary to understand the scenario.
-
Expose Links: Draw the links among these objects, ensuring they represent instances of the associations defined in the class diagram.
Try to Draw UML Object Diagram Now
You’ve learned what an Object Diagram is and how to draw one. It’s time to put your knowledge into practice. Get Visual Paradigm Community Edition, a free UML software, and create your own Object Diagram with the free Object Diagram tool. It’s easy-to-use and intuitive.
Related Links
-
What is Unified Modeling Language?: An introduction to UML, the standard language for specifying, constructing, documenting, and visualizing systems.
-
Professional UML diagram tool: A comprehensive guide to the features available in professional UML modeling software.
-
AI-Powered Object Diagrams: A Guide to AI-Powered Structural Visualization: This guide explores how artificial intelligence enhances structural visualization through object diagrams within the Visual Paradigm environment.
-
AI-Powered UML Diagramming Using Visual Paradigm: This article examines how generative AI streamlines the creation of various UML diagrams, including object diagrams, to support smarter system design.
-
Mastering UML Diagram Generation with Visual Paradigm AI: A comprehensive resource explaining how to create precise UML models by leveraging AI-driven automation for faster project delivery.
-
Visual Paradigm AI Diagram Generator: A Comprehensive Guide: This article details how to use AI-powered diagram generation to convert textual ideas into structured visual designs.
-
Visual Paradigm AI Chatbot: Turn Your Ideas into Diagrams Instantly: This resource highlights a chatbot that allows users to generate diagrams using natural language, making visual modeling more accessible to teams.
-
How AI Chatbot Can Help You Learn UML Faster: This blog post discusses how students and professionals can practice UML interactively and receive instant feedback through AI assistants.
-
Mastering UML Object Diagrams: A Comprehensive Guide with Visual Paradigm: A technical guide providing an overview of creating and understanding object diagrams, depicting class instances and their relationships.
-
How to Turn Requirements into Diagrams with an AI Chatbot: This article focuses on bridging the gap between textual requirements and visual models like object diagrams using conversational AI.
-
Mastering Automated Modeling: A Guide to New AI Diagram Types: A guide on leveraging new AI-powered diagramming features to automate complex modeling tasks and maintain standards compliance.
-
Visual Paradigm’s AI-Powered Ecosystem: Smarter Visual Modeling: An overview of how integrated AI platforms support the entire modeling lifecycle, from conversational ideation to enterprise-grade delivery.
This post is also available in Deutsch, Español, فارسی, Français, English, Bahasa Indonesia, 日本語, Polski, Portuguese, Ру́сский, Việt Nam, 简体中文 and 繁體中文.
















