Повысьте производительность при разработке программного обеспечения — инструменты улучшения диаграмм вариантов использования и последовательности от Visual Paradigm, основанные на искусственном интеллекте

Повысьте производительность при разработке программного обеспечения — инструменты улучшения диаграмм вариантов использования и последовательности от Visual Paradigm, основанные на искусственном интеллекте

В современной разработке программного обеспеченияскоростьиточностьчасто кажутся противоположными силами. Требования меняются за одну ночь, команды соревнуются за жесткие сроки, и преобразование

Продолжить чтение
Как генерация диаграмм на основе ИИ Visual Paradigm превращает ваши идеи в профессиональные диаграммы UML и BPMN за секунды

Как генерация диаграмм на основе ИИ Visual Paradigm превращает ваши идеи в профессиональные диаграммы UML и BPMN за секунды

В современном быстром цифровом мире инновации процветают не только благодаря креативности, но и благодаря способностипередаватьидеи ясно, эффективно и профессионально. Независимо

Продолжить чтение

Полное руководство: от постановки задачи до диаграммы классов, ERD и моделирования базы данных с помощью Visual Paradigm

В этом руководстве описан систематический процесс преобразования постановки задачи в полностью реализованную модель базы данных. Процесс начинается с анализа требований

Продолжить чтение
Подход с использованием случаев использования: всестороннее руководство по сбору функциональных требований в области разработки программного обеспечения

Подход с использованием случаев использования: всестороннее руководство по сбору функциональных требований в области разработки программного обеспечения

В постоянно меняющейся среде разработки программного обеспечения одна из техник выдержала испытание временем: методподход с использованием случаев использования. Широко применяется

Продолжить чтение

Интеграция BPMN и Use Cases: стратегический план для крупномасштабных информационных систем

При разработке крупных и сложных информационных систем критически важно согласовать бизнес-видение с технической реализацией. Одной из самых мощных стратегий достижения

Продолжить чтение

Комплексное исследование по применению диаграммы состояний UML: система автоматизации жизненного цикла заказов

1. Краткое резюме В этом исследовании представленоформальное, промышленное качествоUML проектирование машины состоянийдлясистемы автоматизации жизненного цикла заказов, разработанной для управления полным

Продолжить чтение
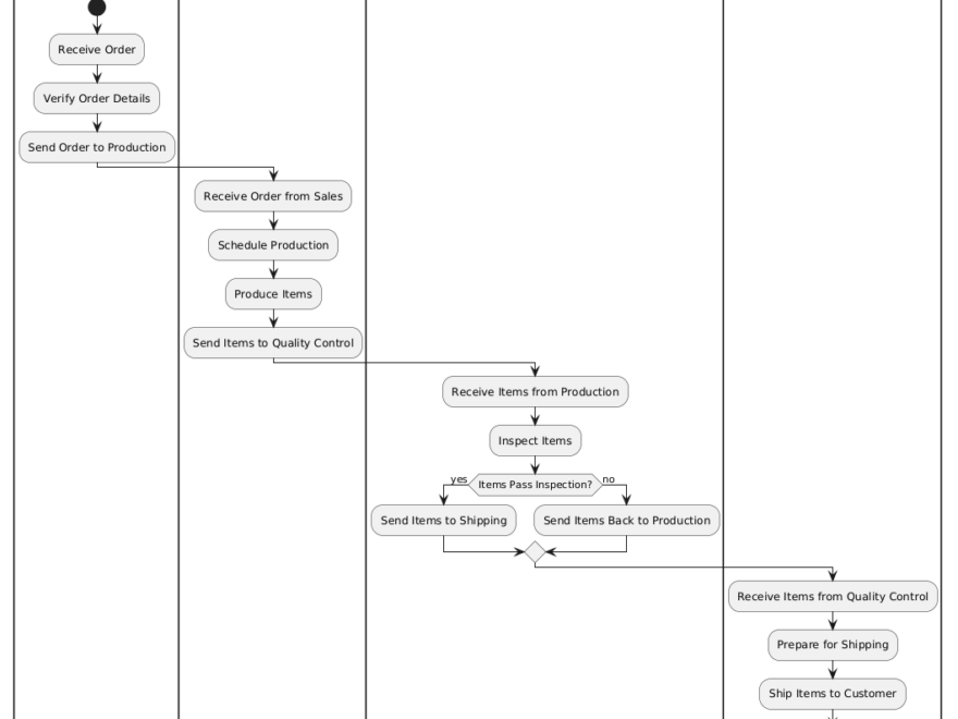
От текста к UML за секунды: построение диаграммы действий создания учетной записи блога с помощью Visual Paradigm AI

От текста к UML за секунды: построение диаграммы действий создания учетной записи блога с помощью Visual Paradigm AI

A Диаграмма действий UML является одним из поведенческих диаграмм в унифицированном языке моделирования (UML). Она визуализирует динамические аспекты системы, моделируя

Продолжить чтение