W dzisiejszych szybko zmieniających się warunkach rozwoju oprogramowania, modelowanie złożonych zachowań systemu w sposób skuteczny i dokładny jest kluczowe.Visual Paradigm,
Continue reading
Uczenie się jednej nowej rzeczy każdego dnia
W dzisiejszych szybko zmieniających się warunkach rozwoju oprogramowania, modelowanie złożonych zachowań systemu w sposób skuteczny i dokładny jest kluczowe.Visual Paradigm,
Continue reading
Założenie diagramu krajobrazu systemu (poziom 0 C4 / krajobraz) Diagram krajobrazu systemu to najszerszy widok w rodzinie modeli C4. Znajduje się nad diagramu kontekstu systemu i
Continue readingCo to jest diagram kodu C4? Diagram kodu toPoziom 4— najgłębszy, najszczegółowiejszy poziom w modelu C4 Simona Brown. Pokazuje: Klasy, interfejsy, wyliczenia, rejestracje,
Continue readingCo to jest diagram składników C4? Diagram składników toPoziom 3 w modelu C4 Simona Brown. Przybliża jedno określone środowisko (z diagramu środowiska poziomu
Continue readingCo to jest diagram kontenerów C4? Diagram kontenerów toPoziom 2 w modelu C4 Simona Brown’a. Przybliża pojedynczy system oprogramowania (zdefiniowany na
Continue reading“Nie możesz zbudować domu, nie rozumiejąc, gdzie on stoi.” — Przepisane z Simon Brown, twórcy modelu C4 🌍 Wprowadzenie: Dlaczego
Continue readingThe model C4, opracowany przez Simona Browna, to potężna, hierarchiczna metoda wizualizacji architektury oprogramowania. Wykorzystuje cztery poziomy abstrakcji, aby zapewnić odpowiedni
Continue reading
The Model C4, stworzony przez Simona Browna, to prosty, hierarchiczny i przyjazny dla programistów sposób wizualizacji architektury oprogramowania. Wykorzystuje cztery poziomy
Continue reading
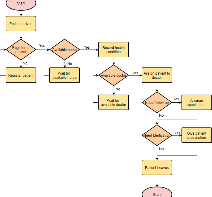
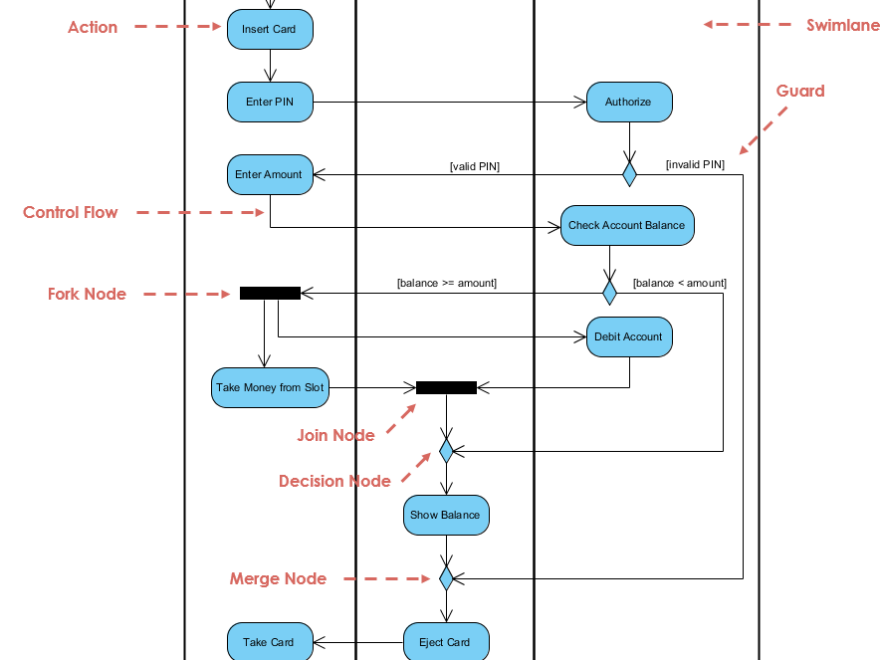
Język modelowania Unified (UML) to standardowy język modelowania stosowany w inżynierii oprogramowania do wizualizacji, specyfikacji, budowania i dokumentowania artefaktów systemu
Continue readingStudium przypadku: Strategia freemium Spotify – od startupu do lidera branży 1. Wprowadzenie Spotify, założona w 2006 roku przez Daniela
Continue reading