Skip to content

Cybermediana

Uczenie się jednej nowej rzeczy każdego dnia

6 marca, 2026 curtis

Kompleksowy przewodnik po ekosystemie modelowania UML i AI firmy Visual Paradigm (2025–2026)

Visual Paradigm przeszedł przełomową ewolucję, przedefiniowując obszar modelowania oprogramowania poprzez głębokie wdrożenie sztucznej inteligencji (AI) w swoją podstawową platformę. Od

Continue reading
Kompletny przewodnik po OpenDocs (aktualizacja lutego–marca 2026): Wizualny silnik wiedzy napędzany AI
6 marca, 2026 curtis

Kompletny przewodnik po OpenDocs (aktualizacja lutego–marca 2026): Wizualny silnik wiedzy napędzany AI

Od Luty i marzec 2026, OpenDocs, platforma liderowa w zakresie zarządzania wiedzą napędzana AI od Visual Paradigm, przeszła przełomową ewolucję. Nie jest

Continue reading
6 marca, 2026 curtis

Visual Paradigm 18.0 (styczeń 2026) – Kompletny przewodnik po AI-zaszyfrowanym współtwórcy modelowania

Od początku 2026 roku, Visual Paradigm przedefiniował landscape modelowania oprogramowania i systemów, uruchamiając Visual Paradigm 18.0, pozycjonując się jako pierwszy na świecie AI-zaszyfrowany „współtwórca

Continue reading
Kompletny przewodnik: Twórca tabel CRUD JSON z wykorzystaniem AI w Visual Paradigm
6 marca, 2026 curtis

Kompletny przewodnik: Twórca tabel CRUD JSON z wykorzystaniem AI w Visual Paradigm

Przekształć swoje przepływy danych za pomocą AI-Powered JSON CRUD Table Maker, potężnego, inteligentnego narzędzia zintegrowanego z ekosystemem Visual Paradigm. Ten przewodnik

Continue reading
Kompletny przewodnik: konwersja JSON na schemat bazy danych przy użyciu Visual Paradigm i AI
6 marca, 2026 curtis

Kompletny przewodnik: konwersja JSON na schemat bazy danych przy użyciu Visual Paradigm i AI

W dzisiejszych czasach, w środowisku opartym na danych, efektywna konwersja danych surowych – szczególnie JSON – na strukturalne, gotowe do

Continue reading
6 marca, 2026 curtis

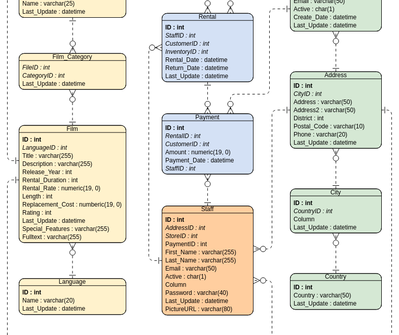
Kompleksowy przewodnik po przyspieszaniu modelowania baz danych za pomocą Visual Paradigm (VP) przy użyciu narzędzi wspieranych przez sztuczną inteligencję

W dzisiejszym dynamicznym środowisku rozwoju oprogramowania zespoły muszą szybko przechodzić od koncepcji do produkcji – zwłaszcza w kontekście projektowania baz

Continue reading
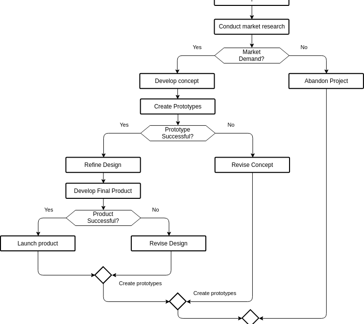
Kompletny przewodnik: Projektowanie procesu agilnego opartego na przypadkach użycia w Visual Paradigm z automatyzacją wspieraną przez sztuczną inteligencję
6 marca, 2026 curtis

Kompletny przewodnik: Projektowanie procesu agilnego opartego na przypadkach użycia w Visual Paradigm z automatyzacją wspieraną przez sztuczną inteligencję

W dzisiejszych szybko zmieniających się warunkach rozwoju oprogramowania, mostowanie luki między potrzebami użytkowników a realizacją techniczną jest kluczowe. Visual Paradigm

Continue reading
Kompletny przewodnik: korzystanie z generatora opisów przypadków użycia zasilanego AI w Visual Paradigm
6 marca, 2026 curtis

Kompletny przewodnik: korzystanie z generatora opisów przypadków użycia zasilanego AI w Visual Paradigm

W nowoczesnej metodologii tworzenia oprogramowania tworzenie jasnych, strukturalnych i kompleksowych dokumentów przypadków użycia jest kluczowe do wyrównania zainteresowanych stron, prowadzenia

Continue reading
Kompletny przewodnik po korzystaniu z narzędzi do wyostrzania przypadków użycia zasilanych przez AI w Visual Paradigm
6 marca, 2026 curtis

Kompletny przewodnik po korzystaniu z narzędzi do wyostrzania przypadków użycia zasilanych przez AI w Visual Paradigm

W dzisiejszych szybko zmieniających się warunkach rozwoju oprogramowania tworzenie dokładnych, szczegółowych i utrzymywalnych modeli przypadków użycia jest kluczowe dla sukcesu

Continue reading
Kompletny przewodnik: Modelowanie strukturalne z wykorzystaniem AI w Visual Paradigm
6 marca, 2026 curtis

Kompletny przewodnik: Modelowanie strukturalne z wykorzystaniem AI w Visual Paradigm

Opanuj diagramy UML klasy, obiektu, składnika, pakietu i struktury złożonej z pomocą AI Wprowadzenie: Przyszłość modelowania strukturalnego z wykorzystaniem AI

Continue reading

Stronicowanie wpisów

«Previous Posts 1 … 19 20 21 22 23 … 106 Next Posts»

Language

de_DEen_USes_ESfa_IRfr_FRhi_INid_IDjapl_PLpt_PTru_RUvizh_CNzh_TW

Languages

  • English
  • Español
  • 简体中文
  • 繁體中文
  • 日本語

Categories

  • 2D / 3D Animation Contents
  • Agile Project Management
  • AI
  • AI Chatbot
  • AI Cloud Architecture
  • AI Diagram Generator
  • AI Image Translator
  • All-in-One
  • Animated Explainer
  • ArchiMate
  • BMC
  • BMM
  • BPMN
  • Brainstorming
  • Business Improvement
  • C4 Model
  • Chart Maker
  • CN
  • Content & Visual
  • CRC Card
  • Database Design
  • Diagramming
  • Enterprise Architecture
  • File Conversion Tools
  • Flipbook
  • Flipbook & Pretty Bookshelf
  • Flowchart
  • Healthy Food Healthy Eating
  • Infographics
  • Lean Approach
  • Mind Map
  • Modeling
  • Office Suite
  • Online Diagrams
  • Online Document Editor
  • OpenDocs
  • PDF Editor
  • PMBOK – Project Management
  • Promptify
  • Resource List
  • Scrum
  • SEO Google Analytics
  • Software Engineering
  • Startup
  • Strategic Planning
  • SysML
  • TOGAF
  • Trend
  • Uncategorized
  • Unified Modeling Language
  • User Story
  • Visual Paradigm
  • Website Annotator

Ostatnie wpisy

  • Opanowanie projektowania systemów czasu rzeczywistego: kompleksowa studium przypadku diagramów czasowych UML z modelowaniem wspieranym przez AI w narzędziu Visual Paradigm
  • Kompleksna studium przypadku dotyczące diagramów wdrożeniowych UML z wykorzystaniem sztucznej inteligencji dla nowoczesnej architektury systemów
  • Opanowanie diagramów działań UML: Praktyczny przewodnik po modelowaniu dynamicznego zachowania systemu
  • Od tekstu do modeli UML: Praktyczny przykład studium przypadku przekształcania opisów problemów w diagramy klas i sekwencji
  • Studium przypadku przyspieszania projektowania oprogramowania za pomocą ekosystemu modelowania z AI firmy Visual Paradigm

Archiwa

  • maj 2026
  • kwiecień 2026
  • marzec 2026
  • luty 2026
  • styczeń 2026
  • grudzień 2025
  • wrzesień 2025
  • maj 2025
  • marzec 2025
  • luty 2025
  • styczeń 2025
  • grudzień 2024
  • listopad 2024
  • październik 2024
  • sierpień 2024
  • lipiec 2024
  • styczeń 2024
  • listopad 2023
  • październik 2023
  • wrzesień 2023
  • kwiecień 2023
  • marzec 2023
  • luty 2023
  • wrzesień 2022
  • marzec 2022
  • luty 2022
  • styczeń 2022

Meta

  • Zaloguj się
  • Kanał wpisów
  • Kanał komentarzy
  • WordPress.org

Najnowsze komentarze

    WordPress Theme: Wellington by ThemeZee.