Skip to content

Cibermediano

Aprendendo uma coisa nova todos os dias

Categoria: AI

Da Ideia ao Esquema Pronto para Produção: Uma Análise Real do DBModeler AI por um Desenvolvedor
Abril 21, 2026 curtis

Da Ideia ao Esquema Pronto para Produção: Uma Análise Real do DBModeler AI por um Desenvolvedor

Por um Engenheiro Sênior de Full-Stack | Um Relatório de Experiência de Terceiros com Insights Práticos e Impacto na Equipe

Continue reading
Minha Jornada com o Pipeline do Visual Paradigm: Como Este ‘Hub de Trânsito de Ativos’ Transformou Minha Fluxo de Documentação
Abril 9, 2026 curtis

Minha Jornada com o Pipeline do Visual Paradigm: Como Este ‘Hub de Trânsito de Ativos’ Transformou Minha Fluxo de Documentação

Introdução: Do Caos no Fluxo de Trabalho à Clareza Conectada Como especialista em documentação técnica que lutou com ferramentas de

Continue reading
O Guia do Engenheiro de Software para o Visual Paradigm OpenDocs
Abril 9, 2026 curtis

O Guia do Engenheiro de Software para o Visual Paradigm OpenDocs

Introdução: Por que a Documentação Precisa de uma Atualização Visual Como engenheiros de software, vivemos em um mundo de abstração—traduzindo

Continue reading
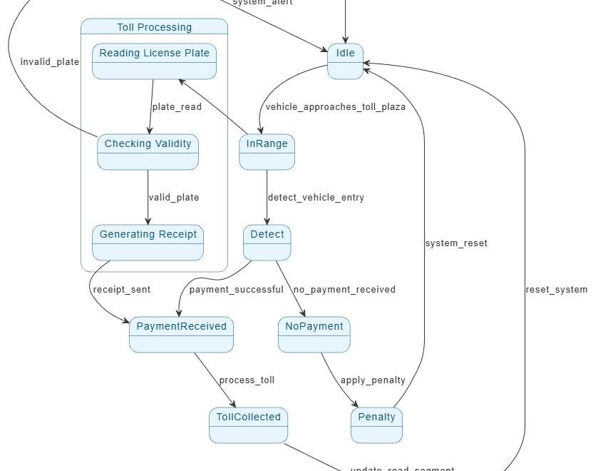
Dominando Diagramas de Máquina de Estados UML: Um Guia para Arquitetos de Software sobre Modelagem de Sistemas Reativos com Ajuda de IA
Abril 9, 2026 curtis

Dominando Diagramas de Máquina de Estados UML: Um Guia para Arquitetos de Software sobre Modelagem de Sistemas Reativos com Ajuda de IA

Introdução Como arquiteto de software com mais de 15 anos de experiência liderando equipes em projetos de sistemas complexos, testemunhei

Continue reading
Minha Experiência Prática com o Visual Paradigm’s AI Cloud Architecture Studio
Abril 9, 2026 curtis

Minha Experiência Prática com o Visual Paradigm’s AI Cloud Architecture Studio

Introdução Como alguém que passou incontáveis horas lutando com diagramas de arquitetura em nuvem — arrastando ícones, alinhando conectores e

Continue reading
Gantt vs Gráficos PERT: Um Guia Prático e Comparativo para Gerentes de Projetos
Abril 9, 2026 curtis

Gantt vs Gráficos PERT: Um Guia Prático e Comparativo para Gerentes de Projetos

Introdução Gerentes de projetos e equipes em todo o mundo há muito tempo procuram as ferramentas de visualização mais eficazes

Continue reading
Da Caos à Clareza: Minha Análise Prática do Fluxo de Trabalho do Gráfico PERT com Inteligência Artificial do Visual Paradigm
Abril 9, 2026 curtis

Da Caos à Clareza: Minha Análise Prática do Fluxo de Trabalho do Gráfico PERT com Inteligência Artificial do Visual Paradigm

Introdução: Por que Recorri aos Gráficos PERT (E por que Você Pode Fazer o Mesmo) Como alguém que gerenciou dezenas

Continue reading
Ecossistema Visual Paradigm: Recursos de Diagramas UML com Suporte a IA
Abril 8, 2026 curtis

Ecossistema Visual Paradigm: Recursos de Diagramas UML com Suporte a IA

Introdução Na atual paisagem acelerada do desenvolvimento de software, a capacidade de traduzir ideias rapidamente em modelos claros e estruturados

Continue reading
Do Iniciante ao Profissional: A Minha Jornada para Dominar Diagramas de Fluxo de Dados com Ferramentas Impulsionadas por IA
Abril 8, 2026 curtis

Do Iniciante ao Profissional: A Minha Jornada para Dominar Diagramas de Fluxo de Dados com Ferramentas Impulsionadas por IA

Introdução Como analista de negócios que passou incontáveis horas lidando com documentação complexa de sistemas, lembro-me da frustração de desenhar

Continue reading
SysML: Modelagem da Estrutura de Elementos com Diagrama de Definição de Blocos
Abril 2, 2026 curtis

SysML: Modelagem da Estrutura de Elementos com Diagrama de Definição de Blocos

Introdução aos Diagramas de Definição de Blocos O Diagrama de Definição de Blocos (BDD) é o diagrama mais amplamente utilizado para modelar

Continue reading

Paginação dos conteúdos

«Previous Posts 1 2 3 4 5 6 … 19 Next Posts»

Language

pt_PT

Línguas

  • English
  • Español
  • 简体中文
  • 繁體中文
  • 日本語
  • Русский
  • Français
  • Português
  • Deutsch

Categories

  • 2D / 3D Animation Contents
  • Agile Project Management
  • AI
  • AI Chatbot
  • AI Cloud Architecture
  • AI Diagram Generator
  • AI Image Translator
  • All-in-One
  • Animated Explainer
  • ArchiMate
  • BMC
  • BMM
  • BPMN
  • Brainstorming
  • Business Improvement
  • C4 Model
  • Chart Maker
  • CN
  • Content & Visual
  • CRC Card
  • Database Design
  • Diagramming
  • Enterprise Architecture
  • File Conversion Tools
  • Flipbook
  • Flipbook & Pretty Bookshelf
  • Flowchart
  • Healthy Food Healthy Eating
  • Infographics
  • Lean Approach
  • Mind Map
  • Modeling
  • Office Suite
  • Online Diagrams
  • Online Document Editor
  • OpenDocs
  • PDF Editor
  • PMBOK – Project Management
  • Promptify
  • Resource List
  • Scrum
  • SEO Google Analytics
  • Software Engineering
  • Startup
  • Strategic Planning
  • SysML
  • TOGAF
  • Trend
  • Uncategorized
  • Unified Modeling Language
  • User Story
  • Visual Paradigm
  • Website Annotator

Artigos recentes

  • Dominando o Design de Sistemas em Tempo Real: Um Estudo de Caso Abrangente sobre Diagramas de Tempo UML com Modelagem Impulsionada por IA no Visual Paradigm
  • Um Estudo de Caso Abrangente sobre Diagramas de Implantação UML Aprimorados por IA para Arquitetura de Sistemas Modernos
  • Domine os Diagramas de Atividade UML: Um Guia Prático para Modelar o Comportamento Dinâmico do Sistema
  • Do Texto aos Modelos UML: Um Estudo de Caso Prático na Transformação de Descrições de Problemas em Diagramas de Classes e de Sequência
  • Um Estudo de Caso sobre Acelerar o Design de Software com o Ecossistema de Modelagem Inteligente de Visual Paradigm

Arquivo

  • Maio 2026
  • Abril 2026
  • Março 2026
  • Fevereiro 2026
  • Janeiro 2026
  • Dezembro 2025
  • Setembro 2025
  • Maio 2025
  • Março 2025
  • Fevereiro 2025
  • Janeiro 2025
  • Dezembro 2024
  • Novembro 2024
  • Outubro 2024
  • Agosto 2024
  • Julho 2024
  • Janeiro 2024
  • Novembro 2023
  • Outubro 2023
  • Setembro 2023
  • Abril 2023
  • Março 2023
  • Fevereiro 2023
  • Setembro 2022
  • Março 2022
  • Fevereiro 2022
  • Janeiro 2022

Meta

  • Iniciar sessão
  • Feed de entradas
  • Feed de comentários
  • WordPress.org

Comentários recentes

    WordPress Theme: Wellington by ThemeZee.