Skip to content

Cybermediana

Uczenie się jednej nowej rzeczy każdego dnia

5 stycznia, 2026 vpadmin

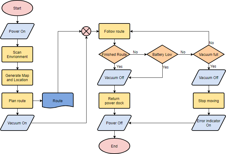
Opanowanie diagramów maszyn stanów UML: Kompletny przewodnik

Diagramy maszyn stanów UML, często nazywane diagramami stanów lub statechartami, stanowią fundament w fazach analizy i projektowania oprogramowania. Te diagramy

Continue reading
5 stycznia, 2026 vpadmin

Opanowanie diagramów kontekstu systemu C4 – AI zasilany Visual Paradigm C4 Studio

Wprowadzenie do modelowania architektury sterowanej AI W dynamicznej przestrzeni architektury oprogramowania, model C4 wyłonił się jako standard wizualizacji systemów oprogramowania.

Continue reading
5 stycznia, 2026 vpadmin

Rozjaśnianie architektury oprogramowania: Kompletny przewodnik po modelu C4 i paradygmacie wizualnym

Architektura oprogramowania często cierpi z powodu braku komunikacji między poziomem koncepcyjnym a poziomem implementacji. Model C4 rozwiązuje ten problem, oferująchierarchiczny

Continue reading
5 stycznia, 2026 vpadmin

Opanowanie architektury oprogramowania: Przewodnik po modelu C4 i paradygmacie wizualnym

Architektura oprogramowania jest często prześladowane brakiem komunikacji między zespołami technicznymi a niefachowymi stakeholderami. Złożone systemy są trudne do wizualizacji, co

Continue reading
5 stycznia, 2026 vpadmin

Poza generowaniem tekstów: kompleksowy przewodnik po silniku AI Visual Paradigm

Wprowadzenie do inteligentnego modelowania W szybko się zmieniającej dziedzinie sztucznej inteligencji różnica między ogólnymi modelami językowymi a specjalistycznymi silnikami modelowania

Continue reading
5 stycznia, 2026 vpadmin

Opanowanie inżynierii diagramów rozmów z wykorzystaniem Visual Paradigm AI

Wprowadzenie do inżynierii diagramów rozmów Landscape wizualnego modelowania przechodzi istotną transformację z wprowadzeniem czatbot Visual Paradigm AI. Tradycyjnie tworzenie złożonych

Continue reading
5 stycznia, 2026 vpadmin

Visual Paradigm AI: Kompletna gida do inteligentnych partnerów modelowania

W dynamicznej przestrzeni inżynierii oprogramowania i analizy biznesowej różnica między prostymi narzędziami do rysowania a prawdziwymi platformami modelowania nigdy nie

Continue reading
5 stycznia, 2026 vpadmin

Opanowanie standardów modelowania za pomocą Visual Paradigm AI: Kompletny przewodnik

W dynamicznej przestrzeni projektowania cyfrowego i architektury systemów zdolność szybkiego tworzenia dokładnych, zgodnych ze standardami diagramów jest nieoceniona. Chatbot Visual

Continue reading
5 stycznia, 2026 vpadmin

Kompletny przewodnik po czacie AI Visual Paradigm: przekształcanie języka naturalnego w profesjonalne modele

Wprowadzenie do inteligentnego modelowania W szybko się zmieniającej dziedzinie projektowania systemów i architektury biznesowej, Chatbot AI Visual Paradigm stał się

Continue reading
5 stycznia, 2026 vpadmin

Kompletny przewodnik po narzędziach AI firmy Visual Paradigm: DB Modeler AI w porównaniu z AI Chatbotem

Wprowadzenie do ekosystemu AI firmy Visual Paradigm Firma Visual Paradigm wprowadziła solidny zestaw narzędzi sztucznej inteligencji zaprojektowany w celu ułatwienia

Continue reading

Stronicowanie wpisów

«Previous Posts 1 … 31 32 33 34 35 … 106 Next Posts»

Language

de_DEen_USes_ESfa_IRfr_FRhi_INid_IDjapl_PLpt_PTru_RUvizh_CNzh_TW

Languages

  • English
  • Español
  • 简体中文
  • 繁體中文
  • 日本語

Categories

  • 2D / 3D Animation Contents
  • Agile Project Management
  • AI
  • AI Chatbot
  • AI Cloud Architecture
  • AI Diagram Generator
  • AI Image Translator
  • All-in-One
  • Animated Explainer
  • ArchiMate
  • BMC
  • BMM
  • BPMN
  • Brainstorming
  • Business Improvement
  • C4 Model
  • Chart Maker
  • CN
  • Content & Visual
  • CRC Card
  • Database Design
  • Diagramming
  • Enterprise Architecture
  • File Conversion Tools
  • Flipbook
  • Flipbook & Pretty Bookshelf
  • Flowchart
  • Healthy Food Healthy Eating
  • Infographics
  • Lean Approach
  • Mind Map
  • Modeling
  • Office Suite
  • Online Diagrams
  • Online Document Editor
  • OpenDocs
  • PDF Editor
  • PMBOK – Project Management
  • Promptify
  • Resource List
  • Scrum
  • SEO Google Analytics
  • Software Engineering
  • Startup
  • Strategic Planning
  • SysML
  • TOGAF
  • Trend
  • Uncategorized
  • Unified Modeling Language
  • User Story
  • Visual Paradigm
  • Website Annotator

Ostatnie wpisy

  • Opanowanie projektowania systemów czasu rzeczywistego: kompleksowa studium przypadku diagramów czasowych UML z modelowaniem wspieranym przez AI w narzędziu Visual Paradigm
  • Kompleksna studium przypadku dotyczące diagramów wdrożeniowych UML z wykorzystaniem sztucznej inteligencji dla nowoczesnej architektury systemów
  • Opanowanie diagramów działań UML: Praktyczny przewodnik po modelowaniu dynamicznego zachowania systemu
  • Od tekstu do modeli UML: Praktyczny przykład studium przypadku przekształcania opisów problemów w diagramy klas i sekwencji
  • Studium przypadku przyspieszania projektowania oprogramowania za pomocą ekosystemu modelowania z AI firmy Visual Paradigm

Archiwa

  • maj 2026
  • kwiecień 2026
  • marzec 2026
  • luty 2026
  • styczeń 2026
  • grudzień 2025
  • wrzesień 2025
  • maj 2025
  • marzec 2025
  • luty 2025
  • styczeń 2025
  • grudzień 2024
  • listopad 2024
  • październik 2024
  • sierpień 2024
  • lipiec 2024
  • styczeń 2024
  • listopad 2023
  • październik 2023
  • wrzesień 2023
  • kwiecień 2023
  • marzec 2023
  • luty 2023
  • wrzesień 2022
  • marzec 2022
  • luty 2022
  • styczeń 2022

Meta

  • Zaloguj się
  • Kanał wpisów
  • Kanał komentarzy
  • WordPress.org

Najnowsze komentarze

    WordPress Theme: Wellington by ThemeZee.