Flowcharts are used in analyzing, designing, documenting or managing a process or program in various fields. This diagrammatic representation illustrates a solution to a given problem. Like other types of diagrams, they help visualize what is going on and thereby help the viewer to understand a process, and perhaps also find flaws, bottlenecks, and other less-obvious features within it. A flowchart represents an algorithm or process, showing the steps as boxes of various kinds, and their order by connecting them with arrows.
Evolution of Flowchart
Flowcharts used to be a popular means for describing computer algorithms and are still used for this purpose. Modern techniques such as UML activity diagrams can be considered to be extensions of the flowchart.
In the 1970s the popularity of flowcharts as an own method decreased when interactive computer terminals and third-generation programming languages became the common tools of the trade, since algorithms can be expressed much more concisely as source code in such a language, and also because designing algorithms using flowcharts was more likely to result in spaghetti code because of the need for “goto” statements to describe arbitrary jumps in control flow.
Flowchart Notation
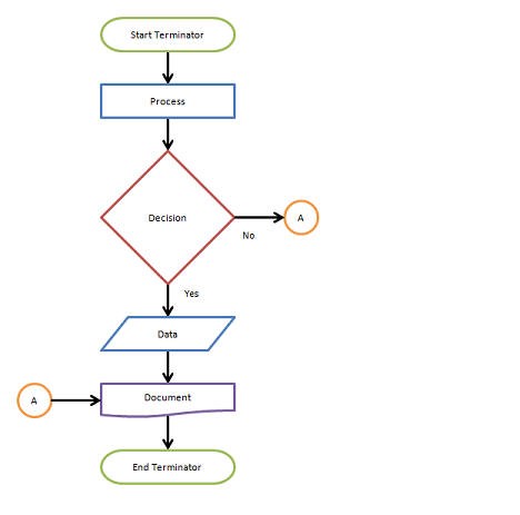
Different flow chart symbols have different meanings. The most common flow chart symbols are:
- Terminator: Elongated circles, which signify the start or end of a process.
- Process: A rectangular flow chart shape indicating a normal process flow step (instructions or actions).
- Decision: A diamond flow chart shape indication a branch in the process flow.decisions that must be made
- Connector: A small, labeled, circular flow chart shape used to indicate a jump in the process flow. (Shown as the circle with the letter “A”, below.)
- Data: A parallelogram that indicates data input or output (I/O) for a process.
- Document: Used to indicate a document or report (see image in sample flow chart below).

Flowchart Example: Should I Bring an Umbrella?
This example show how a person decides whether he/she should bring an umbrella when living home. This simple diagram demonstrates the uses decisions and processes.
Visual Paradigm Online offers an online platform for users creating flowchart and others. Start making your flowchart by clicking Create Blank or Use This Diagram.
Visual Paradigm Online offers an online platform for users creating flowchart and others. Start making your flowchart by clicking Create Blank or Use This Diagram.

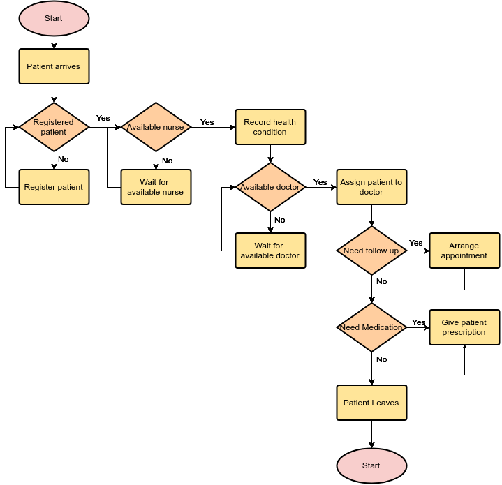
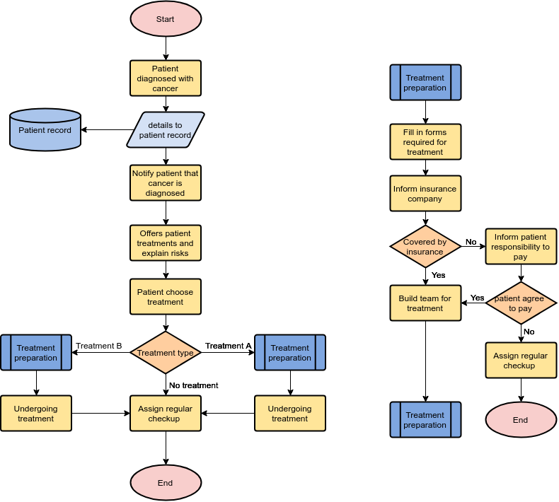
Flowchart Example: Medical Services
This flowchart shows the flow of a patient when entering a clinic using processes, decisions and loops.

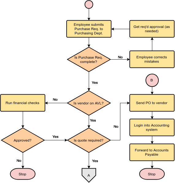
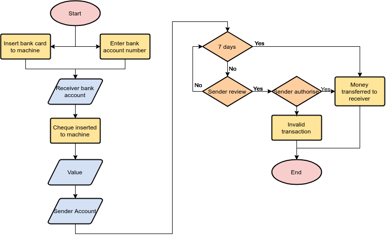
Flowchart Example: Linking Flowcharts
Business flowcharts can be used to show a business process or workflow. To reduce complexity, a big flowchart can be split into multiple pages or diagrams. Different flowcharts can be linked with On-page and Off-page reference. This is a flowchart example that shows you the use of such symbol in connecting with another flowchart.


50+ Flowchart Examples and Templates
- Free Flowchart examples and templates editable in an online Flowchart software:
- Visual Paradigm Online — Use the templates as a starting point to create your own Flowchart.




Healthcare Programme for People Over 40 Years Old




Should I Cycle to School Today?

































University Application Process







What Schools Am I Qualified to Apply?








Census with a Article Updated in Wikipedia


A Daily Timetable of a School Boy





This post is also available in Deutsch, English, Español, فارسی, Français, Bahasa Indonesia, 日本語, Polski, Portuguese, Ру́сский, Việt Nam, 简体中文 and 繁體中文.












