de_DEen_USes_ESfa_IRfr_FRhi_INid_IDjapl_PLpt_PTru_RUvizh_CNzh_TW

14 प्रकार के UML आरेख के लिए एक व्यापक मार्गदर्शिका

यूनिफाइड मॉडलिंग भाषा एक मानकीकृत सामान्य उद्देश्य वाली मॉडलिंग भाषा है और आजकल इसे उद्योग मानक के रूप में व्यवस्थित किया जाता हैऑब्जेक्ट मैनेजमेंट ग्रुप (OMG)UML में सॉफ्टवेयर-आधारित प्रणालियों के लिए दृश्य मॉडल बनाने के लिए एक ग्राफिक नोटेशन तकनीकों का सेट शामिल है।

UML 2.2 में 14 प्रकार के UML आरेख हैं, जिन्हें दो श्रेणियों में बांटा गया है:

  • 7 आरेख प्रकार संरचनात्मक जानकारी का प्रतिनिधित्व करते हैं
  • अन्य 7 सामान्य UML आरेख प्रकार व्यवहारात्मक मॉडलिंग के लिए प्रतिनिधित्व करते हैं, जिनमें अंतर्क्रिया के विभिन्न पहलुओं का प्रतिनिधित्व करने वाले चार शामिल हैं।

इन आरेखों को निम्नलिखित UML आरेख मानचित्र में दिखाए गए अनुसार वर्गीकृत किया जा सकता है:

प्रश्न: UML बहुत बड़ा और जटिल है?

UML वास्तव में एक बहुत बड़ा विषय है। UML 14 अलग-अलग UML आरेख प्रकारों में विभाजित एक बड़ी मात्रा में आरेखण नोटेशन प्रदान करता है, जिनमें प्रत्येक के अलग-अलग UML मॉडल होते हैं, जो अलग-अलग उद्देश्यों के लिए कार्य करते हैं और विकास की अलग-अलग आवश्यकताओं को संबोधित करते हैं।

  • 14 UML आरेख प्रकारों में से प्रत्येक UML आरेख एक बड़े संग्रह के निर्माण और नोटेशन प्रदान करता है, जो अधिकांश सॉफ्टवेयर विकास परियोजनाओं की अलग-अलग आवश्यकताओं को कवर करता है।
  • UML विनिर्देशन में 700 पेज से अधिक हैं, और स्पष्ट रूप से बहुत जटिल माना जाता है और UML के ग्रहण और ग्रहण के लिए नकारात्मक प्रभाव डालता है।
  • आमतौर पर, उपयोगकर्ता UML के केवल एक हिस्से के आरेख/निर्माण को ही ध्यान में रखते हैं और उपयोग करते हैं।

उत्तर: सबसे महत्वपूर्ण UML आरेखों और नोटेशन को सीखें

ग्रैडी बूच, यूनिफाइड मॉडलिंग भाषा के सबसे महत्वपूर्ण विकासकर्ताओं में से एक, ने कहा कि “सभी सॉफ्टवेयर के 80% के लिए केवल UML के 20% की आवश्यकता होती है”।


UML सर्वेक्षण* क्या कहता है?

हम इस तरह से UML सर्वेक्षण के परिणामों की व्याख्या कर सकते हैं कि, यदि एक आरेख है

  • व्यापक रूप से उपयोग किया जाता है, यदि यह स्रोतों के ≥ 60% है
  • कम उपयोग किया जाता है यदि यह स्रोतों के ≤ 40% है

इस लेख में, मैं उपरोक्त उपयोग की आवृत्ति के क्रम के अनुसार 14 प्रकार के UML आरेखों का परिचय देता हूँ:

उदाहरण के लिए, क्लास आरेख सबसे अधिक उपयोग किया जाने वाला है, इसलिए इस खंड में इसकी चर्चा पहले की जाएगी और इसी तरह…

क्लास आरेख

सॉफ्टवेयर इंजीनियरिंग में, यूनिफाइड मॉडलिंग भाषा (UML) में एक क्लास आरेख एकयूनिफाइड मॉडलिंग भाषा (UML)हैस्थिर संरचना आरेख के प्रकार का एक हैजो एक प्रणाली की संरचना को उसके क्लास, उनके गुण, संचालन (या विधियाँ), और वस्तुओं के बीच संबंधों को दिखाकर वर्णित करता है।

क्लास आरेखों का उद्देश्य

  1. एक प्रणाली में वर्गीकरण की स्थिर संरचना को दिखाता है
  2. आरेख UML द्वारा निर्दिष्ट अन्य संरचना आरेखों के लिए एक मूल नोटेशन प्रदान करता है
  3. डेवलपर्स और अन्य टीम सदस्यों के लिए भी उपयोगी
  4. बिजनेस एनालिस्ट क्लास डायग्राम का उपयोग बिजनेस परिप्रेक्ष्य से प्रणालियों के मॉडलिंग के लिए कर सकते हैं

एक यूएमएल क्लास डायग्राम में शामिल है:

  • क्लासों का एक सेट और
  • क्लासों के बीच संबंधों का एक सेट

क्लास डायग्राम — डायग्राम टूल उदाहरण

एक क्लास डायग्राम में क्लासों या संबंधों से जुड़े नोट्स भी हो सकते हैं। नोट्स ग्रे रंग में दिखाए जाते हैं।

ऊपर दिए गए उदाहरण में:

हम ऊपर दिए गए क्लास डायग्राम के अर्थ को निम्नलिखित बिंदुओं को पढ़कर समझ सकते हैं।

  1. शेप एक अमूर्त क्लास है। इसे इटैलिक में दिखाया गया है।
  2. शेप एक सुपरक्लास है। सर्कल, रेक्टेंगल और पॉलीगन शेप से व्युत्पन्न हैं। दूसरे शब्दों में, एक सर्कल एक शेप है। यह एक सामान्यीकरण / विरासत संबंध है।
  3. डायलॉग बॉक्स और डेटा कंट्रोलर के बीच एक संबंध है।
  4. शेप विंडो का हिस्सा है। यह एक एग्रीगेशन संबंध है। शेप विंडो के बिना भी मौजूद हो सकता है।
  5. पॉइंट सर्कल का हिस्सा है। यह एक संघटन संबंध है। पॉइंट का सर्कल के बिना अस्तित्व नहीं है।
  6. विंडो इवेंट पर निर्भर है। हालांकि, इवेंट विंडो पर निर्भर नहीं है।
  7. सर्कल के गुणधर्म त्रिज्या और केंद्र हैं। यह एक एंटिटी क्लास है।
  8. सर्कल के विधियों के नाम area(), circum(), setCenter() और setRadius() हैं।
  9. सर्कल में पैरामीटर radius एक float प्रकार का इन पैरामीटर है।
  10. क्लास सर्कल की विधि area() डबल प्रकार का मान लौटाती है।
  11. रेक्टेंगल के गुणधर्म और विधि नाम छिपे हुए हैं। डायग्राम में कुछ अन्य क्लासेस के भी गुणधर्म और विधि नाम छिपे हुए हैं।

यूएमएल में दूसरा सबसे लोकप्रिय डायग्राम प्रकार एक एक्टिविटी डायग्राम है:

एक्टिविटी डायग्राम

एक्टिविटी डायग्राम एक अन्य महत्वपूर्ण व्यवहारात्मक डायग्राम है यूएमएल प्रणाली के गतिशील पहलुओं को वर्णित करने के लिए डायग्राम। एक्टिविटी डायग्राम मूल रूप से फ्लोचार्ट का एक उन्नत संस्करण है जो एक गतिविधि से दूसरी गतिविधि तक के प्रवाह का मॉडलिंग करता है।

एक्टिविटी डायग्राम का उपयोग कब करें

एक्टिविटी डायग्राम बताते हैं कि गतिविधियों को किस तरह समन्वयित किया जाता है ताकि सेवा प्रदान की जा सके, जो विभिन्न स्तरों पर संकल्पना के रूप में हो सकती है। आमतौर पर, एक घटना को कुछ संचालन द्वारा प्राप्त किया जाता है, विशेष रूप से जहां संचालन कई अलग-अलग चीजों को प्राप्त करने के लिए डिज़ाइन किया गया है जिनके समन्वय की आवश्यकता होती है, या एक ही उपयोग केस में घटनाओं के बीच कैसे संबंध हैं, विशेष रूप से उपयोग केस जहां गतिविधियां एक दूसरे के ऊपर आ सकती हैं और समन्वय की आवश्यकता होती है। यह यह भी उपयुक्त है कि उपयोग केस के संग्रह के द्वारा व्यापार कार्यप्रवाह को दर्शाने के लिए समन्वय कैसे करते हैं

  1. व्यापार कार्यप्रवाह के अध्ययन के माध्यम से उम्मीदवार उपयोग केस की पहचान करें
  2. उपयोग केस के लिए पूर्व और पश्च शर्तों (संदर्भ) की पहचान करें
  3. उपयोग केस के बीच/के भीतर कार्यप्रवाह का मॉडलिंग करें
  4. वस्तुओं पर संचालन में जटिल वर्कफ्लो का मॉडलिंग करें
  5. एक उच्च स्तरीय गतिविधि आरेख में जटिल गतिविधियों का विस्तृत मॉडलिंग करें

गतिविधि आरेख — उदाहरणों के द्वारा सीखें

एक मूल गतिविधि आरेख — फ्लोचार्ट के समान

गतिविधि आरेख उदाहरण — आदेश प्रक्रिया

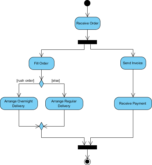
आदेश प्रक्रिया के कार्यप्रवाह से संबंधित समस्या विवरण दिया गया है, आइए इस विवरण को गतिविधि आरेख के उपयोग से दृश्य प्रस्तुति में मॉडल करें:

आदेश प्रक्रिया — समस्या विवरण

जब आदेश प्राप्त होता है, तो गतिविधियाँ दो समानांतर समूहों में विभाजित हो जाती हैं। एक ओर आदेश भरा जाता है और भेजा जाता है, जबकि दूसरी ओर बिलिंग का प्रबंधन किया जाता है।

आदेश भरने के पक्ष पर, डिलीवरी के तरीके का निर्णय शर्त के आधार पर किया जाता है। शर्त के आधार पर या तो ओवरनाइट डिलीवरी गतिविधि या नियमित डिलीवरी गतिविधि की जाती है।

अंत में समानांतर गतिविधियाँ मिलकर आदेश को बंद करती हैं।

नीचे दिए गए गतिविधि आरेख उदाहरण धारावाहिक प्रवाह को आरेखीय रूप में दर्शाता है।

तीसरा सबसे अधिक उपयोग किया जाने वाला UML आरेख प्रकार अनुक्रम आरेख है:

अनुक्रम आरेख

UMLअनुक्रम आरेख अंतरक्रिया आरेख हैं जो ऑपरेशन किस प्रकार किए जाते हैं, इसका विस्तृत वर्णन करते हैं। वे सहयोग के संदर्भ में वस्तुओं के बीच अंतरक्रिया को कैप्चर करते हैं। अनुक्रम आरेख समय-केंद्रित होते हैं और वे आरेख के ऊर्ध्वाधर अक्ष का उपयोग करके समय को दर्शाकर अंतरक्रिया के क्रम को दृश्य रूप से दर्शाते हैं, कौन से संदेश भेजे गए और कब।

अनुक्रम आरेख उदाहरण: होटल प्रणाली

अनुक्रम आरेख एक अंतरक्रिया आरेख है जो ऑपरेशन किस प्रकार किए जाते हैं — कौन से संदेश भेजे गए और कब — का विस्तृत वर्णन करता है। अनुक्रम आरेख समय के आधार पर व्यवस्थित होते हैं। समय पृष्ठ के नीचे जाने के साथ बढ़ता है। ऑपरेशन में शामिल वस्तुओं को संदेश अनुक्रम में भाग लेने के क्रम के अनुसार बाएं से दाएं सूचीबद्ध किया जाता है।

नीचे होटल बुकिंग के लिए एक अनुक्रम आरेख दिया गया है। संदेश अनुक्रम की शुरुआत करने वाली वस्तु एक रिजर्वेशन विंडो है।

ध्यान दें: क्लास और वस्तु आरेख स्थिर मॉडल दृश्य हैं। अंतरक्रिया आरेख गतिशील हैं। वे वस्तुओं के सहयोग के बारे में वर्णन करते हैं।

UML आरेख के चौथे सबसे अधिक उपयोग किए जाने वाले प्रकार (96%) हैं:

  • उपयोग केस आरेख
  • राज्य मशीन आरेख

उपयोग केस आरेख

एक UML उपयोग केस आरेख एक नए सॉफ्टवेयर प्रोग्राम के लिए प्रणाली/सॉफ्टवेयर आवश्यकताओं क forma प्राथमिक रूप है। उपयोग केस अपेक्षित व्यवहार (क्या) को निर्दिष्ट करते हैं, और इसे कैसे करना है (कैसे) के निश्चित तरीके को नहीं।

उपयोग केस एक बार निर्दिष्ट करने के बाद लिखित और दृश्य प्रस्तुति (अर्थात उपयोग केस आरेख) दोनों के रूप में दर्शाए जा सकते हैं। उपयोग केस मॉडलिंग की एक महत्वपूर्ण अवधारणा यह है कि यह हमें अंतिम उपयोगकर्ता के दृष्टिकोण से प्रणाली के डिज़ाइन में सहायता करती है। यह उपयोगकर्ता के शब्दों में प्रणाली के व्यवहार को संचारित करने के लिए एक प्रभावी तकनीक है, जिसमें सभी बाहरी रूप से दिखाई देने वाले प्रणाली व्यवहार को निर्दिष्ट किया जाता है।

उपयोग केस आरेख एक झलक में

एक मानक उपयोग केस आरेख को संयुक्त मॉडलिंग भाषा में नीचे दिए गए उपयोग केस आरेख उदाहरण के अनुसार परिभाषित किया गया है:

उपयोग केस आरेख — वाहन बिक्री प्रणाली

नीचे दिए गए चित्र में एक वाहन प्रणाली के लिए उपयोग केस आरेख का उदाहरण दिखाया गया है। जैसा कि आप देख सकते हैं, एक वाहन बिक्री प्रणाली जैसी बड़ी प्रणाली में 10 से अधिक उपयोग केस नहीं होते! उपयोग केस मॉडलिंग की सुंदरता यही है।

उपयोग केस मॉडल में एक्सटेंड और इनक्लूड के उपयोग को भी दिखाया गया है। इसके अलावा, एक्टर्स और उपयोग केस के बीच संबंध भी होते हैं।

अवस्था आरेख

किसी एकाधिकार के व्यवहार का केवल इनपुट के सीधे परिणाम के रूप में नहीं होना चाहिए, बल्कि इसकी पिछली अवस्था पर भी निर्भर करता है। किसी एकाधिकार के भूतकाल को सबसे अच्छा तरीके से एक सीमित अवस्था मशीन आरेख या पारंपरिक रूप से एक ऑटोमेटा के रूप में मॉडल किया जा सकता है।

यूएमएलअवस्था मशीन आरेख (कभी-कभी अवस्था आरेख, अवस्था मशीन या अवस्था चार्ट के रूप में भी जाने जाते हैं) किसी एकाधिकार की अलग-अलग अवस्थाओं को दिखाते हैं। अवस्था मशीन आरेख एक एकाधिकार के विभिन्न घटनाओं के प्रति एक अवस्था से दूसरी अवस्था में बदलकर प्रतिक्रिया करने के तरीके को भी दिखा सकते हैं। अवस्था मशीन आरेख एक यूएमएल आरेख है जिसका उपयोग प्रणाली के गतिशील प्रकृति को मॉडल करने के लिए किया जाता है।

सरल अवस्था मशीन आरेख प्रतीक

एक सरल अवस्था वह है जिसमें कोई उप-संरचना नहीं होती है। जिस अवस्था में उप-अवस्थाएँ (नेस्टेड अवस्थाएँ) होती हैं, उसे संयुक्त अवस्था कहा जाता है। उप-अवस्थाओं को किसी भी स्तर तक नेस्ट किया जा सकता है। एक नेस्टेड अवस्था मशीन में अधिकतम एक प्रारंभिक अवस्था और एक अंतिम अवस्था हो सकती है। उप-अवस्थाओं का उपयोग जटिल समतल अवस्था मशीन को सरल बनाने के लिए किया जाता है, जिसमें यह दिखाया जाता है कि कुछ अवस्थाएँ केवल एक विशिष्ट संदर्भ (आवरण अवस्था) के भीतर ही संभव होती हैं।

उप-अवस्था उदाहरण — हीटर

इतिहास अवस्थाएँ

अन्यथा निर्दिष्ट नहीं होने पर, जब एक संक्रमण एक संयुक्त अवस्था में प्रवेश करता है, तो क्रिया कानेस्टेड अवस्था मशीन प्रारंभिक अवस्था पर फिर से शुरू होती है (अन्यथा यदि संक्रमण सीधे उप-अवस्था के लक्ष्य को नहीं बनाता है)। इतिहास अवस्थाएँ अवस्था मशीन को अनुमति देती हैं किछोड़ने से पहले सक्रिय रही अंतिम उप-अवस्था में वापस प्रवेश करे संयुक्त अवस्था में। इतिहास अवस्था के उपयोग का एक उदाहरण नीचे दिए गए चित्र में प्रस्तुत किया गया है।

सर्वेक्षण के अनुसार संचार आरेख का उपयोग 82% है:

संचार आरेख

यूएमएल संचार आरेख, जैसे किअनुक्रम आरेख — एक प्रकार का अंतरक्रिया आरेख, जो वस्तुओं के अंतरक्रिया कैसे होती है, उसे दिखाता है। एक संचार आरेख वस्तु आरेख का विस्तार है जो वस्तुओं के साथ-साथ एक वस्तु से दूसरी वस्तु तक जाने वाले संदेशों को दिखाता है। वस्तुओं के बीच संबंधों के अलावा, संचार आरेख वस्तुओं द्वारा एक-दूसरे को भेजे गए संदेशों को दिखाता है।

संचार आरेख का सारांश

संचार आरेख के प्रतीक के उदाहरण में, वस्तुओं (उपयोग केस में एक्टर्स) को आयताकार द्वारा दर्शाया जाता है। उदाहरण (सामान्य संचार आरेख):

  • वस्तुएँ Object1, Object2, Object…, ObjectN-1 …, और ObjectN हैं।
  • वस्तुओं के बीच प्रेषित संदेशों को लेबल वाले तीर द्वारा दर्शाया जाता है, जो प्रेषक वस्तु (एक्टर) से शुरू होते हैं और प्राप्त करने वाली वस्तु पर समाप्त होते हैं।
  • वस्तुओं के बीच प्रेषित नमूना संदेशों को 1: message1, 2: message2, 3: message3, आदि के रूप में लेबल किया जाता है, जहां संदेश के नाम के अग्रिम संख्यात्मक पूर्वसर्ग उसके क्रम में स्थिति को दर्शाता है।
  • Object1 पहले Object2 को message1 संदेश भेजता है, उसके बाद Object2 द्वारा ObjectN-1 को message2 संदेश भेजा जाता है, और इसी तरह आगे बढ़ता है।
  • वस्तुओं द्वारा खुद को भेजे गए संदेशों को लूप के रूप में दर्शाया जाता है (उदाहरण के लिए, message message5)।

संचार आरेख बनाम अनुक्रम आरेख

संचार आरेख और अनुक्रम आरेख समान हैं। वे सामान्य रूप से समतुल्य हैं, अर्थात वे एक ही जानकारी प्रस्तुत करते हैं, और आप एक संचार आरेख को अनुक्रम आरेख में बदल सकते हैं और इसके विपरीत भी। इनके बीच मुख्य अंतर यह है कि संचार आरेख तत्वों को स्थान के आधार पर व्यवस्थित करता है, जबकि अनुक्रम आरेख समय के आधार पर व्यवस्थित करता है।

दो प्रकार के इंटरैक्शन डायग्राम में, अनुक्रम डायग्राम का उपयोग संचार डायग्राम की तुलना में बहुत अधिक होता है। तो, आप संचार डायग्राम का उपयोग क्यों करेंगे? सबसे पहले, वे किसी विशिष्ट कार्य को पूरा करने के लिए सहयोग कर रहे वस्तुओं के बीच संबंध को दृश्यीकृत करने में बहुत उपयोगी होते हैं। इसे अनुक्रम डायग्राम से निर्धारित करना कठिन होता है। इसके अलावा, संचार डायग्राम आपके स्थिर मॉडल (अर्थात क्लास डायग्राम) की सटीकता का निर्धारण करने में भी मदद कर सकते हैं।

दोनों कंपोनेंट डायग्राम और डिप्लॉयमेंट डायग्राम के उपयोग 80% हैं:

कंपोनेंट डायग्राम

यूएमएलकंपोनेंट डायग्राम का उपयोग ऑब्जेक्ट-ओरिएंटेड सिस्टम के भौतिक पहलुओं के मॉडलिंग में किया जाता है, जो कंपोनेंट-आधारित सिस्टम को दृश्यीकृत, निर्दिष्ट और दस्तावेजीकृत करने और फॉरवर्ड और रिवर्स इंजीनियरिंग के माध्यम से एक्जीक्यूटेबल सिस्टम के निर्माण के लिए उपयोग किया जाता है।

कंपोनेंट डायग्राम मूल रूप से क्लास डायग्राम होते हैं, जो सिस्टम के कंपोनेंट्स पर ध्यान केंद्रित करते हैं और आमतौर पर सिस्टम के स्थिर इंप्लीमेंटेशन दृश्य को मॉडल करने के लिए उपयोग किए जाते हैं।

कंपोनेंट डायग्राम एक नज़र में

एक कंपोनेंट डायग्राम विकासाधीन वास्तविक सिस्टम को विभिन्न उच्च स्तर की कार्यक्षमता में विभाजित करता है। प्रत्येक कंपोनेंट पूरे सिस्टम में एक स्पष्ट उद्देश्य के लिए उत्तरदायी होता है और केवल आवश्यकता के आधार पर अन्य महत्वपूर्ण तत्वों से ही अंतरक्रिया करता है।

डिप्लॉयमेंट डायग्राम

एक यूएमएलडिप्लॉयमेंट डायग्राम एक ऐसा डायग्राम है जो रन टाइम प्रोसेसिंग नोड्स के कॉन्फ़िगरेशन और उन पर रहने वाले कंपोनेंट्स को दिखाता है। डिप्लॉयमेंट डायग्राम ऑब्जेक्ट-ओरिएंटेड सिस्टम के भौतिक पहलुओं के मॉडलिंग में उपयोग किए जाने वाले संरचना डायग्राम के प्रकार में आता है। इनका उपयोग आमतौर पर सिस्टम के स्थिर डिप्लॉयमेंट दृश्य (हार्डवेयर की टॉपोलॉजी) को मॉडल करने के लिए किया जाता है।

डिप्लॉयमेंट डायग्राम एक नज़र में

डिप्लॉयमेंट डायग्राम एम्बेडेड, क्लाइंट/सर्वर और वितरित सिस्टम को दृश्यीकृत, निर्दिष्ट और दस्तावेजीकृत करने और फॉरवर्ड और रिवर्स इंजीनियरिंग के माध्यम से एक्जीक्यूटेबल सिस्टम के प्रबंधन के लिए महत्वपूर्ण हैं।

एक डिप्लॉयमेंट डायग्राम केवल एक विशेष प्रकार का क्लास डायग्राम है, जो सिस्टम के नोड्स पर ध्यान केंद्रित करता है। ग्राफिकल रूप से, एक डिप्लॉयमेंट डायग्राम शीर्ष बिंदुओं और चापों का संग्रह है। डिप्लॉयमेंट डायग्राम में आमतौर पर शामिल होते हैं:

नोड्स

  • 3-डी बॉक्स एक नोड का प्रतिनिधित्व करता है, जो सॉफ्टवेयर या हार्डवेयर हो सकता है
  • एचडब्ल्यू नोड को <<स्टेरियोटाइप>> के साथ चिह्नित किया जा सकता है
  • नोड्स के बीच के संबंध को एक रेखा के साथ दर्शाया जाता है, जिसमें वैकल्पिक <<स्टेरियोटाइप>> शामिल हो सकता है
  • नोड्स एक नोड के भीतर स्थित हो सकते हैं

अन्य नोटेशन

  • निर्भरता
  • संबंध संबंध।
  • नोट्स और सीमाएं भी शामिल हो सकती हैं।

सर्वेक्षण के अनुसार यूएमएल ऑब्जेक्ट डायग्राम के उपयोग का प्रतिशत 71% है:

ऑब्जेक्ट डायग्राम

ऑब्जेक्ट रनटाइम में एक विशिष्ट क्षण का एक उदाहरण है, जिसमें ऑब्जेक्ट्स और डेटा मान शामिल हैं। एक स्थिर यूएमएल ऑब्जेक्ट डायग्राम एक क्लास डायग्राम; यह एक समय बिंदु पर प्रणाली की विस्तृत स्थिति का एक तस्वीर प्रदर्शित करता है, इसलिए एक वस्तु आरेख एक समय बिंदु पर वस्तुओं और उनके संबंधों को शामिल करता है।

वस्तु आरेख एक नज़र में

एक वस्तु आरेख उत्पादित क्लास और परिभाषित क्लास के बीच इस संबंध को दिखाता है, और प्रणाली में इन वस्तुओं के बीच संबंध को दिखाता है। जब आपका प्रणाली क्लास आरेख बहुत जटिल होता है, तो ये आपकी प्रणाली के छोटे हिस्सों को समझाने में उपयोगी हो सकते हैं, और कभी-कभी आरेख में पुनरावर्ती संबंधों के मॉडलिंग के लिए भी उपयोगी होते हैं।

वस्तु आरेख के आकार को समझाने का सबसे अच्छा तरीका उस वस्तु आरेख को दिखाना है जो संबंधित क्लास आरेख से निकाला गया है।

निम्नलिखित ऑर्डर प्रबंधन प्रणाली उनके संबंधों को दिखाती है। यह छोटा क्लास आरेख दिखाता है कि एक विश्वविद्यालय विभाग बहुत सारे अन्य विभागों को समावेशित कर सकता है, और नीचे दिए गए वस्तु आरेख क्लास आरेख को एक वास्तविक उदाहरण द्वारा प्रतिस्थापित करता है।

क्लास से वस्तु आरेख उदाहरण — ऑर्डर प्रणाली

पैकेज आरेख के उपयोग का अनुपात 70% है:

पैकेज आरेख

पैकेज आरेख, एक प्रकार का संरचनात्मक आरेख, मध्यम से बड़े पैमाने पर प्रोजेक्ट में मॉडल तत्वों की व्यवस्था और संगठन को दिखाता है। पैकेज आरेख उप-प्रणालियों या मॉड्यूल के बीच संरचना और निर्भरता दोनों को दिखा सकता है, जो प्रणाली के विभिन्न दृष्टिकोण को दिखाता है, उदाहरण के लिए, बहु-परतीय (या बहु-तह वाली) एप्लिकेशन — बहु-परतीय एप्लिकेशन मॉडल।

पैकेज आरेख एक नज़र में

पैकेज आरेख का उपयोग जटिल क्लास आरेखों को सरल बनाने के लिए किया जाता है, आप क्लास को पैकेज में समूहित कर सकते हैं। एक पैकेज तार्किक रूप से संबंधित UML तत्वों का संग्रह है।

नीचे दिया गया आरेख एक व्यावसायिक मॉडल है जिसमें क्लास को पैकेज में समूहित किया गया है:

  • पैकेज ऊपर छोटे टैब के साथ आयताकार रूप में दिखाए जाते हैं।
  • पैकेज का नाम टैब पर या आयताकार के भीतर होता है।
  • डॉटेड तीर निर्भरता को दर्शाते हैं।
  • यदि दूसरे में परिवर्तन होने से पहले के बदलाव के लिए बाध्य किया जा सकता है, तो एक पैकेज दूसरे पर निर्भर होता है।

संयुक्त संरचना आरेख के उपयोग का अनुपात 52% है:

संयुक्त संरचना आरेख

संयुक्त संरचना आरेख UML 2.0 में जोड़े गए नए कलाकृतियों में से एक है। एक संयुक्त संरचना आरेख UML संरचनात्मक आरेख है जिसमें क्लास, इंटरफेस, पैकेज और उनके संबंध शामिल होते हैं, और जो सॉफ्टवेयर प्रणाली के सभी या किसी भाग के लिए तार्किक दृष्टिकोण प्रदान करता है। यह एक संरचित वर्गीकरण या सहयोग की आंतरिक संरचना (जिसमें भाग और कनेक्टर शामिल हैं) को दिखाता है।

एक संयुक्त संरचना आरेख क्लास आरेख के समान भूमिका निभाता है, लेकिन आपको बहुत अधिक विस्तार से बहुत सारे क्लास की आंतरिक संरचना का वर्णन करने और उनके बीच अंतरक्रिया दिखाने की अनुमति देता है। आप आंतरिक क्लास और भागों का ग्राफिकल रूप से प्रतिनिधित्व कर सकते हैं और क्लास के बीच और क्लास के भीतर असोसिएशन दिखा सकते हैं।

संयुक्त संरचना आरेख एक नज़र में

  • संयुक्त संरचना आरेख किसी क्लास के आंतरिक भागों को दिखाते हैं।
  • भागों के नाम इस प्रकार होते हैं: भाग का नाम: भाग का प्रकार[गुणांक]
  • संगृहीत क्लास किसी क्लास के भाग होते हैं, लेकिन भाग जरूरी नहीं कि क्लास हों, एक भाग कोई भी तत्व हो सकता है जो समावेशी क्लास को बनाने में उपयोग किया जाता है।

टाइमिंग आरेख का उपयोग केवल 40% है और औसत उपयोगकर्ता द्वारा बहुत कम उपयोग किया जाता है

टाइमिंग आरेख

टाइमिंग आरेख हैं UML अंतरक्रिया आरेख जो समय के बारे में तर्क करने के लिए आरेख के मुख्य उद्देश्य के रूप में उपयोग किए जाते हैं। वे रेखीय समय अक्ष के साथ जीवन रेखाओं के भीतर और उनके बीच परिवर्तनशील स्थितियों पर ध्यान केंद्रित करते हैं। टाइमिंग आरेख व्यक्तिगत वर्गीकरण और वर्गीकरण की अंतरक्रिया के व्यवहार का वर्णन करते हैं, जो जीवन रेखाओं की मॉडलिंग स्थितियों में परिवर्तन के कारण घटनाओं के घटित होने के समय पर ध्यान केंद्रित करते हैं।

समय आरेख एक नज़र में

राज्य समय रेखा प्रतिनिधित्व

एक से बदलाव अवस्था दूसरे के रूप में प्रतिनिधित्व किया जाता है जीवन रेखा के स्तर में परिवर्तन. जब वस्तु एक निर्धारित अवस्था में होती है, उस समय के लिए समय रेखा उस अवस्था के समानांतर चलती है। अवस्था में परिवर्तन एक स्तर से दूसरे स्तर तक ऊर्ध्वाधर परिवर्तन के रूप में दिखाई देता है। परिवर्तन का कारण, राज्य या क्रमिक आरेख के मामले की तरह, संदेश प्राप्त करना, एक परिवर्तन का कारण बनने वाली घटना, प्रणाली के भीतर एक स्थिति, या बस समय के बीत जाने के रूप में होता है।

मूल्य जीवन रेखा प्रतिनिधित्व

नीचे दिए गए चित्र में UML समय आरेख के एक वैकल्पिक प्रतिनिधित्व को दिखाया गया है। यह वस्तु की अवस्था को दो क्षैतिज रेखाओं के बीच दिखाता है, जो प्रत्येक बार अवस्था में परिवर्तन होने पर एक दूसरे को काटती हैं।

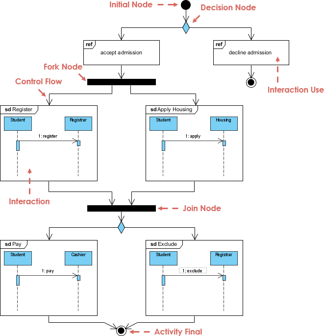
इंटरैक्टिव ओवरव्यू आरेख UML 2.0 में जोड़े गए एक नए आरेख है:

इंटरैक्टिव ओवरव्यू आरेख

UML इंटरैक्शन ओवरव्यू आरेख एक अंतरक्रिया मॉडल के लिए उच्च स्तर के अमूर्तता प्रदान करते हैं। यह एक गतिविधि आरेख का एक विकल्प है, जहां नोड्स अंतरक्रियाएं या अंतरक्रिया घटनाएं होती हैं।

इंटरैक्शन ओवरव्यू आरेख अंतरक्रियाओं के नियंत्रण के प्रवाह के संदर्भ में केंद्रित होता है, जो आरेखों के बीच गतिविधि के प्रवाह को भी दिखा सकता है। दूसरे शब्दों में, आप “वास्तविक” आरेखों को जोड़ सकते हैं और इंटरैक्शन ओवरव्यू आरेख के भीतर आरेखों के बीच उच्च नेविगेशन क्षमता प्राप्त कर सकते हैं।

इंटरैक्शन ओवरव्यू आरेख एक नजर में

इंटरैक्शन ओवरव्यू आरेख संयुक्त मॉडलिंग भाषा (UML) के चौदह प्रकार के आरेखों में से एक है, जो नियंत्रण प्रवाह को चित्रित कर सकता है, जहां नोड्स अंतरक्रिया आरेखों को समावेश कर सकते हैं, जो विभिन्न परिस्थितियों में फ्रैगमेंट के समूह के आरंभ के तरीके को दिखाते हैं। इंटरैक्शन ओवरव्यू आरेख नियंत्रण प्रवाह के संदर्भ में अवलोकन पर केंद्रित होते हैं, जहां नोड्स हैं अंतरक्रियाएं (sd) या अंतरक्रिया उपयोग (ref)।

इंटरैक्शन ओवरव्यू आरेख के लिए अन्य प्रतिनिधित्व तत्व गतिविधि और क्रमिक आरेखों के समान होते हैं। इनमें प्रारंभिक, अंतिम, निर्णय, मर्ज, फॉर्क और जॉइन नोड्स शामिल हैं।

सबसे कम उपयोग किए जाने वाला UML आरेख प्रोफाइल आरेख है, इसे केवल 11% मिले:

प्रोफाइल आरेख

एक सामान्य उद्देश्य वाली मॉडलिंग भाषा के रूप में, UML विभिन्न आवश्यकताओं के लिए एक स्थिर आधार प्रदान करता है। इसे किसी विशिष्ट एप्लिकेशन क्षेत्र या किसी विशिष्ट तकनीक के लिए परिभाषित नहीं किया गया है। हालांकि, कुछ परिस्थितियों में, UML बहुत सामान्य है और इसका उपयोग एक बड़ी मात्रा में प्रयास के साथ जुड़ा होता है। ऐसे मामलों में, दिए गए क्षेत्र के लिए अनुकूलित भाषा का उपयोग करना और इसलिए विशिष्ट अवधारणाएं प्रदान करना लाभदायक होता है।

प्रोफाइल आरेख, संयुक्त मॉडलिंग भाषा (UML) में एक प्रकार का संरचनात्मक आरेख है, जो विशिष्ट क्षेत्रों और प्लेटफॉर्म के लिए UML मॉडल को कस्टमाइज करने के लिए एक सामान्य विस्तार तंत्र प्रदान करता है। विस्तार तंत्र मानक अर्थों को सख्ती से जोड़ने वाले तरीके से सुधारने की अनुमति देते हैं, जिससे उनके मानक अर्थों के विरोधाभास से बचा जा सके। प्रोफाइल को स्टेरियोटाइप्सटैग किए गए मूल्य परिभाषाएं, और सीमाएं जो विशिष्ट मॉडल तत्वों, जैसे क्लासेस, गुण, क्रियाएं और गतिविधियों पर लागू किए जाते हैं। एक प्रोफाइल ऐसे विस्तारों का संग्रह है जो एक विशिष्ट क्षेत्र (जैसे एयरोस्पेस, स्वास्थ्य सेवा, वित्तीय) या प्लेटफॉर्म (J2EE, .NET) के लिए UML को संयुक्त रूप से कस्टमाइज करते हैं।

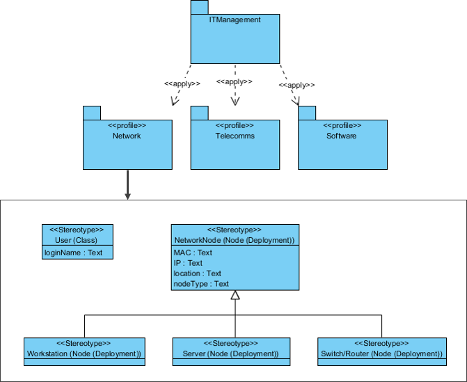
प्रोफाइल आरेख उदाहरण — आईटी प्रबंधन

एक प्रोफ़ाइल को दूसरे पैकेज पर लागू किया जाता है ताकि प्रोफ़ाइल में स्टेरियोटाइप्स को उस पैकेज तक उपलब्ध कराया जा सके। नीचे दिए गए चित्र में नेटवर्क, टेलीकॉम्स और सॉफ्टवेयर प्रोफ़ाइल को आईटी मैनेजमेंट पैकेज पर लागू करने का चित्र दिखाया गया है।

मुफ्त ऑनलाइन सॉफ्टवेयर डिज़ाइन टूल ढूंढ रहे हैं?

यहां सॉफ्टवेयर डिज़ाइन उदाहरणों के लिए विज़ुअल पैराडाइग्म ऑनलाइन रिपॉजिटरी है, यह है:

  • मुफ्त (व्यक्तिगत और गैर वाणिज्यिक उद्देश्य के लिए)
  • ऑनलाइन (शून्य स्थापना और कॉन्फ़िगरेशन)
  • गूगल ड्राइव और मुफ्त क्लाउड स्टोरेज का समर्थन करता है
  • बहुत सारे उदाहरण
  • किसी भी समय और कहीं भी इसका उपयोग करें! केवल एक वेब ब्राउज़र की आवश्यकता होती है

उपयोग केस आरेख

वर्ग आरेख

गतिविधि आरेख

घटक आरेख

निर्माण आरेख

पैकेज आरेख

राज्य मशीन आरेख

अनुक्रम आरेख

ईआर आरेख

डेटा प्रवाह आरेख

दृढ़ता आरेख

एंटरप्राइज इंटरनेशनल पैटर्न

आवश्यकता आरेख

ब्लॉक परिभाषा आरेख

पैरामेट्रिक आरेख

आंतरिक ब्लॉक आरेख

गेन सर्सन आरेख

यौरडन और कोड

यौरडन डेमार्को डीएफडी

एसएसएडीएम डीएफडी

यह पोस्ट Deutsch, English, Español, فارسی, Français, Bahasa Indonesia, 日本語, Polski, Portuguese, Ру́сский, Việt Nam, 简体中文 और 繁體中文 में भी उपलब्ध है।