引言
作為一名業務分析師,我曾花費無數小時與複雜的系統文件搏鬥,至今仍記得深夜手動繪製資料流程圖時的挫敗感。如果你和我一樣——需要視覺化資料在系統中如何流動,但卻常常缺乏時間或設計技能來製作精緻的圖表——那麼這份指南正是為你而寫。在過去幾個月裡,我探索了各種DFD工具與技巧,現在非常樂意分享我所學到的專業資料流程圖製作方法,尤其是近期出現的革命性AI工具。無論你是資深的系統分析師,還是剛踏入流程建模領域的新手,這份全面的評論將帶你走過我所發現的一切關於DFD的知識,以及現代AI技術如何徹底改變我們的工作方式。
理解資料流程圖:我所學到的
當我最初開始使用資料流程圖(DFDs)時,我被專業術語搞得不知所措。但隨著深入研究,我逐漸明白,DFD其實只是用視覺化方式呈現資料如何在企業資訊系統中傳遞的圖表。根據我的經驗,它們對於理解資料如何從輸入,經過各種處理流程,到儲存,最後產生報表的整個過程極為重要。

透過我的專案經驗,我發現DFD主要分為兩種類型:
邏輯型DFD當我需要理解業務功能,卻不想陷入技術細節時,它們就成了我的首選。這些圖表幫助我專注於業務實際運作的內容——資料如何流動以支援業務運作。
物理型DFD另一方面,當我需要向利害關係人清楚展示系統實際如何實現時——包括硬體、軟體與人力流程——這些圖表就顯得至關重要。
我使用DFD符號的實務經驗
流程符號:我圖表的核心
在我的工作中,我發現流程正是魔法發生的地方。每次我建立DFD時,都會用圓角矩形來表示流程。經過反覆嘗試與錯誤,我學到每個流程都必須具備:
-
明確的名稱(動詞+名詞格式,例如「計算佣金」或「驗證訂單」)
-
唯一的識別碼,方便查閱
-
至少一個輸入與一個輸出資料流

對我有效的方法:我總是用動作詞來命名流程。例如,不再使用「付款」,而是改用「執行付款」。這個簡單的改變讓我的圖表對非技術背景的利害關係人更加清晰易懂。

資料流:追蹤資訊的移動
資料流在我圖表中至關重要,用來顯示資訊如何傳遞。我使用帶箭頭的直線來表示:
-
輸入流(箭頭指向流程)
-
輸出流(箭頭從流程中指出)

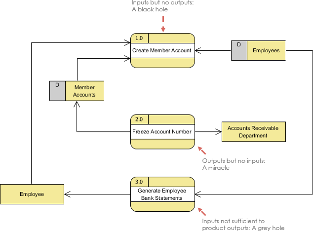
我最大的教訓:我曾吃過苦頭才明白,資料不能憑空出現或消失。每個流程都必須將資料從一種形式轉換為另一種形式。在職涯初期,我犯過這些常見錯誤:

-
黑洞 – 具有輸入但無輸出的流程(資料消失了!)
-
奇蹟 – 具有輸出但無輸入的流程(資料從無中生有!)
-
灰洞 – 輸出與輸入不相符的流程
我現在嚴格遵守的規則是:所有資料流必須始於並結束於處理步驟資料無法自行轉換!
資料儲存:資訊的居所
當我需要顯示資料儲存以供後續使用的位置時,我會使用資料儲存。在我的專案中,這些代表資料庫、檔案或任何持久性儲存。
我的做法:
-
資料儲存必須連接到處理流程(絕不直接連接到外部實體)
-
每個儲存都至少需要一個輸入流(用於寫入資料)和一個輸出流(用於讀取資料)
-
我以複數名詞標示它們,例如「訂單」、「客戶」或「庫存」


外部實體:系統的邊界
外部實體幫助我定義了我的系統從何處開始、何處結束。我以矩形來表示與我的系統互動的人、組織或其他系統。
我學到的:
-
外部實體也稱為「終結者」(資料在此產生或結束)
-
它們從不處理資料——僅提供或接收資料
-
每個實體都必須透過資料流連接到一個流程


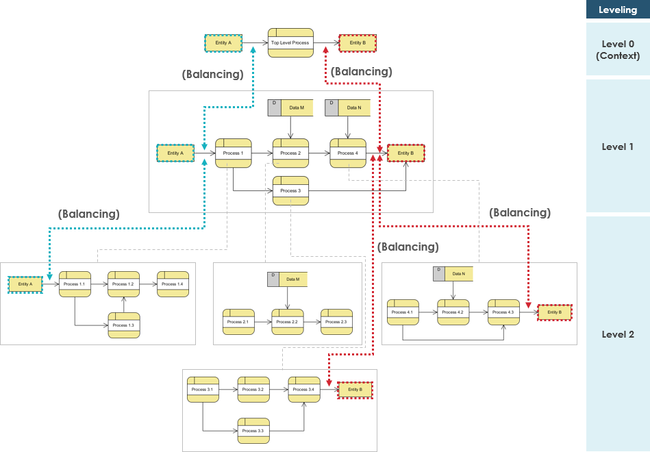
我用於自上而下分解的策略
改變我資料流程圖工作的其中一種技巧是自上而下的分解 (也稱為分層)。以下是我在處理時的做法:
從背景圖(第0層)開始
我總是從代表整個系統的單一流程開始。我的背景圖規則:
-
保持在一頁內
-
以系統名稱命名流程(例如:「訂單處理系統」)
-
顯示所有外部實體與主要資料流
-
此層級無資料儲存

進入第一層資料流程圖
接下來,我將那個單一流程分解為主要子流程。我的經驗教導我:
-
使用小數編號(1.0、2.0、3.0)
-
維持與上下文圖相同的輸入與輸出(平衡!)
-
限制每張圖的流程數量在 7±2 之間以確保可讀性
-
如需避免線條交叉,可重複外部實體(我以星號標示重複項目)

深入至第二層
針對複雜流程,我會建立第二層圖表。我的建議是:當某個流程與許多外部實體有連接時,我會先為該流程建立一個小型上下文圖,再進一步分解。

我遵循的平衡原則:輸入與輸出必須在各層之間保持一致。若第 0 層有三個輸入,第 1 層也必須有相同的三個輸入(儘管它們可能提供給不同的子流程)。

我發展出的建立有效資料流程圖的準則
在製作數十張圖表後,這是我的個人準則:
對我有效的命名規範
-
僅使用唯一名稱:我從不在同一圖表層級重複使用名稱
-
流程編號:我使用層級編號(1、1.1、1.1.1)來顯示關係
-
描述性標籤:我避免使用模糊的詞語,例如「處理資料」,而使用具體名稱,例如「驗證客戶資訊」
複雜度管理
-
7±2 法則:我將每張圖的流程數量控制在最多 5 到 9 個之間
-
避免線條交叉:當圖表過於雜亂時,我會重複實體或使用多個視圖
-
上下文圖僅限一頁:我的第 0 層圖表總是能完整呈現在單一頁面
我避免的常見錯誤
-
實體至實體的資料流而無處理動作
-
實體至資料儲存 直接連接
-
資料儲存至資料儲存 轉移
-
未連接的元件 浮動於圖表中
我的經驗:邏輯與實體資料流程圖
了解何時使用邏輯資料流程圖與實體資料流程圖,是我工作上的轉捩點。
我使用邏輯資料流程圖時
我需要時會建立邏輯資料流程圖,例如:
-
與不關心技術的業務使用者溝通
-
在不依賴實作的情況下理解業務流程
-
建立穩定的文件,不會因技術升級而改變
-
在技術決策之前識別業務需求
我所經歷的優勢:
-
與非技術利益相關者有更好的溝通
-
更穩定的系統(業務功能變動頻率低於技術)
-
更容易維護,因為業務邏輯與實作明確分離
-
圖表更簡潔,無技術細節
我使用實體資料流程圖時
當我需要時,實體資料流程圖變得不可或缺,例如:
-
向開發人員清楚展示應建構的內容
-
區分手動與自動化流程
-
指定實際的檔案名稱與資料庫表格
-
記錄操作的順序
-
識別暫時的資料儲存(如工作檔案)
-
加入驗證控制與錯誤處理
我工作中的範例: 當我記錄一家雜貨店結帳系統時:
邏輯資料流程圖方法:

我專注於:顧客帶來物品 → 查詢價格 → 計算總金額 → 收到付款 → 給予收據
實體資料流程圖方法:

我詳細說明:顧客帶來帶有條碼的物品 → 條碼掃描器讀取價格 → 小計儲存在暫存檔案中 → 以現金/支票/簽帳卡付款 → 現金收銀機列印收據
發現 Visual Paradigm 的 AI 資料流程圖產生器:我的評論
改變遊戲規則者
在 2026 年 3 月,我發現了一樣東西,徹底改變了我的工作流程:Visual Paradigm 的 AI 驅動資料流程圖產生器內建於他們的 AI 聊天機器人中。作為一個嘗試過許多圖表工具的人,我最初持懷疑態度。AI 真的能理解我的系統需求並產生精確的資料流程圖嗎?
我的第一印象:我驚為天人。我只輸入「為倉儲管理系統產生一份資料流程圖」,幾秒鐘內我就得到了一份專業且可直接用於簡報的圖表。無需拖曳圖形、無需手動對齊、無需煩惱格式設定。

我如何使用 AI 資料流程圖產生器
我的工作流程:
-
存取工具:我前往Visual Paradigm AI 聊天機器人(免費開始!)
-
用白話英文描述我的系統:不用與圖表符號搏鬥,我只需描述我需要的內容:
-
「為線上銀行系統產生一階資料流程圖」
-
「為醫院病人管理系統產生資料流程圖」
-
「繪製航空公司預訂系統」
-
-
觀看神奇的過程發生:AI 立刻識別出:
-
外部實體(顧客、供應商、系統)
-
處理程序(發生哪些轉換)
-
資料儲存(資料庫、檔案)
-
資料流(資訊如何流動)
-

-
以對話方式進行修正:這就是它真正強大的地方。我可以说:
-
「新增付款驗證程序」
-
「將客戶實體連接到訂單資料庫」
-
「哪些資料會進入庫存流程?」
-
AI能夠理解並相應地更新圖表。這就像有一名建模專家在我肩頭看著一樣。
我使用AI工具完成的實際專案
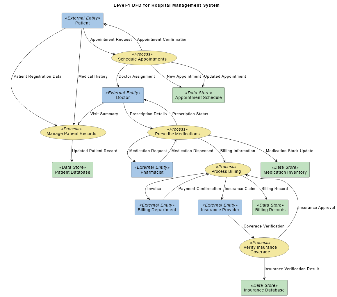
專案 1:醫院管理系統
當我需要記錄醫院的病患流程時,我輸入了:「為醫院管理系統生成資料流程圖」
讓我印象深刻的是:AI建立了一個完整的第1級DFD,顯示:
-
外部實體:病患、醫生、藥師、會計部門、保險提供者
-
流程:管理病患紀錄、安排約診、開立藥物處方、處理帳單、驗證保險
-
資料儲存:病患資料庫、約診時程、藥物庫存、帳單紀錄、保險資料庫

圖表清楚地顯示了所有相關方之間的資料流動方式,以及資訊在每個步驟中如何被轉換。原本需要我花數小時完成的工作,不到10秒就完成了。
專案 2:航空公司預訂系統
針對一位航空公司客戶,我使用了以下提示:「為航空公司預訂系統生成資料流程圖」
結果:一個專業的圖表,呈現:
-
外部實體:乘客、機場管理單位、付款網關、航班營運商
-
關鍵流程:管理航班時程、處理預訂、處理付款、生成機票、更新乘客紀錄
-
資料儲存庫:航班資料庫、乘客資料庫、預訂紀錄、付款日誌

AI甚至包含了預訂請求、航班可用性檢查、付款授權流程以及確認訊息等細節。其細節程度令人印象深刻。
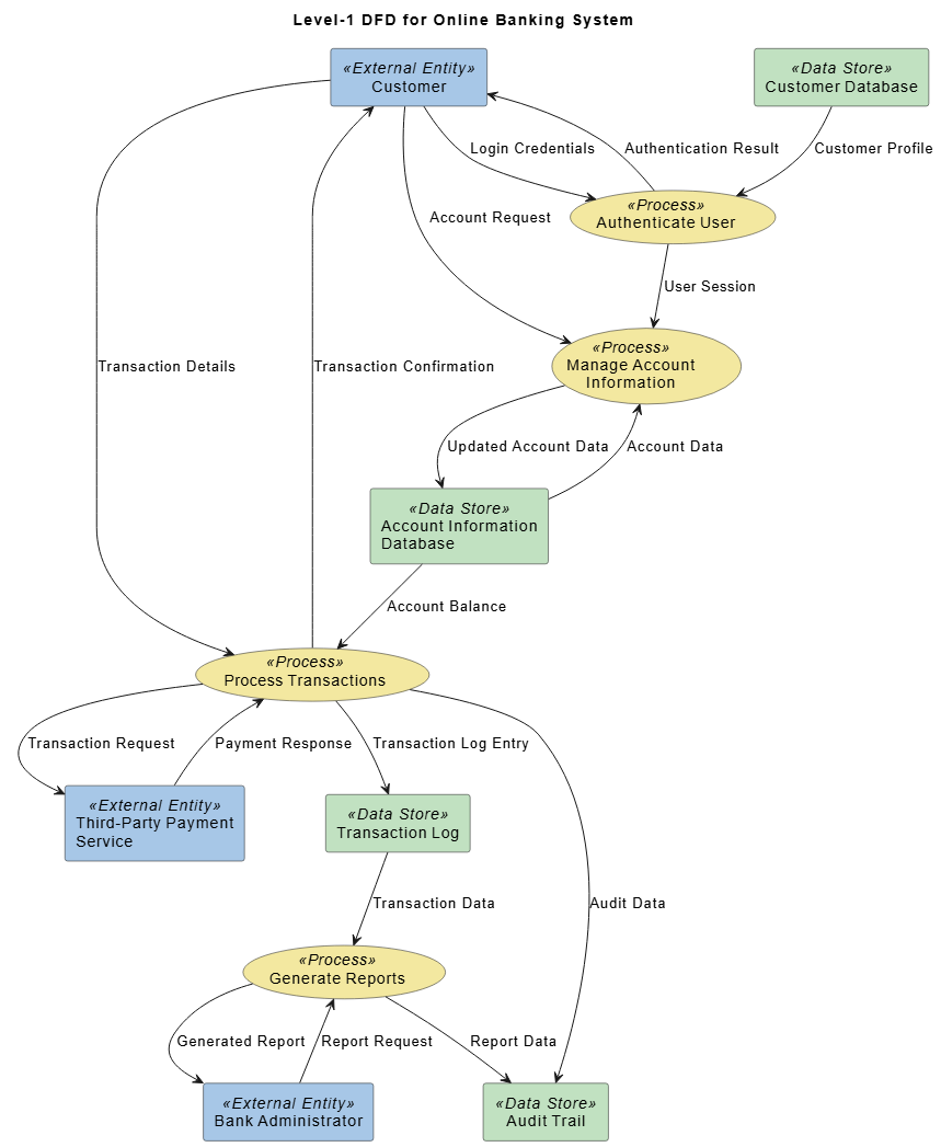
專案 3:線上銀行系統
在記錄金融科技應用時,我輸入了:「為線上銀行系統生成資料流程圖」
我得到的結果:一個注重安全性的圖表,顯示:
-
外部實體:客戶、銀行管理員、第三方付款服務
-
流程:使用者驗證、帳戶管理、交易處理、報表產生
-
安全的資料儲存:客戶資料庫、帳戶資訊資料庫、交易日誌、稽核追蹤

AI 理解了顯示登入憑證、交易細節、付款請求和審計追蹤的重要性——這些是銀行系統中至關重要的元素。
改變我工作的功能
1. 多種符號支援
我發現 AI 可以以不同產業標準符號生成資料流程圖:
-
Gane-Sarson
-
Yourdon & Coad
-
Yourdon DeMarco
這種彈性幫助我符合我組織現有的文件標準。
2. 聊天式精進
與靜態圖表工具不同,我可以與 AI 進行持續對話:
-
「在資料庫寫入前加入驗證流程」
-
「告訴我付款失敗時會發生什麼」
-
「為驗證流程建立一張二級圖表」
3. 模型完整性
AI 在圖表各層級之間維持一致性。當我分解一個流程時,它會自動:
-
自動傳遞相關的資料儲存
-
維持實體之間的關係
-
保留資料流的連接
-
確保各層級之間的平衡
4. 與我工作流程的整合
生成後,圖表完全可編輯。我可以:
-
匯出為 PNG、SVG 或 XMI 格式,用於簡報
-
使用 Pipeline 功能將動態圖表嵌入文件中
-
可手動或透過更多 AI 提示繼續精進
-
透過 Visual Paradigm 的分享功能與團隊成員協作
我喜歡這個 AI 工具的原因
速度: 過去需要我花費 2 到 3 小時的工作,現在只需 10 到 15 秒就能完成初稿。
準確度: AI 能根據我的描述正確識別流程、實體和資料流。
學習曲線: 我無需記憶符號規則,也不用花數小時學習工具。它只需要自然語言即可。
專業成果: 圖表乾淨、對齊正確,立即可進行簡報。
迭代式開發: 我可以從模糊開始,逐步精進,這與我實際思考系統的方式相符。
我的誠實評估
優勢:
-
從文字描述中極快生成
-
理解複雜的系統需求
-
產出精確且平衡的資料流程圖
-
支援多種符號標準
-
對話式介面感覺自然
-
輸出內容完全可編輯(不僅僅是靜態圖片)
-
免費開始嘗試
我希望改進的領域:
-
有時我必須對流程邊界非常明確
-
極為專門的產業術語偶爾需要釐清
-
複雜的條件流程有時需要手動調整
總體評價: 作為一位多年使用多種建模工具的人,Visual Paradigm 的 AI 資料流程圖生成器是我歷來在繪圖方面所經歷過最具影響力的生產力提升。它並不會取代理解 DFD 概念的需求——你仍需知道流程、實體與資料流的定義——但它消除了繁瑣的手動工作,讓我得以專注於系統分析,而非圖表的技術細節。
結論:我與 AI 驅動的資料流程圖的未來之路
回顧我使用資料流程圖的經驗,我對該領域的進步感到驚訝。當我剛開始時,繪製單一張 DFD 意味著數小時的手動繪製、不斷的擦除與無止境的格式調整。如今,借助 Visual Paradigm 的 DFD 生成器等 AI 工具,我能在幾秒內將簡單的文字描述轉化為專業圖表。
這對你意味著什麼: 無論你是業務分析師、系統架構師、軟體工程師或學生,你不再需要成為繪圖專家才能創建專業的 DFD。AI 處理技術繪圖,而你則專注於真正重要的事:理解資料如何在你的系統中流動,並清楚地向利害關係人傳達這一點。
我的建議: 如果你仍在手動繪製 DFD,我強烈建議你嘗試 AI 驅動的方法。從 Visual Paradigm 的 AI 聊天機器人免費版本開始,描述你正在處理的簡單系統,看看會發生什麼。我相信你會像我一樣感到驚訝。你在繪圖上節省的時間,可以重新投入於更深入的分析、更佳的利害關係人溝通,或坦白說,能在合理時間回家陪伴家人。
建模的未來: 根據我的經驗,AI 驅動的繪圖不僅僅是便利,更已成為在系統分析與業務流程建模中保持競爭力的必要條件。這項技術已成熟到足以產出精確、專業且可直接用於企業級應用的圖表。
我的建議是?擁抱這些工具,但不要跳過基礎知識的學習。理解 DFD 的概念、符號與規則,將讓你更擅長向 AI 提出有效提示並驗證其輸出。根據我的經驗,扎實的基礎知識與 AI 驅動的效率結合,是無可匹敵的。
準備好轉變您的DFD工作流程了嗎?我是在 開始我的旅程Visual Paradigm 的 AI 聊天機器人,我認為這是你開始旅程的完美起點。此工具免費啟用,無需安裝,你將在一分鐘內完成第一個由AI生成的DFD。
祝你繪圖愉快!
- 參考資料
- 什麼是資料流程圖(DFD)?:全面指南,解釋DFD的基本概念、符號與標記,並附有視覺範例
- 資料流程圖(DFD)教學:逐步教學,教你如何建立有效的資料流程圖
- DFD 指南與最佳實務:實用知識庫,涵蓋DFD設計原則與常見模式
- Yourdon DeMarco DFD圖表入門指南:介紹Yourdon DeMarco符號風格於資料流程圖的應用
- Visual Paradigm AI聊天機器人中的AI驅動DFD生成器:新AI DFD生成功能的公告與概覽
- 資料流程圖工具功能:專業DFD編輯器的功能與能力
- 使用AI從文字創建DFD:使用自然語言提示生成資料流程圖的指南
- AI圖表生成器:新增類型,包含DFD與ERD:關於針對多種圖表類型的AI驅動圖表生成詳情
- Visual Paradigm AI聊天機器人:用於視覺建模與圖表創建的AI驅動聊天機器人
- 全面評論:Visual Paradigm的AI圖表生成功能:第三方對AI圖表生成能力的評論
- Yourdon與Coad DFD編輯器:使用Yourdon與Coad符號創建DFD的工具













