Skip to content

IT 觀察者隨筆 – 資訊科技博客

聚焦資訊科技內容領域最前沿資訊,網絡精華,心得交流

作者: vpadmin

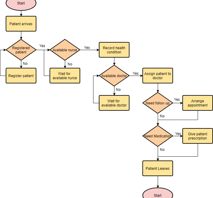
Comprehensive Guide to Flowcharting: Process, Key Concepts, and Stepwise Refinements
16 1 月, 2025 vpadmin

流程圖繪製全面指南:流程、關鍵概念與逐步細化

引言 流程圖繪製是一種對流程或系統的視覺

Continue reading
Comprehensive Tutorial: Creating Flowcharts with Visual Paradigm Online
16 1 月, 2025 vpadmin

完整教程:使用 Visual Paradigm Online 創建流程圖

介紹 流程圖是用於視覺化流程、工作流程和

Continue reading
Flowchart Tutorial: A Comprehensive Guide with Symbols and Examples
16 1 月, 2025 vpadmin

流程圖教程:包含符號與範例的全面指南

流程圖入門 流程圖是流程中各步驟的圖形化

Continue reading
Comprehensive Guide to UML Activity Diagrams
16 1 月, 2025 vpadmin

UML活動圖的全面指南

介紹 活動圖是統一建模語言(UML)中的

Continue reading
UML Sequence Diagrams: Key Concepts and Comprehensive Guide
15 1 月, 2025 vpadmin

UML序列圖:關鍵概念與全面指南

UML序列圖入門 UML(統一建模語言)

Continue reading
15 1 月, 2025 vpadmin

敏捷Scrum三大支柱:透明度、檢查與適應

Scrum 是一個廣泛採用的框架,用於管

Continue reading
Mastering Data Modeling: From Conceptual to Physical Design
10 1 月, 2025 vpadmin

掌握資料模型:從概念設計到物理設計

資料模型是一種關鍵技術,用於使用實體-關

Continue reading
10 1 月, 2025 vpadmin

Visual Paradigm:從概念到實現,簡化實體-關係建模

實體-關係圖(ERD)是資料庫設計中的重

Continue reading
Comprehensive Guide to Transiting from Conceptual/Logical to Physical ERD
10 1 月, 2025 vpadmin

從概念/邏輯ERD過渡到物理ERD的全面指南

介紹 從概念或邏輯實體-關係圖過渡 (E

Continue reading
Understanding Entity-Relationship Diagrams (ERDs): Key Concepts and Types
10 1 月, 2025 vpadmin

理解實體-關係圖(ERD):關鍵概念與類型

介紹 一個實體-關係圖(ERD)是系統資

Continue reading

文章分頁

«Previous Posts 1 ... 16 17 18 19 20 ... 37 Next Posts»

Language

de_DEen_USes_ESfa_IRfr_FRhi_INid_IDjapl_PLpt_PTru_RUvizh_CNzh_TW

語言

  • English
  • Español
  • 简体中文
  • 繁體中文
  • 日本語
  • Русский
  • Français
  • Português
  • Deutsch

Categories

  • 2D / 3D Animation Contents
  • Agile Project Management
  • AI
  • AI Chatbot
  • AI Cloud Architecture
  • AI Diagram Generator
  • AI Image Translator
  • All-in-One
  • Animated Explainer
  • ArchiMate
  • BMC
  • BPMN
  • Brainstorming
  • Business Improvement
  • C4 Model
  • Chart Maker
  • CN
  • Content & Visual
  • Database Design
  • Diagramming
  • Enterprise Architecture
  • File Conversion Tools
  • Flipbook
  • Flipbook & Pretty Bookshelf
  • Flowchart
  • Healthy Food Healthy Eating
  • Infographics
  • Lean Approach
  • Mind Map
  • Modeling
  • Online Diagrams
  • Online Document Editor
  • OpenDocs
  • PDF Editor
  • PMBOK – Project Management
  • Promptify
  • Resource List
  • Scrum
  • Software Engineering
  • Startup
  • Strategic Planning
  • TOGAF
  • Trend
  • Uncategorized
  • Unified Modeling Language
  • User Story
  • Visual Paradigm
  • Website Annotator

近期文章

  • 完整指南:Visual Paradigm 中的視覺模型與圖示比較
  • 測試
  • 掌握資料庫設計:OpenDocs AI 驅動 ERD 生成器的完整指南
  • 使用 Visual Paradigm 的業務流程建模與符號 (BPMN) 完整指南
  • 完整指南:在 Visual Paradigm 18.0 中使用 TOGAF AI 助手

彙整

  • 2026 年 3 月
  • 2026 年 2 月
  • 2026 年 1 月
  • 2025 年 12 月
  • 2025 年 9 月
  • 2025 年 5 月
  • 2025 年 3 月
  • 2025 年 2 月
  • 2025 年 1 月
  • 2024 年 12 月
  • 2024 年 11 月
  • 2024 年 10 月
  • 2024 年 8 月
  • 2024 年 7 月
  • 2024 年 1 月
  • 2023 年 11 月
  • 2023 年 10 月
  • 2023 年 9 月
  • 2023 年 4 月
  • 2023 年 3 月
  • 2023 年 2 月
  • 2022 年 9 月
  • 2022 年 3 月
  • 2022 年 2 月
  • 2022 年 1 月
  • 2019 年 2 月

其他操作

  • 登入
  • 訂閱網站內容的資訊提供
  • 訂閱留言的資訊提供
  • WordPress.org 台灣繁體中文

近期留言

    WordPress Theme: Wellington by ThemeZee.