Skip to content

IT 觀察者隨筆 – 資訊科技博客

聚焦資訊科技內容領域最前沿資訊,網絡精華,心得交流

作者: vpadmin

16 1 月, 2026 vpadmin

使用 Visual Paradigm AI 掌握 UML 狀態機圖

軟體工程與系統設計的領域正因人工智慧融入

Continue reading
16 1 月, 2026 vpadmin

UML元件圖:結構建模的全面指南

在軟體工程與系統架構領域中,視覺化系統的

Continue reading
16 1 月, 2026 vpadmin

Visual Paradigm 中 AI 驅動序列圖的全面指南

在軟體架構與系統設計的世界中,UML 序

Continue reading
16 1 月, 2026 vpadmin

Visual Paradigm 中 AI 類圖的完整指南

軟體建模工具的演進已因人工智慧的整合而邁

Continue reading
16 1 月, 2026 vpadmin

Visual Paradigm AI 與通用大型語言模型的對比:專業視覺建模全面指南

人工智慧融入軟體設計與企業架構,已徹底改

Continue reading
14 1 月, 2026 vpadmin

Visual Paradigm AI C4 Studio 完整指南

現代軟體架構入門 在快速變化的軟體開發世

Continue reading
14 1 月, 2026 vpadmin

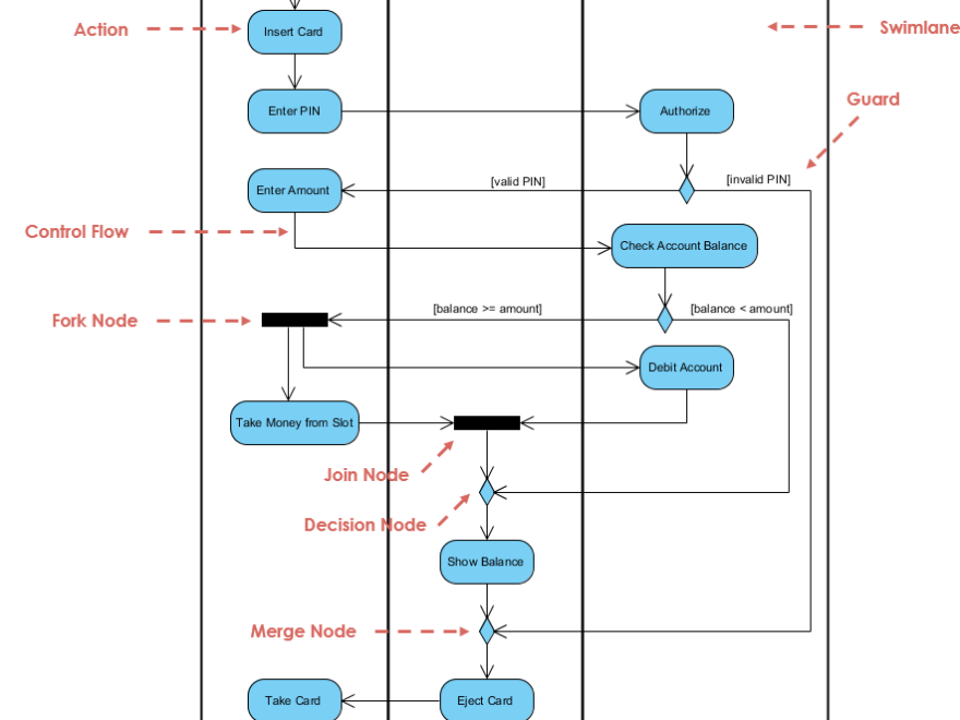
使用 Visual Paradigm AI 生成活動圖的最終指南

AI 驅動的 UML 建模入門 活動圖

Continue reading
14 1 月, 2026 vpadmin

Visual Paradigm AI:動態文字轉代碼架構的全面指南

在軟體工程快速演變的環境中,用於架構建模

Continue reading
透過AI驅動的KPI績效圖表建構器優化訂閱盒留存率
13 1 月, 2026 vpadmin

透過AI驅動的KPI績效圖表建構器優化訂閱盒留存率

Use an AI-powered KPI builder to align strategy with results. Improve subscription box retention by mapping initiatives like loyalty programs to MRR.

Continue reading
透過AI驅動的頁面編輯器,幾分鐘內打造創業公司首頁
11 1 月, 2026 vpadmin

透過AI驅動的頁面編輯器,幾分鐘內打造創業公司首頁

Build a professional startup landing page in minutes using an AI-powered drag-and-drop editor—no coding required.

Continue reading

文章分頁

«Previous Posts 1 ... 15 16 17 18 19 ... 37 Next Posts»

Language

de_DEen_USes_ESfa_IRfr_FRhi_INid_IDjapl_PLpt_PTru_RUvizh_CNzh_TW

語言

  • English
  • Español
  • 简体中文
  • 繁體中文
  • 日本語
  • Русский
  • Français
  • Português
  • Deutsch

Categories

  • 2D / 3D Animation Contents
  • Agile Project Management
  • AI
  • AI Chatbot
  • AI Cloud Architecture
  • AI Diagram Generator
  • AI Image Translator
  • All-in-One
  • Animated Explainer
  • ArchiMate
  • BMC
  • BPMN
  • Brainstorming
  • Business Improvement
  • C4 Model
  • Chart Maker
  • CN
  • Content & Visual
  • Database Design
  • Diagramming
  • Enterprise Architecture
  • File Conversion Tools
  • Flipbook
  • Flipbook & Pretty Bookshelf
  • Flowchart
  • Healthy Food Healthy Eating
  • Infographics
  • Lean Approach
  • Mind Map
  • Modeling
  • Online Diagrams
  • Online Document Editor
  • OpenDocs
  • PDF Editor
  • PMBOK – Project Management
  • Promptify
  • Resource List
  • Scrum
  • Software Engineering
  • Startup
  • Strategic Planning
  • TOGAF
  • Trend
  • Uncategorized
  • Unified Modeling Language
  • User Story
  • Visual Paradigm
  • Website Annotator

近期文章

  • 完整指南:Visual Paradigm 中的視覺模型與圖示比較
  • 測試
  • 掌握資料庫設計:OpenDocs AI 驅動 ERD 生成器的完整指南
  • 使用 Visual Paradigm 的業務流程建模與符號 (BPMN) 完整指南
  • 完整指南:在 Visual Paradigm 18.0 中使用 TOGAF AI 助手

彙整

  • 2026 年 3 月
  • 2026 年 2 月
  • 2026 年 1 月
  • 2025 年 12 月
  • 2025 年 9 月
  • 2025 年 5 月
  • 2025 年 3 月
  • 2025 年 2 月
  • 2025 年 1 月
  • 2024 年 12 月
  • 2022 年 3 月
  • 2022 年 2 月
  • 2022 年 1 月
  • 2019 年 2 月

其他操作

  • 登入
  • 訂閱網站內容的資訊提供
  • 訂閱留言的資訊提供
  • WordPress.org 台灣繁體中文

近期留言

    WordPress Theme: Wellington by ThemeZee.