Skip to content

IT 觀察者隨筆 – 資訊科技博客

聚焦資訊科技內容領域最前沿資訊,網絡精華,心得交流

作者: vpadmin

Data Flow Diagrams: A Comprehensive Guide
9 2 月, 2026 vpadmin

資料流圖:全面指南

資料流圖(DFD)自1970年代以來一直

Continue reading
9 2 月, 2026 vpadmin

初學者與專業人士的十大在線動畫影片製作工具

在數位時代,動畫影片已成為敘事、行銷和教

Continue reading
9 2 月, 2026 vpadmin

動畫的未來:現代創作者的最佳線上工具

在不斷演變的數位環境中,動畫已成為敘事、

Continue reading
Unleash Your Creativity with Visual Paradigm AniFuzion: A Deep Dive into Animation Styles
9 2 月, 2026 vpadmin

透過 Visual Paradigm AniFuzion 解放你的創意:深入探討動畫風格

Visual Paradigm AniF

Continue reading
9 2 月, 2026 vpadmin

製作引人入勝的社交媒體影片:頂尖的線上動畫影片製作工具

在數位時代,社交媒體已成為品牌與個人與其

Continue reading
9 2 月, 2026 vpadmin

釋放創意:使用 AniFuzion 創造令人驚豔的動態圖形

在數位內容的動態世界中,吸引人的視覺效果

Continue reading
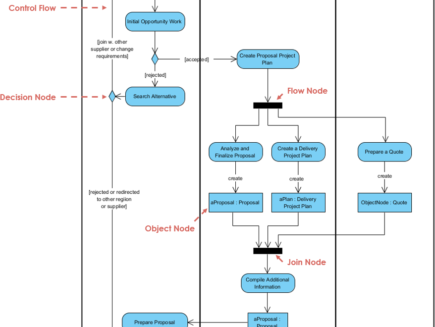
UML Diagrams: A Comprehensive Guide
9 2 月, 2026 vpadmin

UML圖表:全面指南

介紹 統一建模語言(UML)圖表是軟體工

Continue reading
AniFuzion: Effortless High-Quality Video Animation
9 2 月, 2026 vpadmin

AniFuzion:輕鬆製作高品質影片動畫

Visual Paradigm Onli

Continue reading
Visual Paradigm Online’s Chart Tool: A Comprehensive Guide
9 2 月, 2026 vpadmin

Visual Paradigm Online 的圖表工具:全面指南

在資料視覺化的領域中,擁有合適的工具可以

Continue reading
Comprehensive Tutorial: Creating Radar Charts with Visual Paradigm Online
9 2 月, 2026 vpadmin

完整教程:使用 Visual Paradigm Online 創建雷達圖

雷達圖,也稱為蛛網圖或網絡圖,是用於可視

Continue reading

文章分頁

«Previous Posts 1 ... 10 11 12 13 14 ... 37 Next Posts»

Language

de_DEen_USes_ESfa_IRfr_FRhi_INid_IDjapl_PLpt_PTru_RUvizh_CNzh_TW

語言

  • English
  • Español
  • 简体中文
  • 繁體中文
  • 日本語
  • Русский
  • Français
  • Português
  • Deutsch

Categories

  • 2D / 3D Animation Contents
  • Agile Project Management
  • AI
  • AI Chatbot
  • AI Cloud Architecture
  • AI Diagram Generator
  • AI Image Translator
  • All-in-One
  • Animated Explainer
  • ArchiMate
  • BMC
  • BPMN
  • Brainstorming
  • Business Improvement
  • C4 Model
  • Chart Maker
  • CN
  • Content & Visual
  • Database Design
  • Diagramming
  • Enterprise Architecture
  • File Conversion Tools
  • Flipbook
  • Flipbook & Pretty Bookshelf
  • Flowchart
  • Healthy Food Healthy Eating
  • Infographics
  • Lean Approach
  • Mind Map
  • Modeling
  • Online Diagrams
  • Online Document Editor
  • OpenDocs
  • PDF Editor
  • PMBOK – Project Management
  • Promptify
  • Resource List
  • Scrum
  • Software Engineering
  • Startup
  • Strategic Planning
  • TOGAF
  • Trend
  • Uncategorized
  • Unified Modeling Language
  • User Story
  • Visual Paradigm
  • Website Annotator

近期文章

  • 完整指南:Visual Paradigm 中的視覺模型與圖示比較
  • 測試
  • 掌握資料庫設計:OpenDocs AI 驅動 ERD 生成器的完整指南
  • 教程:使用 Visual Paradigm 的 AI 聊天機器人生成並導入 ArchiMate 4 圖表——使用者體驗評論
  • 使用 Visual Paradigm 的業務流程建模與符號 (BPMN) 完整指南

彙整

  • 2026 年 3 月
  • 2026 年 2 月
  • 2026 年 1 月
  • 2025 年 12 月
  • 2025 年 9 月
  • 2025 年 5 月
  • 2025 年 3 月
  • 2025 年 2 月
  • 2025 年 1 月
  • 2024 年 12 月
  • 2022 年 3 月
  • 2022 年 2 月
  • 2022 年 1 月
  • 2019 年 2 月

其他操作

  • 登入
  • 訂閱網站內容的資訊提供
  • 訂閱留言的資訊提供
  • WordPress.org 台灣繁體中文

近期留言

    WordPress Theme: Wellington by ThemeZee.